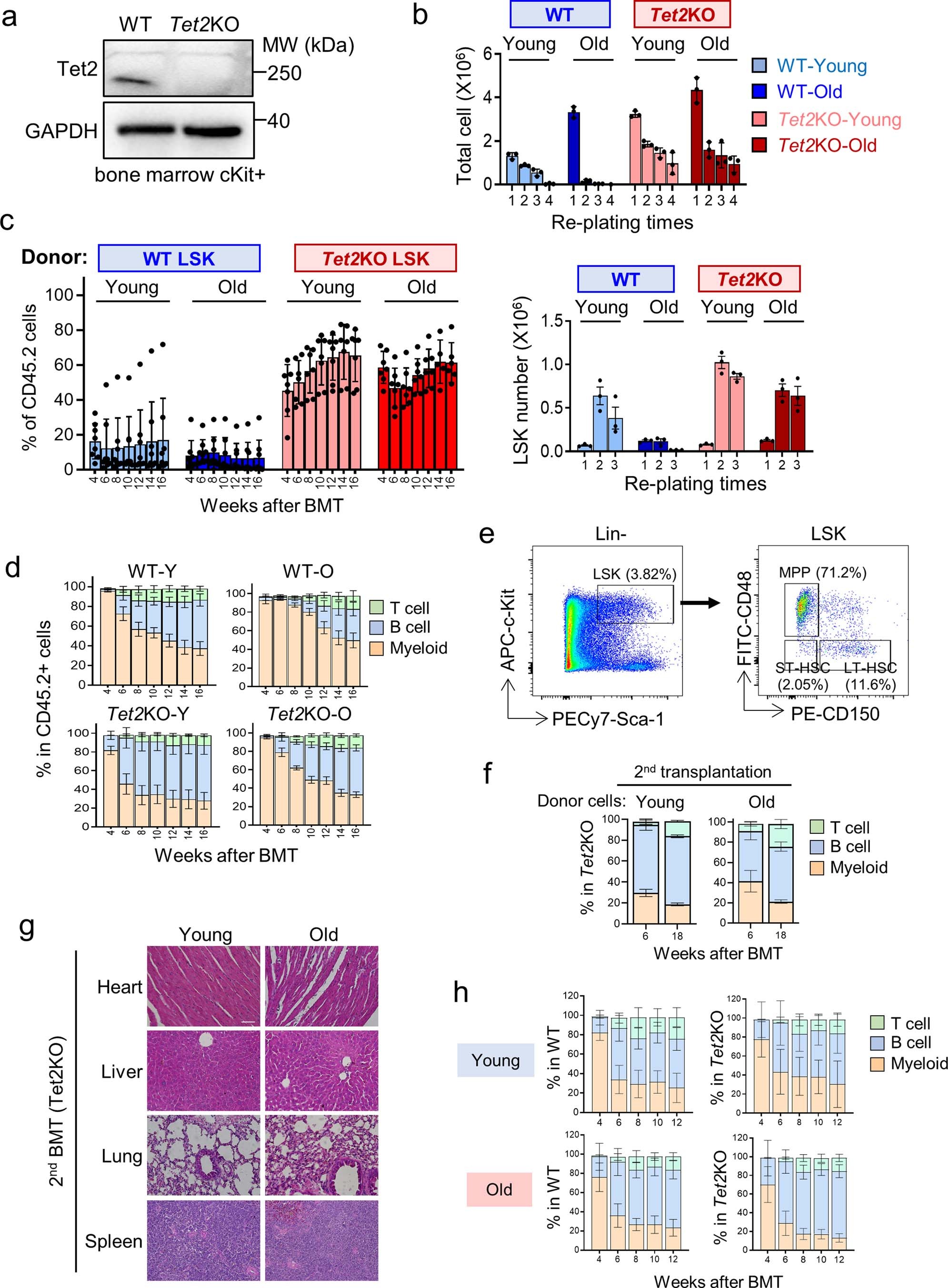
Extended Data Fig. 1: Tet2 depletion mitigates age-related decline in HSPC self-renewal and repopulation capability (Related to Fig. 1).

a, Immunoblot analysis of Tet2 expression in cKit+ cells from bone marrow of WT or Tet2KO mice (6 ~ 8-week-old, n = 3 male and 2 female mice). b, The total cell numbers (Top) and the fraction of LSK cells (Bottom) in the indicated replating times. CFU assay was used to assess HSPCs function. Data are shown as mean ± S.D; n = 3 biological replicates. (Two-way ANOVA test; Supplementary Table 1). c, The reconstitution efficiency of lethally irradiated CD45.1 mice transferred with Lin─cKit+Sca1+ (LSK) cells (n = 3 male and 2 female donor mice / group). The reconstitution efficiency was measured biweekly from the peripheral blood till 16 weeks post-BMT (n = 5-7 recipient mice with equal number of male and female mice / group, each dot represents an individual recipient mouse). (Two-way ANOVA test; Supplementary Table 1). d, Lineage analysis in the peripheral blood collected from lethally irradiated CD45.1 mice transferred with LSK cells (n = 5-7 recipient mice /group, each dot represents an individual recipient mouse). Data are shown as mean ± S.D. (Two-way ANOVA test; Supplementary Table 1). e, The gating strategies. Lin─, lineage-negative; LSK, Lin─cKit+Sca1+; LT-HSC, long-term HSC; MPP, multipotential progenitor; ST-HSC, short-term HSC. f, Lineage analysis in the peripheral blood collected from recipient mice undergoing a second bone marrow transplantation using donor cells from the recipient mice transferred with young and old Tet2KO HSPCs listed in Extended Data Fig. 1c, d. Data are shown as mean ± S.D. (n = 3 male donor mice and 3-5 male recipient mice / group). g, Representative Hematoxylin and Eosin (H&E) stained sections of heart, liver, lung, and spleen tissues collected from the CD45.1 recipient mice with secondary BMT (18 weeks post-BMT). Donor cells were total bone marrow cells isolated from mice transplanted Tet2KO LSKs (young or old) as shown in Extended Data Fig. 1c, d (n = 3 donor mice). Scale bar, 200 μm. h, Lineage analysis in the peripheral blood collected from the recipient mice transferred with mixed HSPCs as shown in Fig. 1e. Data are shown as mean ± S.D. (Two-way ANOVA test; Supplementary Table 1).