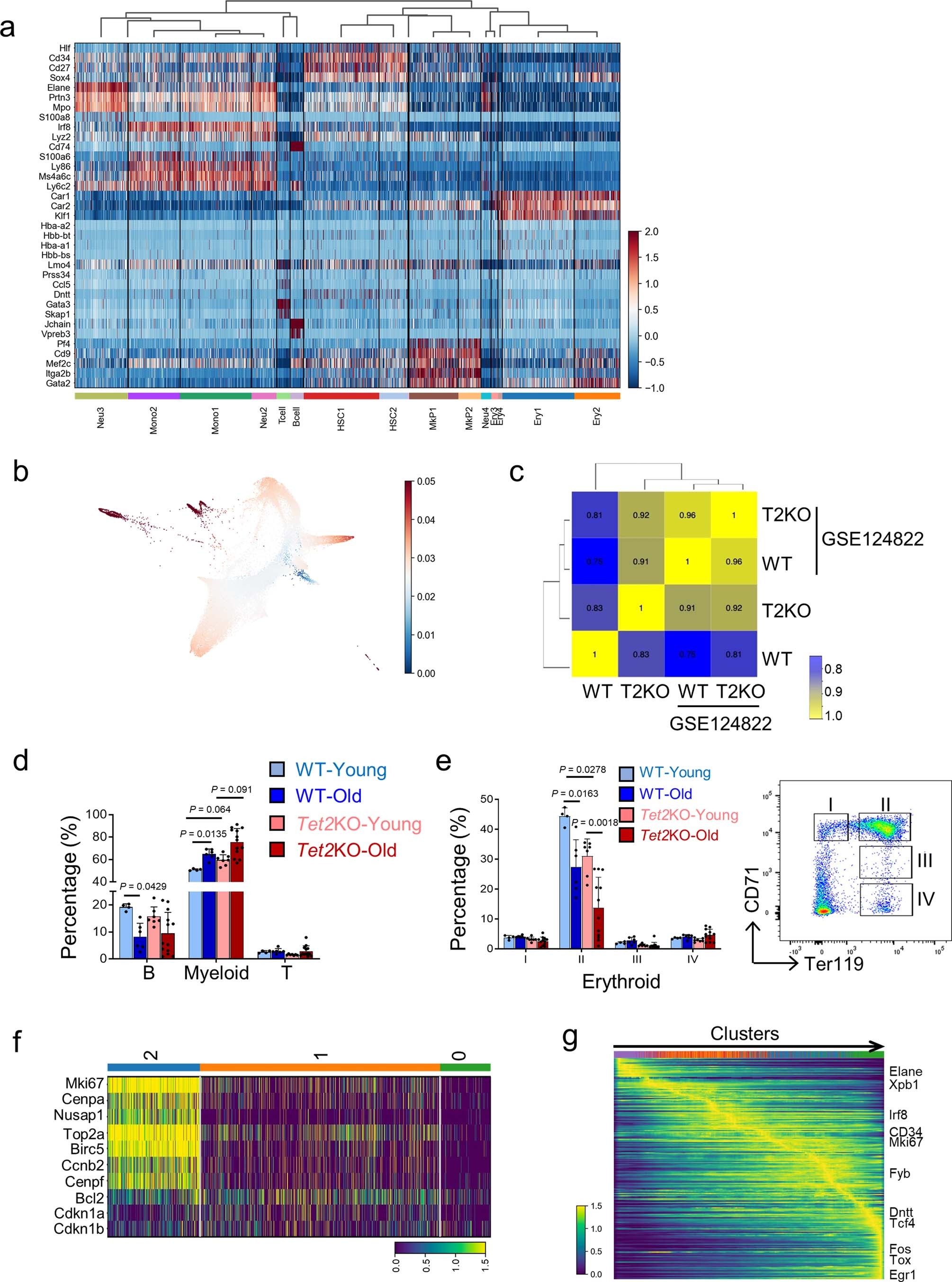
Extended Data Fig. 2: Distinct transcriptional changes during WT and Tet2KO HSPCs aging (Related to Fig. 2).

a, Heatmap showing the expression of the marker genes used to annotate cell populations. b, Pseudotime inference reveals the differentiation process projected in UMAP-based embedding (shown in Fig. 1a) in all the analyzed cells. Dark blue represents cells in earlier differentiation stages; while dark red represents cells in later differentiation stages. c, The cell type ratio correlation analysis of scRNA-seq data collected in this study (WT-Young and Tet2KO-young) with the previously published dataset (GSE124822). d, Lineage analysis in the bone marrow collected from gender- and aged-matched congenic WT-young, WT-old, Tet2KO-young, and Tet2KO-old mice. Young, 6-8 weeks; Old, 18–24 months. Data are shown as mean ± S.D; n = 4-13 (equal number of male and female mice) / group, each dot represents an individual mouse. (Two-tailed Student’s t-test). e, (Left) Erythroid lineage analysis on bone marrow cells collected from gender- and aged-matched congenic WT-young, WT-old, Tet2KO-young, and Tet2KO-old mice. Data are shown as mean ± S.D; n = 4-12 (equal number of male and female mice) / group, each dot represents an individual recipient mouse (Two-tailed Student’s t-test). (Right) The gating strategies of erythroid progenitors. f, Heatmap showing the expression of marker genes used to annotate cell cycles. g, Heatmap representing genes associated with the pseudotime trajectory for HSC as shown in Fig. 2e.