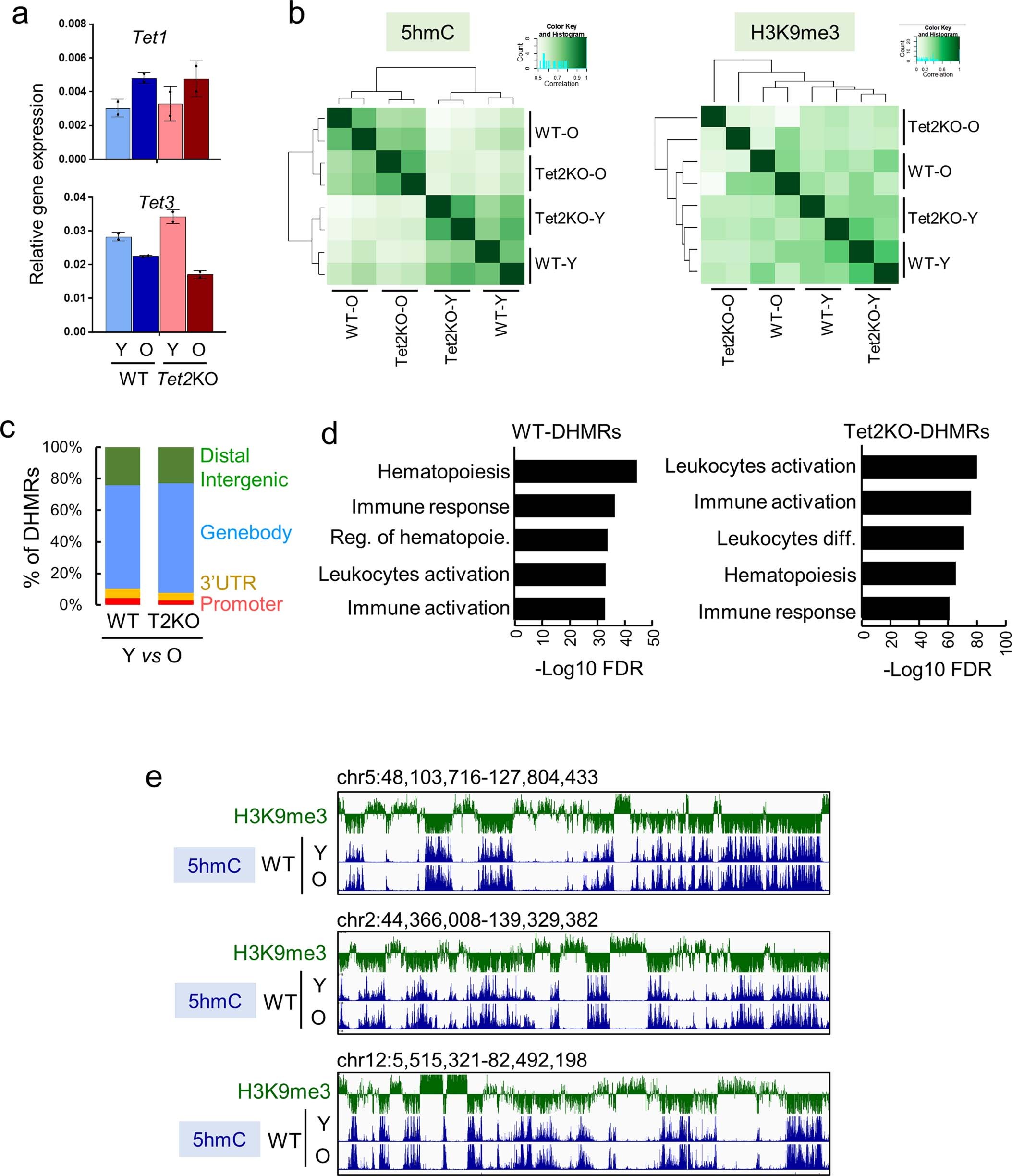
Extended Data Fig. 3: Measurements of Tet expression and 5hmC in young and aged HSPC (Related to Fig. 3).

a, RT-qPCR analysis of Tet1 and Tet3 expression in LSK cells from WT-young, WT-old, Tet2KO-young, and Tet2KO-old mice. Data are shown as mean ± S.D (n = 3 independent experiments). b, Summary of Pearson’s correlation coefficients of 5hmC (left) and H3K9me3 (right) in the indicated groups. c, The percentage of age-related DHMRs in various genomic regions (distal, intergenic, genebody, 3’UTR, or promoter regions) for the indicated comparison groups (left, WT-Young vs WT-Old; right, Tet2KO-Young vs Tet2KO-Old). d, The top 5 enriched biological functions of age-related DHMRs identified from WT or Tet2KO HSPCs (young vs old) using the GREAT analysis. e, The genome browser views of 5hmC (blue, CMSIP) (scale: 0 to 5) in LSK cells purified from WT-young and WT-old mice. H3K9me3 track (scale: −0.5 to 0.5) in LSK cells purified from the WT-young group is used as the reference to discriminate between heterochromatin and euchromatin.