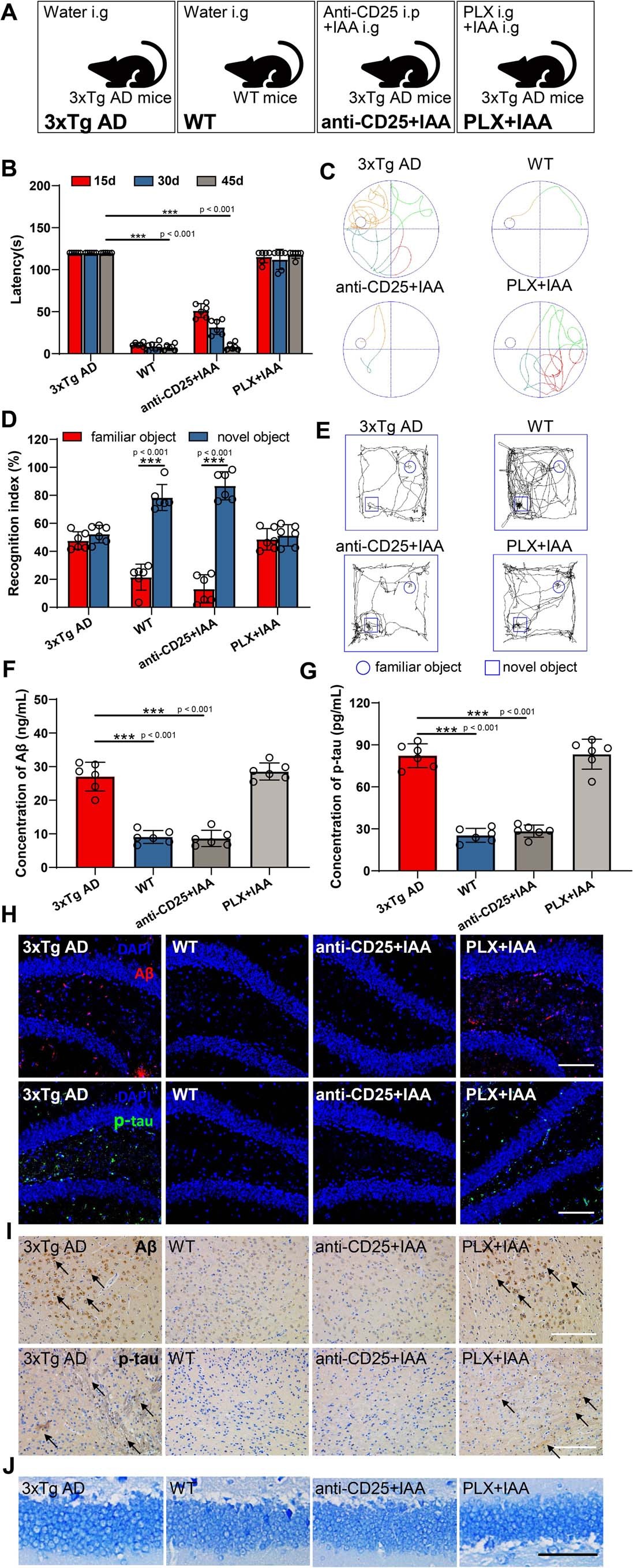
Extended Data Fig. 7: The cognition abilities and pathologies of 3xTg AD mice through oral administration of IAA after depleted Treg or microglia cells (n = 6).
From: Chiral nanoparticle-remodeled gut microbiota alleviates neurodegeneration via the gut–brain axis

(A) Overview of the experimental design to explore the key targets of IAA. (B) The latent period to find the escape platform in water maze of mice with different treatments for 15 days, 30 days, and 45 days, respectively. (C) Track sheets in water maze of mice with treatments for 45 days. (D) Novel object recognition (NOR) test of mice with different treatments for 45 days. (E) Track sheets in NOR test of mice with treatments for 45 days. (F) Aβ and (G) p-tau concentrations in CSF in 45 days. (H) Immunofluorescence of Aβ (red) and p-tau (green) in the hippocampus. (I) Representative immunostaining for Aβ (black arrows) and p-tau (black arrows) protein. (J) Nissl staining of neuro cells in the brains (hippocampus of mice with treatments for 45 days). Scale bars, 50 μm. PLX, PLX3397. i.g: Intragastric administration. Each ‘n’ represents an independent biological sample. One dot represents one mouse. Data are represented as the mean ± SD. *p < 0.05, **p < 0.01, ***p < 0.001. Two-tailed unpaired Student’s t-test (D), one-way (B, F, and G) ANOVA, followed by Tukey’s multiple comparisons test. To explore the role of cells, we transiently depleted Treg or microglia cells in 3xTg AD mice (Extended Data Fig. 7a). After depletion of Treg by anti-CD25, 3xTg AD mice showed the improved cognitive function in both Morris water maze experiment and novel object recognition test after treatment with IAA for approximately 45 days, whereas 3xTg AD depleted microglia cells did not (Extended Data Fig. 7b–e). The contents of Aβ and p-tau in the CSF of 3xTg AD mice depleted Treg cells after treatment with IAA for 45 days were the same as those of the WT mice (Extended Data Fig. 7f,g), which also verified by immunohistochemical and immunofluorescence analyses (Extended Data Fig. 7h,i). Nissl staining of the hippocampus in 3xTg AD mice depleted Treg cells showed that the nuclei of the neurons were intact and that the number of neurons had increased after oral administrated of IAA for 45 days, compared with those of 3xTg AD mice (Extended Data Fig. 7j). To be noticed, the concentrations of Aβ and p-tau in CSF, immunohistochemical and immunofluorescence analysis of 3xTg AD mice depleted microglia cells have no any improvements on oral administration with IAA for 45 days.