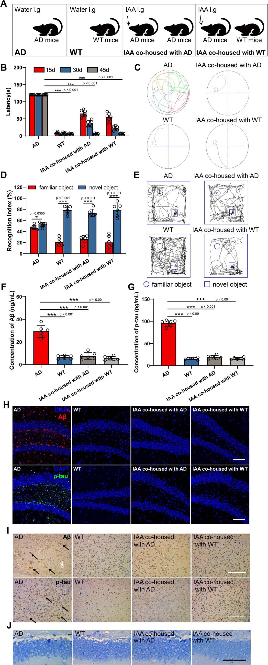
Extended Data Fig. 3: Restoration of cognition abilities and pathologies of APP/PS1 AD mice through oral administration of IAA and co-housed with WT or APP/PS1 AD mice (n = 6).
From: Chiral nanoparticle-remodeled gut microbiota alleviates neurodegeneration via the gut–brain axis

(A) Overview of the experimental design in the effects of microbiota on IAA function. (B) The latent period to find the escape platform in water maze of mice with different treatments for 15 days, 30 days, and 45 days, respectively. (C) Track sheets in water maze of mice with treatments for 45 days. (D) Novel object recognition (NOR) test of mice with different treatments for 45 days. (E) Track sheets in NOR test of mice with treatments for 45 days. (F) Aβ and (G) p-tau concentrations in CSF in 45 days. (H) Immunofluorescence of Aβ (red) and p-tau (green) in the hippocampus. (I) Representative immunostaining for Aβ (black arrows) and p-tau (black arrows) protein. (J) Nissl staining of neuro cells in the brains (hippocampus of mice with treatments for 45 days). i.g: Intragastric administration. IAA co-housed with AD: APP/PS1 AD mice oral administrated of IAA that were housed with APP/PS1 AD mice without treatment. Scale bars, 50 μm. ‘AD’ stands for APP/PS1 AD model mice. Each ‘n’ represents an independent biological sample. One dot represents one mouse. Data are represented as the mean ± SD. *p < 0.05, **p < 0.01, ***p < 0.001. Two-tailed unpaired Student’s t-test (D), one-way (B, F, and G) ANOVA, followed by Tukey’s multiple comparisons test.