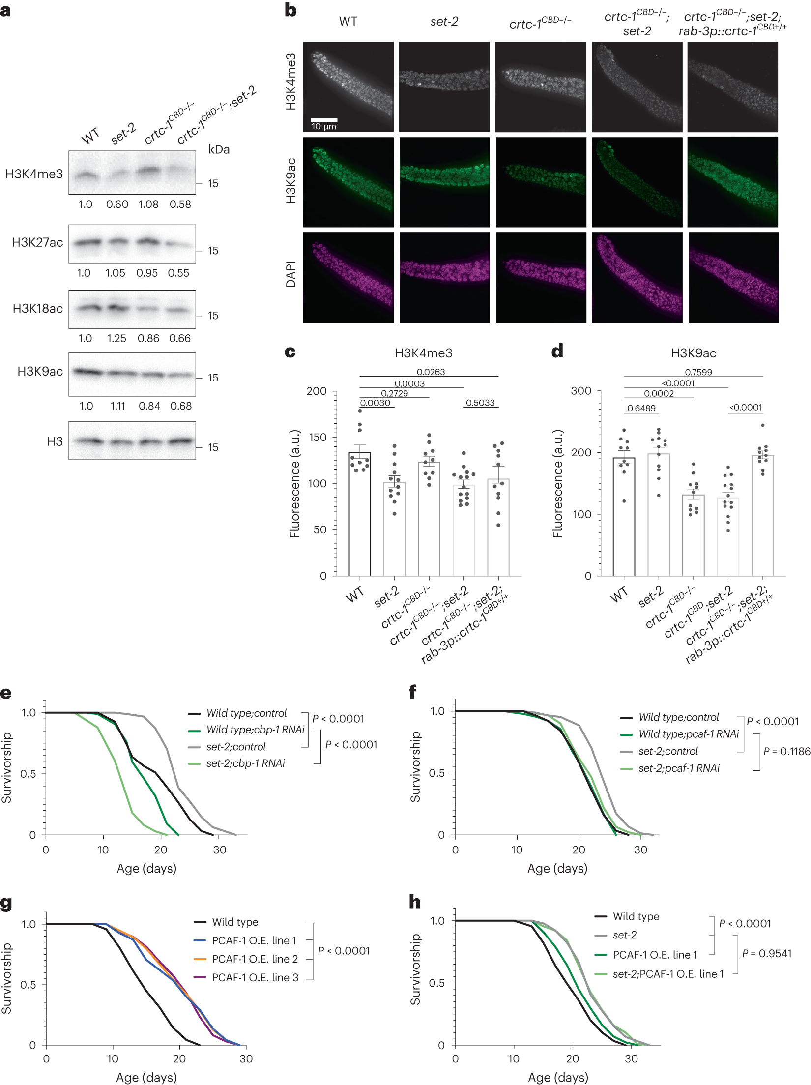
Fig. 4: CRTC-1CBD maintains histone acetylation levels, and these are necessary for lifespan extension.
From: The CRTC-1 transcriptional domain is required for COMPASS complex-mediated longevity in C. elegans

a, H3K9ac, H3K18ac and H3K27ac marks are reduced in a CRTC-1CBD-dependent manner under H3K4me3 deficiency induced by a loss of function of set-2. Western blots of wild-type (WT), set-2(ok952), crtc-1CBD−/− and crtc-1CBD−/−;set-2(ok952) worms. H3 used as loading control and values represent the mean of three independent blots. Loading controls were running on different gels but derived from the same experiments, and gels and blots were processed in parallel. For western blot quantifications, see Extended Data Fig. 4. b, Fluorescence images of the distal region of C. elegans gonad from wild-type, set-2(ok952), crtc-1CBD−/−, crtc-1CBD−/−;set-2(ok952) and crtc-1CBD−/−;set-2(ok952);rab-3p::crtc-1CBD+/+ worms co-immunostained for H3K4me3 (gray), H3K9ac (green) and DAPI (magenta). c, Quantification of fluorescence intensity detected for H3K4me3 (b). set-2 and crtc-1CBD−/−;set-2 worms show a significant reduction of the H3K4me3 mark, which is not rescued in the crtc-1CBD−/−;set-2(ok952);rab-3p::crtc-1CBD+/+ strain. Mean ± s.e.m. of n gonads: wild type (10), set-2(ok952) (12), crtc-1CBD−/− (10), crtc-1CBD−/−;set-2(ok952) (14) and crtc-1CBD−/−;set-2(ok952);rab-3p::crtc-1CBD+/+ (11), pooled from three independent experiments, P values by unpaired t-test two-tailed. d, Quantification of fluorescence intensity detected for H3K9ac (b). crtc-1CBD−/− and crtc-1CBD−/−;set-2(ok952) worms show a significant reduction of the H3K9ac mark, which is rescued in the crtc-1CBD−/−;set-2(ok952);rab-3p::crtc-1CBD+/+ strain. Mean ± s.e.m. of n gonads: wild type (10), set-2(ok952) (12), crtc-1CBD−/− (10), crtc-1CBD−/−;set-2(ok952) (14) and crtc-1CBD−/−;set-2(ok952);rab-3p::crtc-1CBD+/+ (11), pooled from three independent experiments, P values by unpaired t-test two-tailed. e,f, Survival curves demonstrating that lifespan extension in set-2(ok952) mutants is suppressed by cbp-1 (e) and pcaf-1 (f) RNAi. g,h, Survival curves demonstrating that overexpression (OE) of PCAF-1 increases wild-type lifespan in three different lines (g) and does not further extend the lifespan in set-2(ok952) mutants (h). Survival curves compared by the log-rank (Mantel–Cox) method.