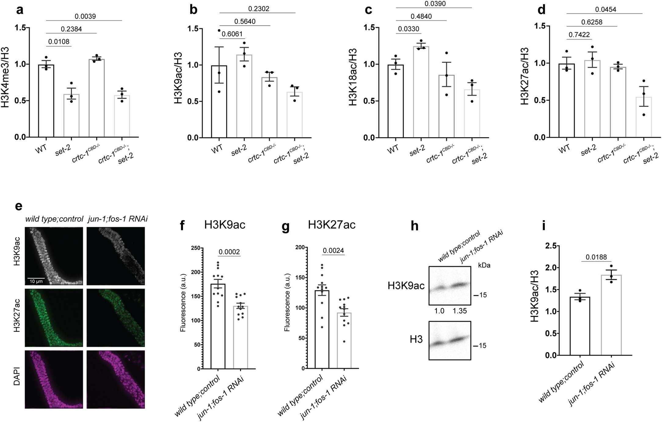
Extended Data Fig. 4: The AP-1 complex regulates levels of histone acetylation.
From: The CRTC-1 transcriptional domain is required for COMPASS complex-mediated longevity in C. elegans

a-d, Quantification of Western blots of wild-type, set-2, crtc-1CBD−/−, and crtc-1CBD−/−;set-2 worms for H3K4me3 (a), H3K9ac (b), H3K18ac (c), and H3K27ac (d) marks. H3 used as loading control, and values represent the mean of three independent blots, n = 3 blots for each graph. P values by unpaired t-test two-tailed. e, Fluorescence images of the distal region of the gonad from wild-type and jun-1(gk557);fos-1RNAi animals co-immunostained for H3K9ac (grey), H3K27ac (green), and DAPI (magenta). f-g, Quantification of fluorescence intensity detected for H3K9ac (f) and H3K27ac (g), indicating a significant reduction in both marks in jun-1(gk557);fos-1RNAi animals. Mean ± SEM of n gonads = wild-type (12) and jun-1(gk557);fos-1RNAi (12), pooled from three independent experiments. P values by unpaired t-test two-tailed. h, Western blot of wild-type and jun-1(gk557);fos-1RNAi animals for H3K9ac. i, Quantification of Western blots showing an increase of H3K9ac in jun-1(gk557);fos-1RNAi animals. H3 used as loading control, and values represent Mean ± SEM of three independent blots, n = 3 blots. P value by unpaired t-test two-tailed. Loading controls were running on different gels but derived from the same experiments, and gels and blots were processed in parallel.