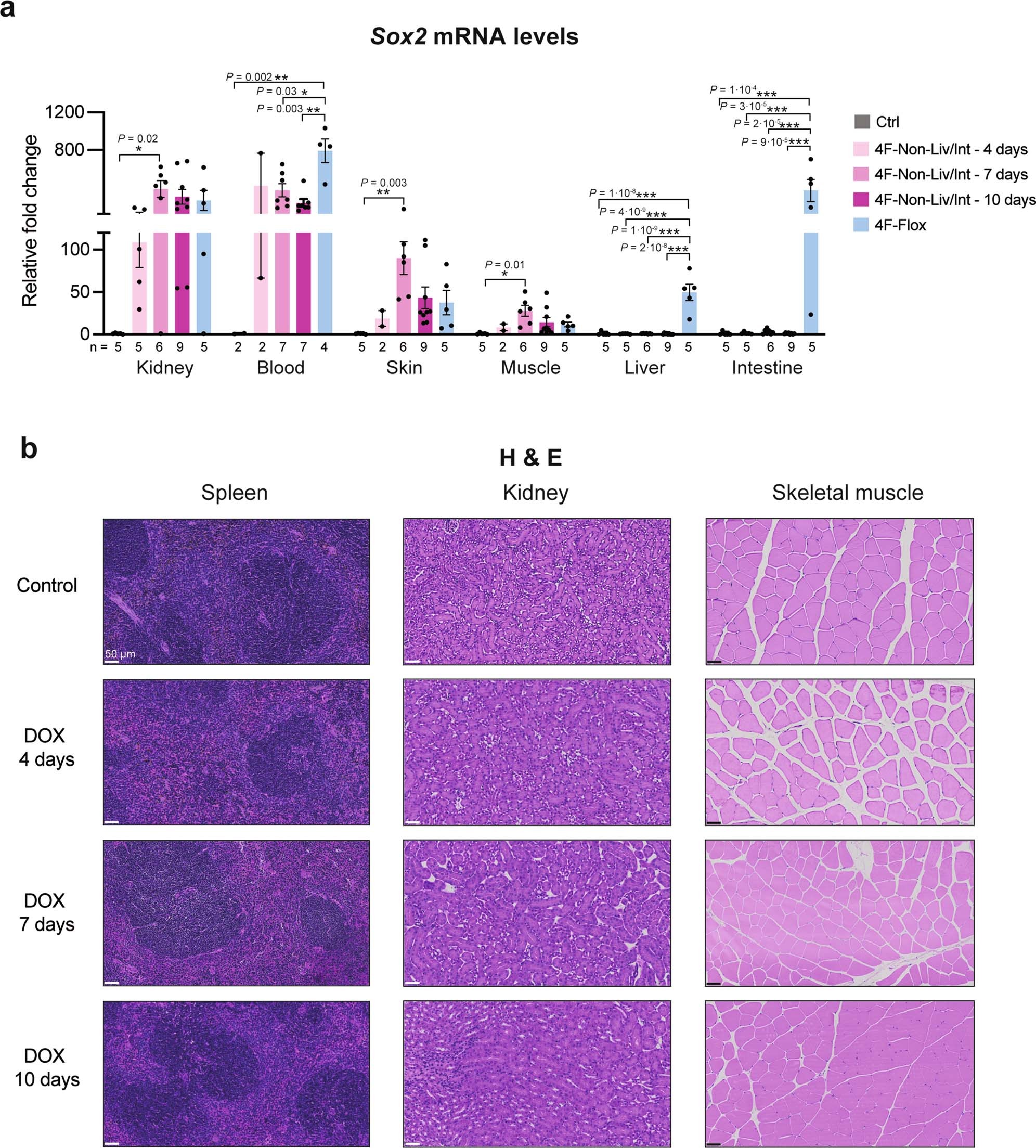
Extended Data Fig. 7: Expression and safety of induction of in vivo reprogramming in 4F-Non Liv/int mice.
From: In vivo reprogramming leads to premature death linked to hepatic and intestinal failure

a, mRNA levels of Sox2 in control, 4F Non-Liver/Intestine mice after 4, 7 or 10 days of reprogramming induction and 4F-Flox after 4 days of reprogramming induction. b, Spleen, kidney and skeletal muscle hematoxylin and eosin staining of an untreated wildtype and 4F Non-Liver/Intestine mice after 4, 7 or 10 days of reprogramming induction. Data show mean ± SEM. (a) one-way ANOVA followed by Tukey’s post hoc test.