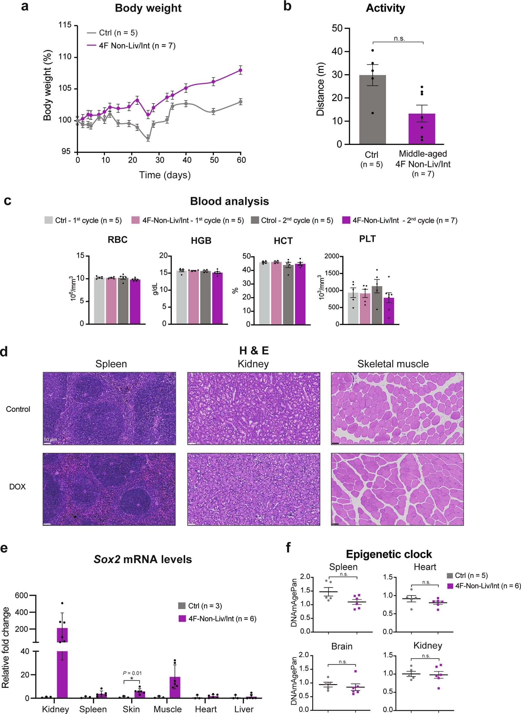
Extended Data Fig. 9: Safety reprogramming in middle-aged 4F-Non LIv/Int mice.
From: In vivo reprogramming leads to premature death linked to hepatic and intestinal failure

a, Body weight, b, Activity measured in distance travelled in open field test in control and middle-aged 4F Non-Liver/Intestine mice after 2 cycles of 10 days of doxycycline administration. c, Blood analysis of red blood cells (RBC), hemoglobin (HGB), hematocrit (HCT) and platelets (PLT) in control and middle aged 4F Non-Liver/Intestine mice after 1 or 2 cycles of 10 days od doxycycline administration. d, Spleen, kidney and skeletal muscle hematoxylin and eosin staining of control and middle 4F Non-Liver/Intestine mice after 2 cycles of 10 days of doxycycline administration. e, mRNA levels of Sox2 in control and middle-aged 4F Non-Liver/Intestine mice after 2 cycles of 10 days of doxycycline administration f, Epigenetic clock analysis in spleen, heart, brain and kidney in control and middle-aged 4F Non-Liver/Intestine mice after 2 cycles of 10 days of doxycycline administration. Data show mean ± SEM. (a-c, f) Two-sided unpaired t-test and Mann-Whitney-Wilcoxon test and (e) one-way ANOVA followed by Tukey’s post hoc test.