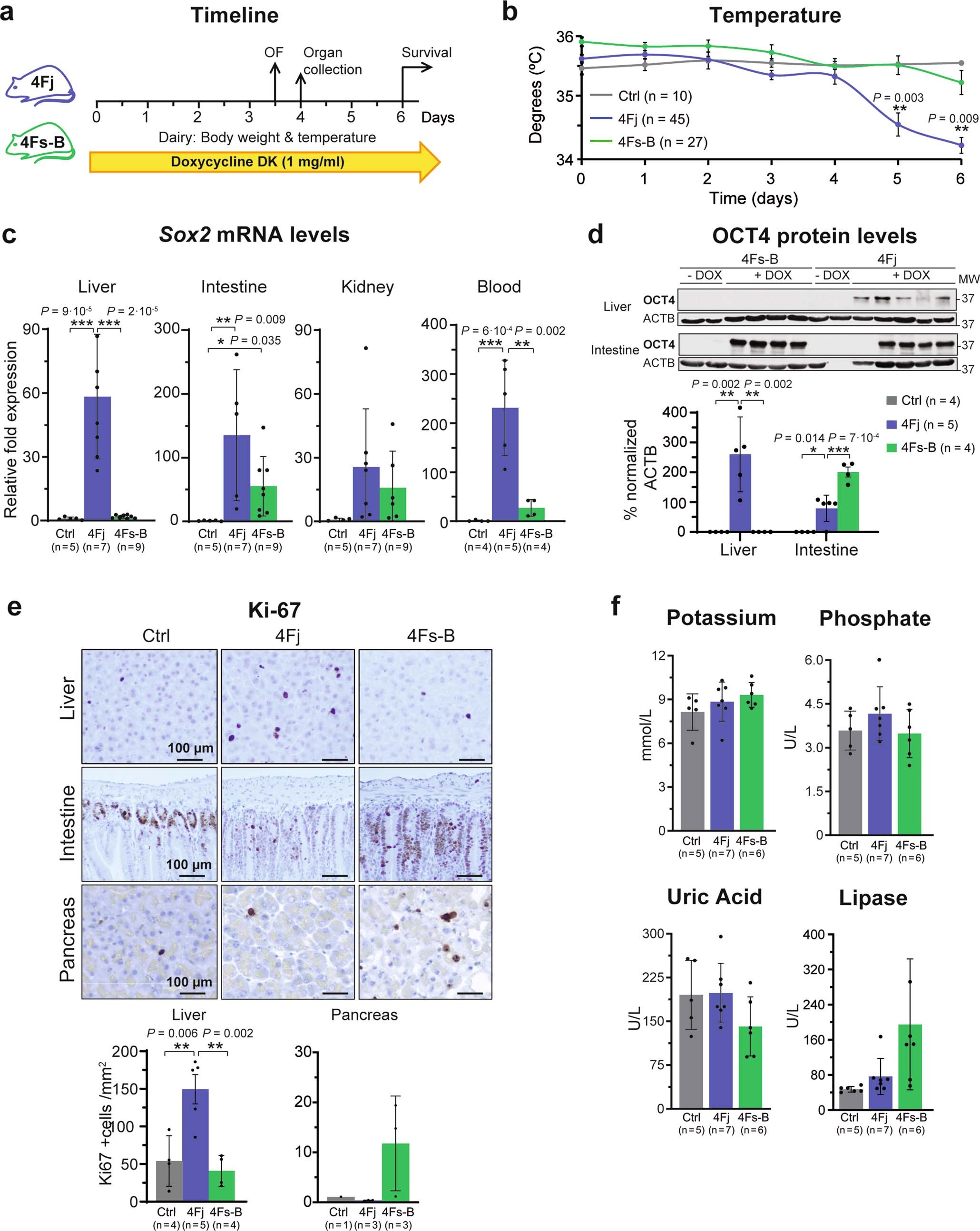
Extended Data Fig. 1: In vivo reprogramming induces liver and intestinal damage.
From: In vivo reprogramming leads to premature death linked to hepatic and intestinal failure

a, Experimental design indicating doxycycline administration protocol, activity measure by open field (OF) test, and organ and plasma collection. b, Superficial temperature of 4Fj and 4Fs-B mice upon continuous administration of doxycycline, as wells as untreated 4F control mice (Ctrl). c, Sox2 mRNA and d, OCT4 protein levels in the indicated organs of untreated 4F controls, and 4Fj and 4Fs-B mice after induction of 4 days. e, Immunostaining and quantification of Ki67 positive cells in the liver, small intestine and pancreas (n = 3 regions from four untreated controls, five 4Fj, and four 4Fs-B mice). Scale bars, 100 μm. f, Potassium, phosphate, uric acid and lipase pancreatic levels in plasma of untreated control mice (Ctrl), and 4Fj and 4Fs-B mice after 4 days of induction of in vivo reprogramming. Data show mean ± SEM. Statistical significance was assessed by (b-f) one-way ANOVA followed by Tukey’s or Games-Howells post hoc tests.