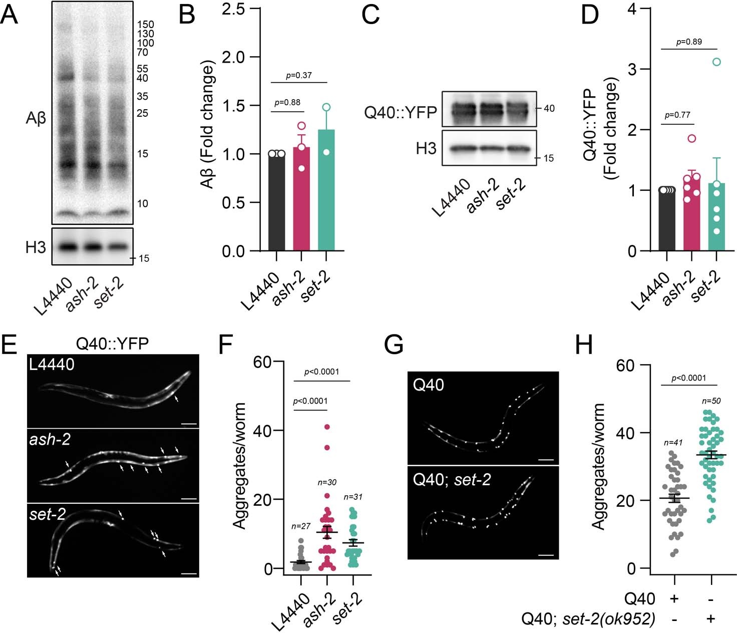
Extended Data Fig. 1: Amyloid levels and polyQ foci formation in H3K4me3 modifier-deficient C. elegans (related to Fig. 1).

(a, b) Levels of Aβ1-42 in CL4176 worms maintained on L4440, ash-2 or set-2 RNAi were assessed by western blot (a) and quantified by densitometry (b). (c, d) Levels of Q40::YFP in worms maintained on control (L4440), ash-2 or set-2 RNAi were assessed by western blot (c) and quantified by densitometry (d). (e, f) Q40::YFP expressing C. elegans strain AM141 was maintained on control (L4440), ash-2 or set-2 RNAi and Q40::YFP aggregates were examined 96 h after egg lay (that is, day 1 of adulthood) by fluorescence microscopy (e) and quantified (f). Each symbol represents an individual worm and at least 30 animals were assessed per condition. (g, h) Wild-type or set-2 (ok592) Q40::YFP C. elegans were examined 96 h after egg lay (that is, day 1 of adulthood) by fluorescence microscopy (g) and aggregates were quantified (h). Differences in relative aggregate number between (e, f) and (g, h) is likely due to the differences in the bacterial strains (RNAi strain L4440 versus OP50) used as food source. Each symbol represents an individual worm. At least 30 animals were assessed per condition. Results are representative (a, c, e, g) or the average ± SEM (graphs in b, d) of four (e, f), six (c, d), three (a, b L4440 and ash-2) or two (a, b; set-2) independent experiments. Statistical significance was assessed by one-way ANOVA (b, d), Kruskal-Wallis (f), or two-tailed Mann-Whitney (h); ****, p < 0.0001. Scale bar = 0.1 mm.