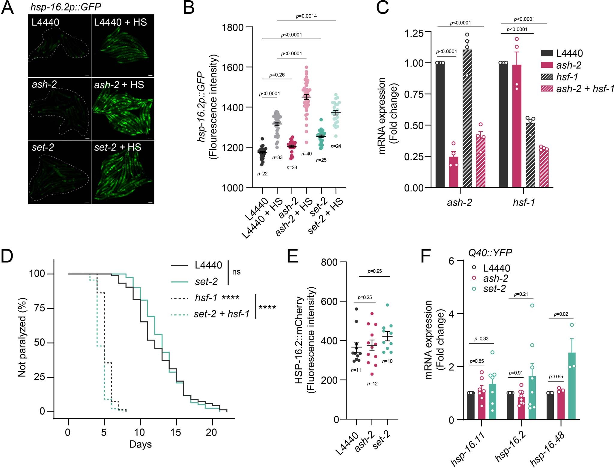
Extended Data Fig. 2: H3K4me3 modifier depletion does not enhance heat shock gene expression under non-stress conditions (related to Fig. 2).

(a) Fluorescence images of day 1 adult hsp-16.2p::GFP expressing worms maintained on control (L4440), ash-2 or set-2 RNAi before and following heat shock (HS). Scale bar is 0.1 mm. (b) Quantification of the fluorescence in individual worms (symbols) shown in (a). At least 20 animals assessed per condition. (c) Knockdown efficiency of ash-2 and hsf-1 in day 1 adult Q40::YFP animals maintained on L4440, ash-2, hsf- 1, or ash-2 + hsf-1 RNAi. (d) Paralysis of Q40::YFP animals maintained on L4440, set-2, hsf-1, or set-2 + hsf-1 RNAi. (e) Quantification of HSP-16.2::mCherry fluorescence in the heads of hsp-16.2p::hsp-16.2::mCherry-expressing Q40::YFP animals aged to day 5 of adult- hood at 20 °C on control (L4440), ash-2 or set-2 RNAi. At least 10 animals assessed per condition. (f) Steady state expression of heat shock genes hsp-16.11, hsp-16.2, hsp-16.48 in Q40::YFP animals maintained on control (L4440), ash-2 or set-2 RNAi as determined by RT-PCR. Results are representative (a, b, d, e) or the average (c, f) of two (d, e) or three or more (a-c, f) independent experiments. Error bars represent SEM. Statistical significance was determined by Kruskal-Wallis (b, f), one-way ANOVA (c, e) or log-rank (d); p < 0.05, *; p < 0.0001, ****. Additional experimental information, and data for biological replicates not shown can be found in Supplementary Table 1.