Extended Data Fig. 4: Necroptosis is the target of 3’-tiRNA-Leu-CAG to regulate HSC function.
From: Age-related noncanonical TRMT6–TRMT61A signaling impairs hematopoietic stem cells

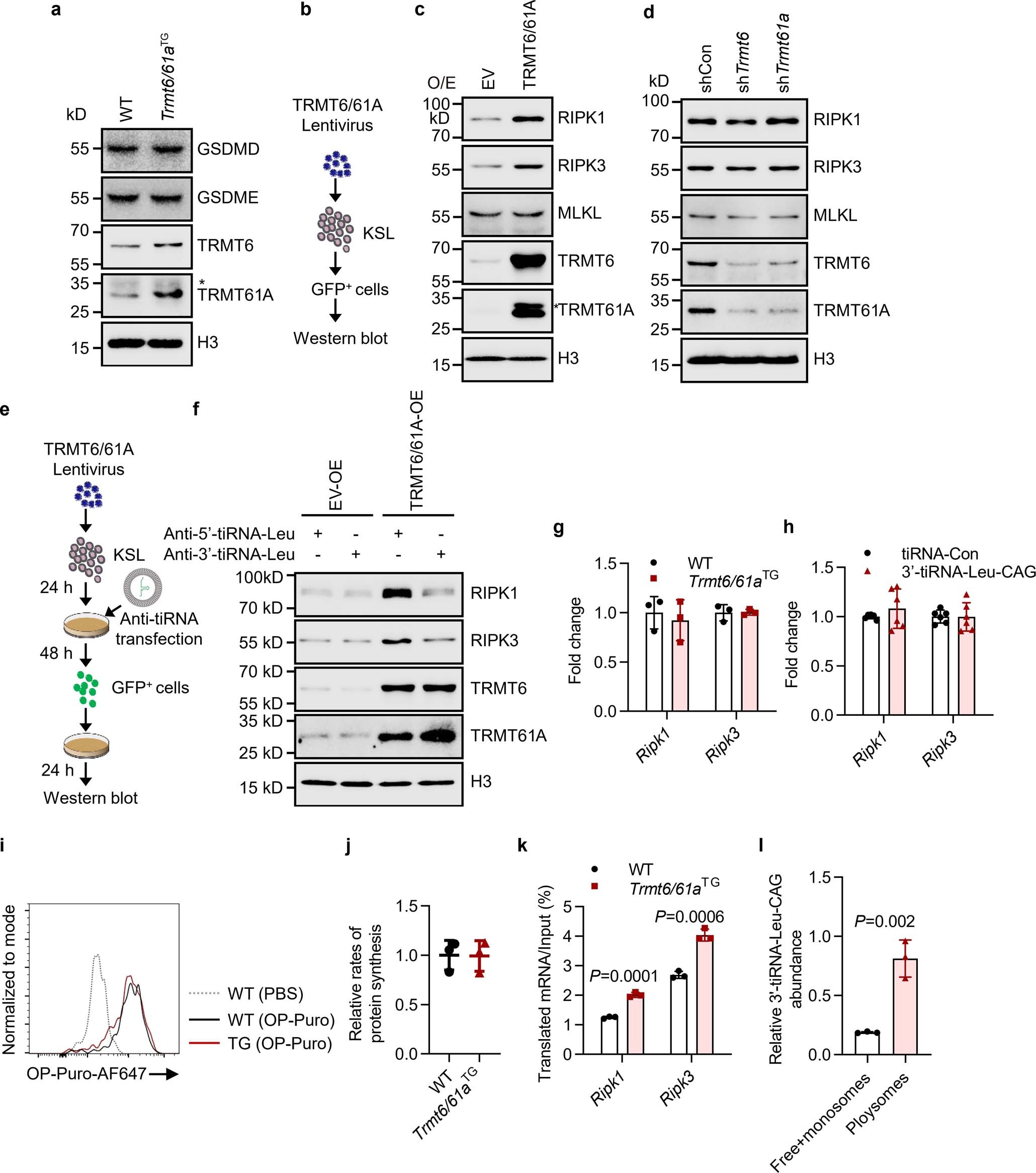
(a) Representative western blot showing the expression of GSDMD, GSDME, TRMT6 and TRMT61A in Trmt6/61aTG and WT KSL cells. Asterisk, non-specific band. (b-c) Experimental design (b). (c) Representative western blot showing the expression of RIPK1, RIPK3, MLKL, TRMT6 and TRMT61A in TRMT6/61A-carrying lentivirus infected KSL cells. Asterisk, non-specific band. (d) Representative western blot showing the expression of RIPK1, RIPK3, MLKL, TRMT6 and TRMT61A in KSL cells carrying indicated shRNA. (e and f) Freshly isolated KSL cells were infected by TRMT6/61A-carrying lentivirus and 24 hours later, these cells were transfected with Anti-3’-tiRNA-Leu and Anti-5’-tiRNA-Leu (control) respectively. Another 48 hours later, FACS-purified GFP+ cells were seeded to recover for 24 hours, and then were subjected to Western Blot to detect necroptotic proteins. (e) Experimental design. (f) Representative western blot showing the expression of RIPK1, RIPK3, TRMT6 and TRMT61A. (g) The mRNA expression of Ripk1 and Ripk3 in Trmt6/61aTG and WT KSL cells. n = 3 independent experiments. (h) The mRNA expression of Ripk1 and Ripk3 in in 3’-tiRNA-Leu-CAG transfected KSL cells. n = 6 independent experiments. (i and j) Protein synthesis rates were determined by OP-Puro incorporation in Trmt6/61aTG and WT KSL cells. (i) Representative flow cytometry. (j) The scatterplot depicts the relative protein synthesis rates in Trmt6/61aTG and WT KSL cells after 1 hour labeling. n = 3 independent experiments. (k) This histogram depicts the percentage of ribosome occupancy of Ripk1 and Ripk3 mRNAs measured by real-time PCR. After sucrose gradient fractionation of polyribosomes, the relative ratio of translated mRNA was measured by normalizing polyribosome mRNA to the input mRNA. n = 3 independent experiments. (l) The histogram displays the relative distribution of 3’-tiRNA-Leu-CAG in fraction pools identified as free-monosomes (FM) and polysomes. After sucrose gradient fractionation of polyribosomes, the relative ratio of 3’-tiRNA-Leu-CAG was measured using real-time PCR by normalizing to U6 small nuclear RNA. n = 3 independent experiments. Two-tailed unpaired Student’s t-test was used for statistical analysis in k-l. Data are shown as the mean ± SD in g,h and j-l.