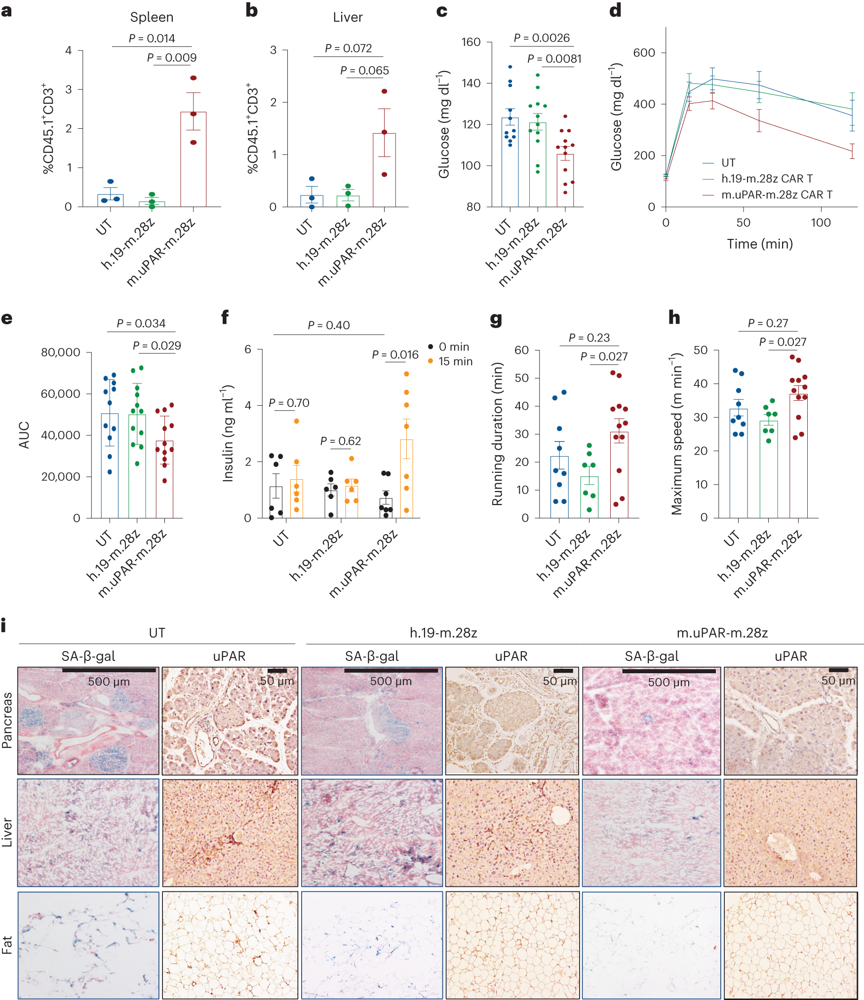
Fig. 6: uPAR CAR T cells prevent natural age-associated phenotypes.

Three- to four-month-old C57BL/6N mice were injected with 0.5 × 106 m.uPAR-m.28z CAR T cells, h.19-m.28z CAR T cells or UT cells generated from CD45.1 mice 16 h after administration of cyclophosphamide (200 mg per kg body weight). Mice were monitored over time and/or harvested at 15 months of age. a,b, Percentage of CD45.1+ T cells in the spleen (a) or liver (b) of 15-month-old mice 12 months after cell infusion (n = 3 mice per group). c, Levels of basal glucose after starvation 15–18 months after cell infusion (n = 11 mice for UT cells; n = 12 for h.19-m.28z and for m.uPAR-m.28z). d, Levels of glucose before (0 min) and after intraperitoneal administration of glucose (2 g per kg body weight) 15–18 months after cell infusion (sample sizes as in c). e, AUC representing the results from d. Each point represents a single mouse. f, Levels of insulin (ng ml−1) before and 15 min after intraperitoneal glucose (2 g per kg body weight) 15 months after cell infusion (n = 6 for UT cells; n = 6 for h.19-m.28z; n = 7 for m.uPAR-m.28z). g, Time to exhaustion in exercise capacity testing 6 months after cell infusion (n = 9 for UT cells; n = 7 for h.19-m.28z; n = 12 for m.uPAR-m.28z). h, Maximum speed (m min−1) in capacity testing 6 months after cell infusion (sample sizes as in g). i, Representative staining of SA-β-gal and uPAR 15 months after cell infusion. Results are from one independent experiment (a, b, f and i) or two independent experiments (c–e, g and h). Data are the mean ± s.e.m.; P values from two-tailed unpaired Student’s t-test (a–c, e and f) or two-tailed Mann–Whitney test (g and h).