Extended Data Fig. 3: MCPH1 antagonizes necroptosis through interaction with RIPK3.
From: Aging-induced MCPH1 translocation activates necroptosis and impairs hematopoietic stem cell function

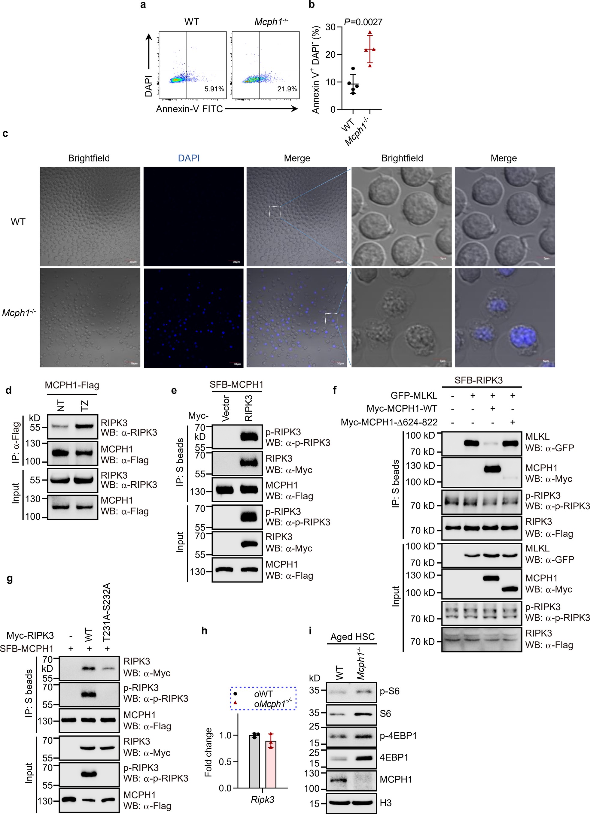
(a-b) 4 months old Mcph1−/− or WT mice were analyzed for cell death of fresh HSCs without ex vivo culture by Annexin-V and DAPI staining. (a) Representative flow cytometry. (b) Percentage of early stage of cell death (DAPI− Annexin-V+) in Mcph1−/− or WT HSCs. n = 4-5 mice per group (WT: n = 5; Mcph1−/−: n = 4). (c) The images show morphological alteration of WT and Mcph1−/− HSCs (3 months). The experiment was repeated 3 times. (d) Representative western blot shows the interaction between MCPH1 and RIPK3 in response to necroptotic stimuli. L929 cells stably expressing Flag-tagged MCPH1 were treated with T+Z for 1 hour. Cell lysates were immunoprecipitated with anti-Flag antibody, and western blot was performed with indicated antibodies. The experiment was repeated 3 times. (e) Interaction between MCPH1 and p-RIPK3 in HEK293T cells co-transfected with SFB-tagged MCPH1 and Myc-tagged RIPK3, demonstrated by co-immunoprecipitation using S beads and subsequent western blot analysis with specific antibodies. The experiment was repeated 3 times. (f) SFB-RIPK3 were transfected into HEK293T cells together with GFP-MLKL and Myc-MCPH1-WT or Myc-MCPH1-Δ624–882 constructs as indicated. Cells were subjected to immunoprecipitated with S beads and western blot analysis was performed with indicated antibodies. Representative western blot shows that MCPH1-WT but not MCPH1-Δ624-882 inhibits interaction between p-RIPK3 and MLKL. The experiment was repeated 3 times. (g) Co-immunoprecipitation assay in HEK293T cells transiently transfected with SFB- MCPH1 and either Myc-tagged wild-type or T231A-S232A RIPK3, revealing a reduced interaction between MCPH1 and the RIPK3T231A-S232A mutant, as indicated by western blot analysis. The experiment was repeated 3 times. (h) The mRNA expression of Ripk3 in aged (23 months) Mcph1−/− and WT HSCs. n = 3 independent experiments. (i) Representative western blot showing the expression of p-S6, S6, p-4EBP1, 4EBP1, and MCPH1 in aged (21–26 months) Mcph1−/− and WT HSCs. The experiment was repeated twice. Two-tailed unpaired Student’s t-test was used for statistical analysis in b. Data are shown as mean ± SD in b and h.