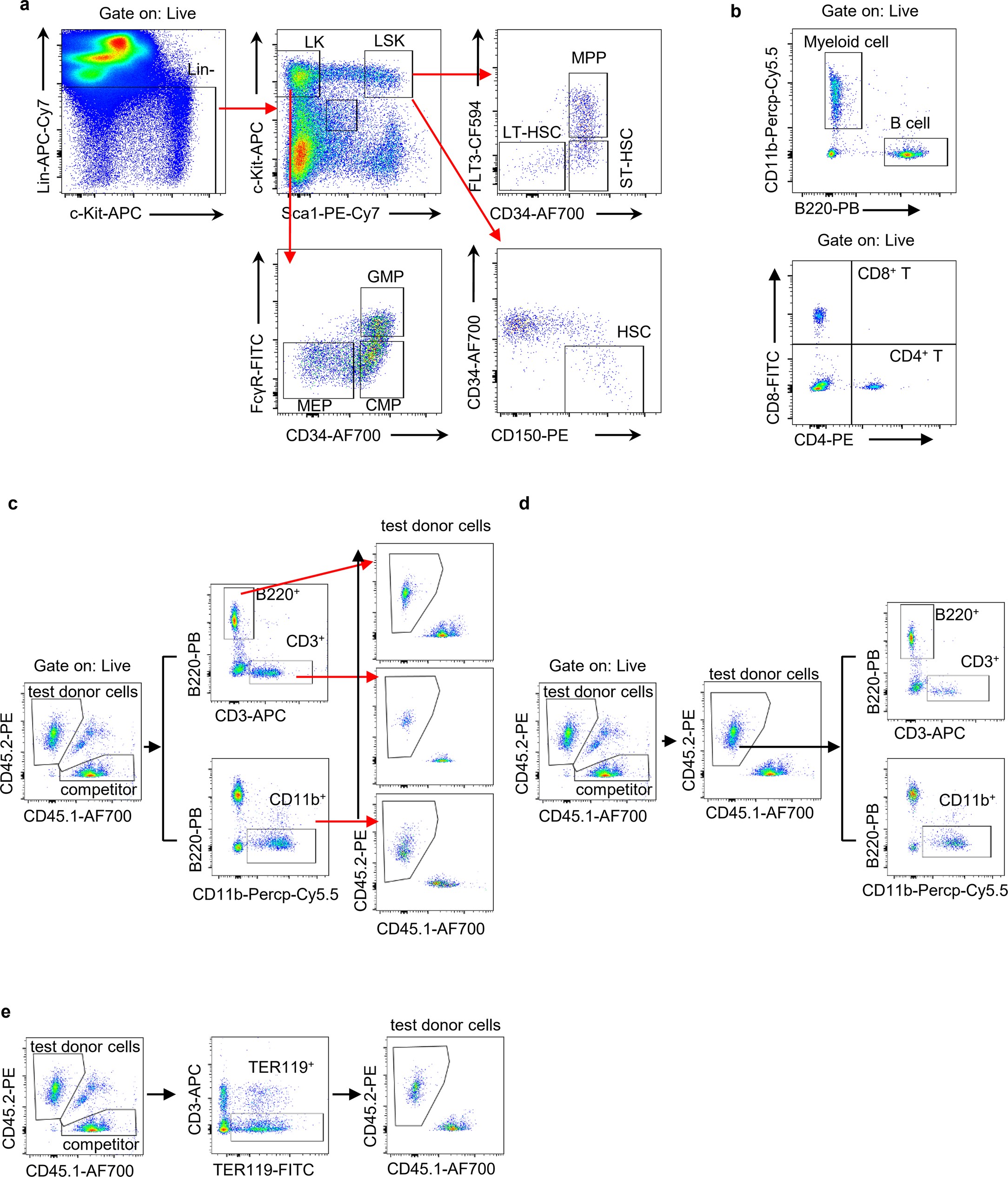
Extended Data Fig. 8: Representative flow cytometry gating strategy used in this study.
From: Aging-induced MCPH1 translocation activates necroptosis and impairs hematopoietic stem cell function

(a) Representative flow cytometry showing the gating strategy used to isolate and analyze the hematopoietic stem and progenitor cell populations in mouse bone marrow presented on Figs. 1a,b,2a–h,3a–h,l,o,4a, b, j, k,5a, b,d–f,6n–o, F,7a–d, g–i, j, l and Extended Data Figs. 1d–h, 2a, d, 3a–c, h, i, 4a, b, 5c, 7a–f. (b) Strategy used to evaluate the the percentage of B, myeloid, CD4+ T, CD8+ T cells presented on Fig. 1d, e. (c-d) Strategy used to evaluate the the percentage (c) and lineage distribution (d) of test donor-derived cells (myeloid, B and T cells) presented on Fig. 2f–g, 4c–i, 7g, j, k, l, m, and Extended Data Figs. 2a–c, 7c–f. (e) Strategy used to evaluate the the percentage of test donor-derived erythroid progenitors (Ter119+) presented on Extended Data Fig. 2e, f.