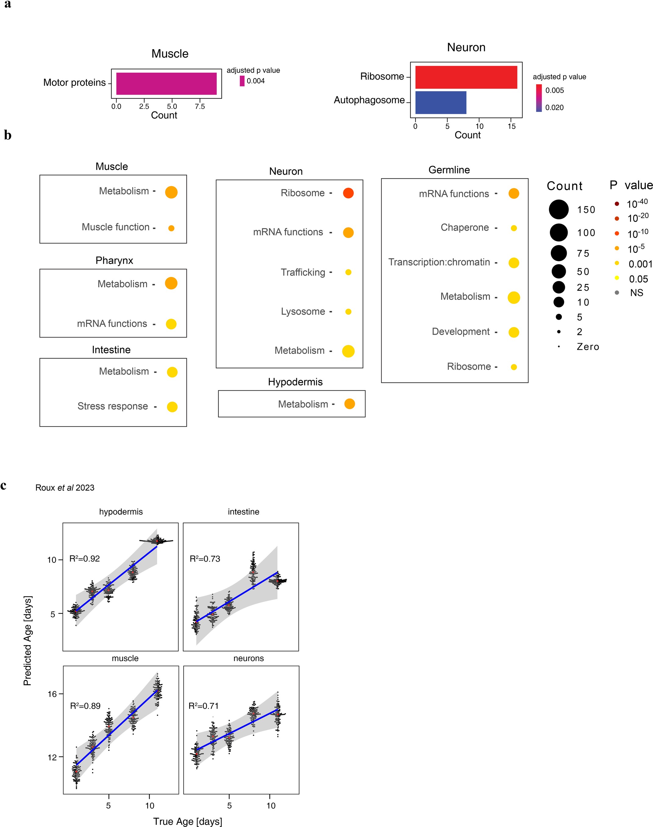
Extended Data Fig. 5: Functional enrichment and validation for tissue-specific age clocks.
From: Aging atlas reveals cell-type-specific effects of pro-longevity strategies

a, KEGG pathway enrichment analysis for aging-clock genes of muscle and neuron. b, WormCat gene ontology enrichment for ageing-clock genes of major tissues. c, Tissue-specific transcriptomic aging clocks validation with sc-RNAeq data from Roux et al. Jitter plots showing the correlation between the chronological age of the published scRNAseq data from germ free worms and predicted age with the corresponding tissue-specific aging clocks trained on WT worms. Red dots represent median prediction for the test dataset, blue line represents the fitted linear model through the prediction points, with light gray area indicating the 95% confidence interval. The square of Pearson’s correlations coefficients is shown.