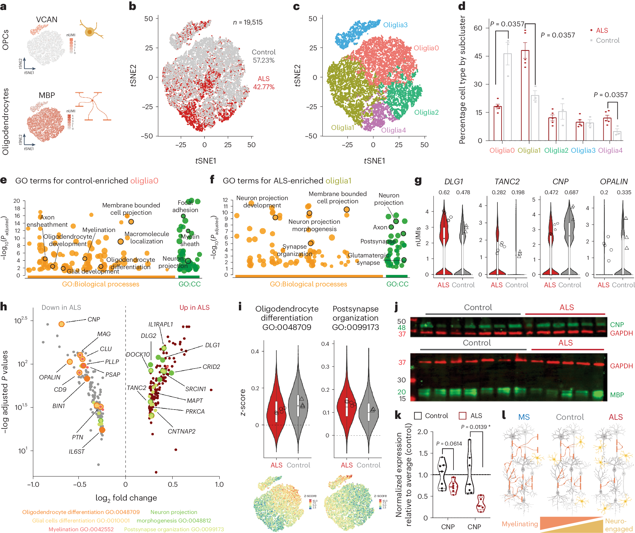
Fig. 5: In ALS, oligodendroglial cells decrease their myelinating machinery in favor of a neuro-engaged state.

a, tSNE projection of OPCs and oligodendrocytes markers. b, tSNE projection of oligodendroglia (ALS n = 8,372 nuclei and control n = 11,168 nuclei). c, tSNE projection of subclusters within oligodendroglia (Wilcoxon–Mann–Whitney). d, Distribution of subclusters by diagnosis) (mean ± s.e.m. e, GO analysis for genes characteristic of control-enriched oliglia0 highlighted terms involved in myelination. CC, cellular components. f, GO analysis for genes characteristic of ALS-enriched oliglia1 highlighted terms involved in neuro-engaged functions. g, Violin plots of representative genes for neuro-supportive functions (left) and myelination (right) (geometric box plots for median and interquantile ranges; symbols indicate log2(average expression) per individual (fraction of cell expressing). h, Volcano plot of DEGs in oligodendroglia. Highlighted genes identified in GO terms related to myelination (orange) and neuro-engaged functions (green). i, Violin plots representing z-score for selected GO terms and related tSNE projection (boxplot representing median and interquantile ranges; symbols indicate average score per individual). j,k, Western blot (j) and quantification (k) of CNPase and MBP from motor cortices of patients with ALS and age-matched controls (t-test). l. Diagram illustrates shift of oligodendrocytes states (t-test) (for a–l, n = 3 control and n = 5 patients with sALS). nUMI - normalized Unique Molecular Identifier.