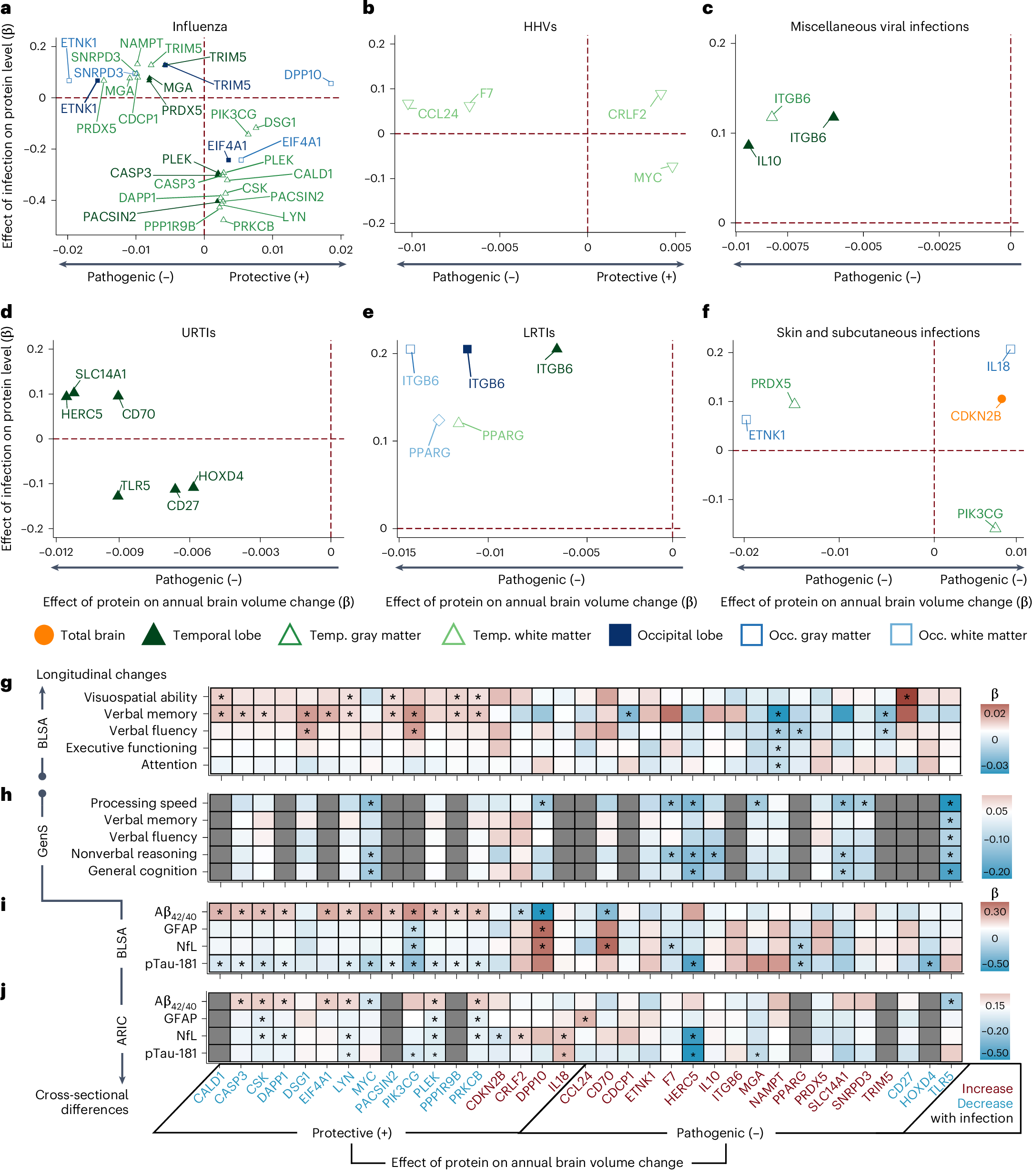
Fig. 4: Candidate proteins relate to changes in brain regions vulnerable to infection-specific atrophy, longitudinal cognitive performance, plasma biomarkers and cognitive performance.

a–f, Scatterplots showing how differences in protein levels associated with specific infections (y axis) relate to a given protein’s longitudinal effect on brain regions vulnerable to infection-specific atrophy (x axis) in the BLSA, specifically for influenza (a), HHVs (b), miscellaneous viral infections (c), URTIs (d), LRTIs, (e) and skin and subcutaneous infections (f). Candidate proteins were defined as protective or pathogenic, depending on their associations with preserved or reduced longitudinal brain volumes. Differences in protein levels associated with infections (y axis, β) were derived from linear regression models (n = 1,184) adjusted for the aforementioned covariates, and differences in brain volumes changes related to protein levels (x axis, β) were derived from linear mixed-effect models (n = 977) adjusted for similar covariates plus intracranial volume and two-way interactions with time. All displayed associations are statistically significant. g, Heatmap showing associations of candidate proteins with longitudinal cognitive performance in the BLSA. Differences in annual changes of cognitive scores related to protein levels (β) were derived from linear mixed-effect models (n = 1,233) adjusted for the aforementioned covariates. h, Heatmap showing associations of candidate proteins with cognitive performance in the GenS cohort. Differences in cognitive scores related to protein levels (β) were derived from linear mixed-effect models (n = 1,065) corrected for relatedness across individuals, age, sex, depression, study site, and storage time. i, Heatmap showing associations of candidate proteins with plasma biomarkers in the BLSA. Differences in biomarkers related to protein levels (β) were derived from linear regression models (Aβ42/40, GFAP and NfL, n = 757; pTau-181, n = 674) adjusted for the aforementioned BLSA covariates plus eGFR-creatinine. j, Heatmap showing associations of candidate proteins with plasma biomarkers in the ARIC study. Differences in biomarkers related to protein levels (β) were derived from linear regression models (n = 1,419) adjusted for age, sex, race center, education, APOEε4, eGFR-creatinine, and cardiovascular risk factors. *Statistically significant (uncorrected P < 0.05). Statistical significance was defined at two-sided P < 0.05 without adjustment for multiple comparisons. The exact P values are presented in the source data files of Supplementary Tables 13, 16, 19, 20, 24 and 26. Temp. Temporal; Occ., Occipital.