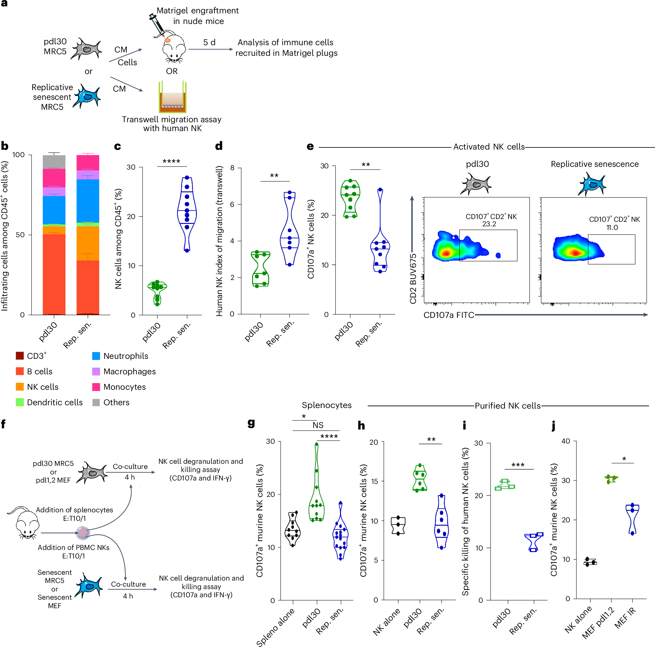
Fig. 1: Human replicative SnCs recruit NK cells in vivo but inhibit their degranulation in an SASP-independent mechanism.

a, Scheme of the Matrigel plug assay and the transwell migration assay. b, Quantification of the immune cell infiltration induced by human replicative senescent MRC5 cells or proliferative MRC5 cells after pdl30 in Matrigel plug assay. c, Quantification of NK cells among infiltrating CD45+ cells. d, Quantification of in vitro migration assay of primary human NK cells in presence of conditioned media from pdl30 or replicative senescent MRC5 cells during transwell assays. e, Quantification of the NK cell degranulation within the Matrigel plug assay. f, Representative scheme and the effector:target (E:T) ratio of the in vitro co-culture assay of human replicative MRC5 senescent cells or irradiated senescent MEFs with mouse splenocytes or purified human NK cells or purified mouse NK cells. g,h, Quantification of NK cell degranulation in bulk among splenocytes (g) or purified (h) during in vitro co-culture experiments. i, In vitro killing assay of pdl30 MRC5 or replicative senescent MRC5 by primary human purified NK cells. j, Quantification of primary purified mouse NK cell degranulation in co-culture with pdl1,2 or irradiated senescent MEF cells. Data are presented as mean ± s.e.m. Experiments were performed with n = 9 mice per group (b–e)—*P < 0.05, **P < 0.01 and ***P < 0.001; two-tailed Mann–Whitney U-test (b–j)—or represent the mean of n = 3 independent experiments—*P < 0.05, **P < 0.01 and ***P < 0.001; Student’s t-test (g). Rep. sen., replicative senescent.