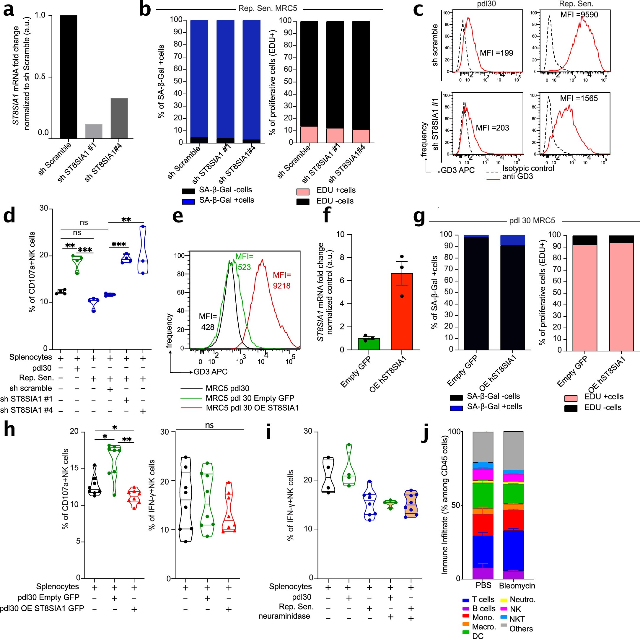
Extended Data Fig. 5: The expression of a sialylated GD3 is strictly required for inhibition of NK cell degranulation by senescent cells.

a, analysis by qPCR of ST8SIA1 expression in replicative senescent after lentiviral infection for shRNA targeting ST8SIA1. b, Quantification of the percentage of SA-b-Galactosidase positive and EdU negative cells after ST8SIA1 knock-down. c, Flow cytometry analysis of GD3 expression in replicative senescent after lentiviral infection for shRNA targeting ST8SIA1. d, in vitro degranulation of NK cells after a co-culture experiment using replicative senescent cells knocked down for ST8SIA1. f, g, Cytometry analysis of GD3 expression (e) and qPCR expression of ST8SIA1 (f) by pdl30 MRC5 overexpressing or not ST8SIA1. g, Quantification of the percentage of SA-b-Galactosidase positive and EdU negative cells after ST8SIA1 overexpression. h, degranulation (CD107a + ; left panel) or IFN-g production (right panel) by NK cells in in vitro co-culture experiments using pdl30 MRC5 overexpressing ST8SIA1. i, IFN-g production by NK cells in in vitro co-culture experiments with pdl30 or replicative senescent MRC5 cells treated or not with neuraminidase. j, Analysis of the immune infiltration by flow cytometry of control or fibrotic lungs used in Fig. 7a-d. Experiment done on n = 1 (a). Data represent the mean of n = 4 independent experiments (b-d); Data represent the mean ± s.e.m of n = 3 independent experiments (f,g); Experiment done on n > 4 (i). Data represented as mean ± s.e.m of n = 5 mice (j) *p < 0.05, **p < 0.01, and ***p < 0.001; two-tailed Mann–Whitney U test.