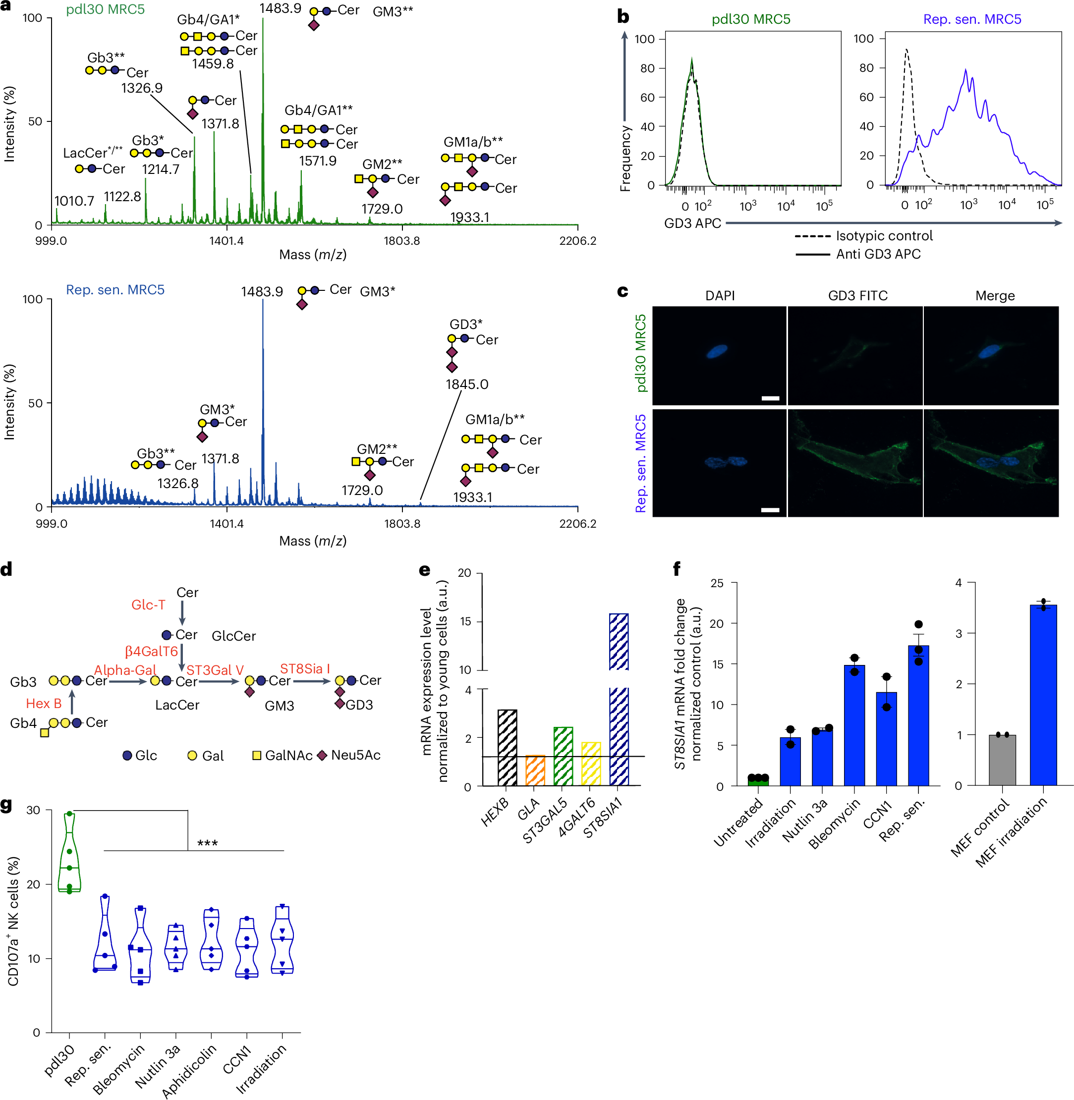
Fig. 2: The ganglioside GD3 is strongly expressed by SnCs and inversely correlates with their immunogenic properties toward NK cells.

a, Mass spectrometry analysis of permethylated GSLs from human young (pdl30) or replicative senescent MRC5 cells; GSLs are present as d18:1/C16:0 (*) and d18:1/C24:0 (**) isomers. b,c, Analysis of GD3 expression in human young or replicative senescent MRC5 cells, either by FACS (b) or by IF (c) (scale, 20 μm). d, Representative scheme of ganglioside biosynthesis pathway. e, qPCR analysis of ganglioside biosynthesis enzymes in replicative SnCs. f, qPCR analysis of ST8SIA1 expression in replicative and stress-induced senescence in MRC5 cells and MEFs. g, Quantification of mouse NK cell degranulation in in vitro co-culture experiment with proliferative, replicative senescent or stress-induced MRC5 cells. Data represent the mean ± s.e.m. of n = 2 independent experiments (f), n = 3 independent experiments (a–e) and n = 5 independent experiments (g). *P < 0.05, **P < 0.01 and ***P < 0.001; two-tailed Mann–Whitney U-test.