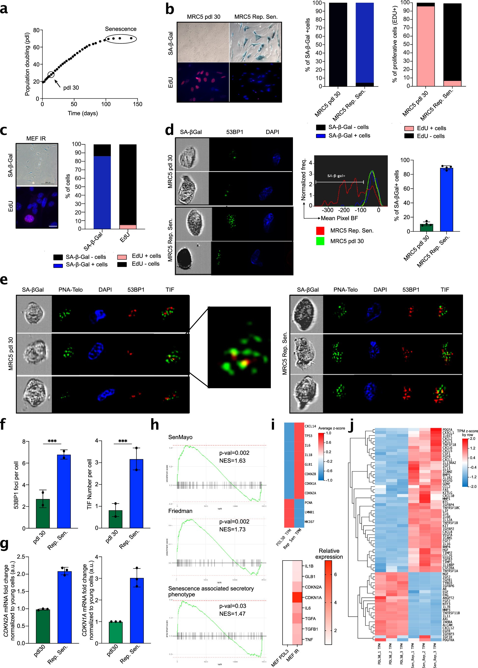
Extended Data Fig. 1: Characterization of MRC5 replicative senescent cells.

a, Growth curve of the MRC5 cells until replicative senescence. pdl. Population doubling level. b, c, SA-b-Galactosidase and EdU incorporation assay on pdl30 or replicative senescent MRC5 (b) and on irradiated MEF (c) (Upper scale = 200μm, lower scale 20μm) (left panel) and quantification of the percentage of SA-b-Galactosidase + and EdU – cells (right panels). d-f, Analysis of the SA-b-Galactosidase assay, DNA damage level (53BP1 staining) (d, e) or DNA damage level (53BP1 staining) specifically at telomeres (telomere staining (PNA-Telo) and colocalization (TIF for Telomere Induced Foci)) (e, f) on pdl30 or replicative senescent MRC5 using ImagestreamX and quantification of the number of total 53BP1 foci or 53BP1 foci at telomere (TIF). Due to the SA-b-Galactosidase staining, cells are darker, and the Mean pixel intensity is decreasing (d). g, qPCR analysis of CDKN2A (left panel) and CDKN1A (right panel) expression in replicative senescence in MRC5 cells. h, Senescence-related gene set enrichement analysis (GSEA) on SenMayo, Friedman and Senescence Associated Secretory Phenotype gene sets of replicative senescent MRC5. i, Heatmap of senescent markers of replicative senescent MRC5 compared to pdl30 cells sequenced in bulk RNAseq (upper panel) of irradiated MEF compared to pdl3 cells quantified by qPCR (lower panel). j, Heatmap of soluble factors expressed by replicative senescent MRC5 compared to pdl30 cells sequenced in bulk RNAseq. Data are representative of 8 different batches of replicative senescent cells corresponding to the batches used in Figs. 1 and 2. Data are represented as mean ± s.e.m. Experiment done on n = 4 independent experiments (d); Experiment done on n = 2 independent experiments (e, f); Experiment done on n = 3 senescent batches (g-j);*p < 0.05, **p < 0.01, and ***p < 0.001; two-tailed Mann–Whitney U test (d,f).