Extended Data Fig. 3: Generation of Pnma1−/− and Pnma4−/− mouse knockouts.
From: The retrotransposon-derived capsid genes PNMA1 and PNMA4 maintain reproductive capacity

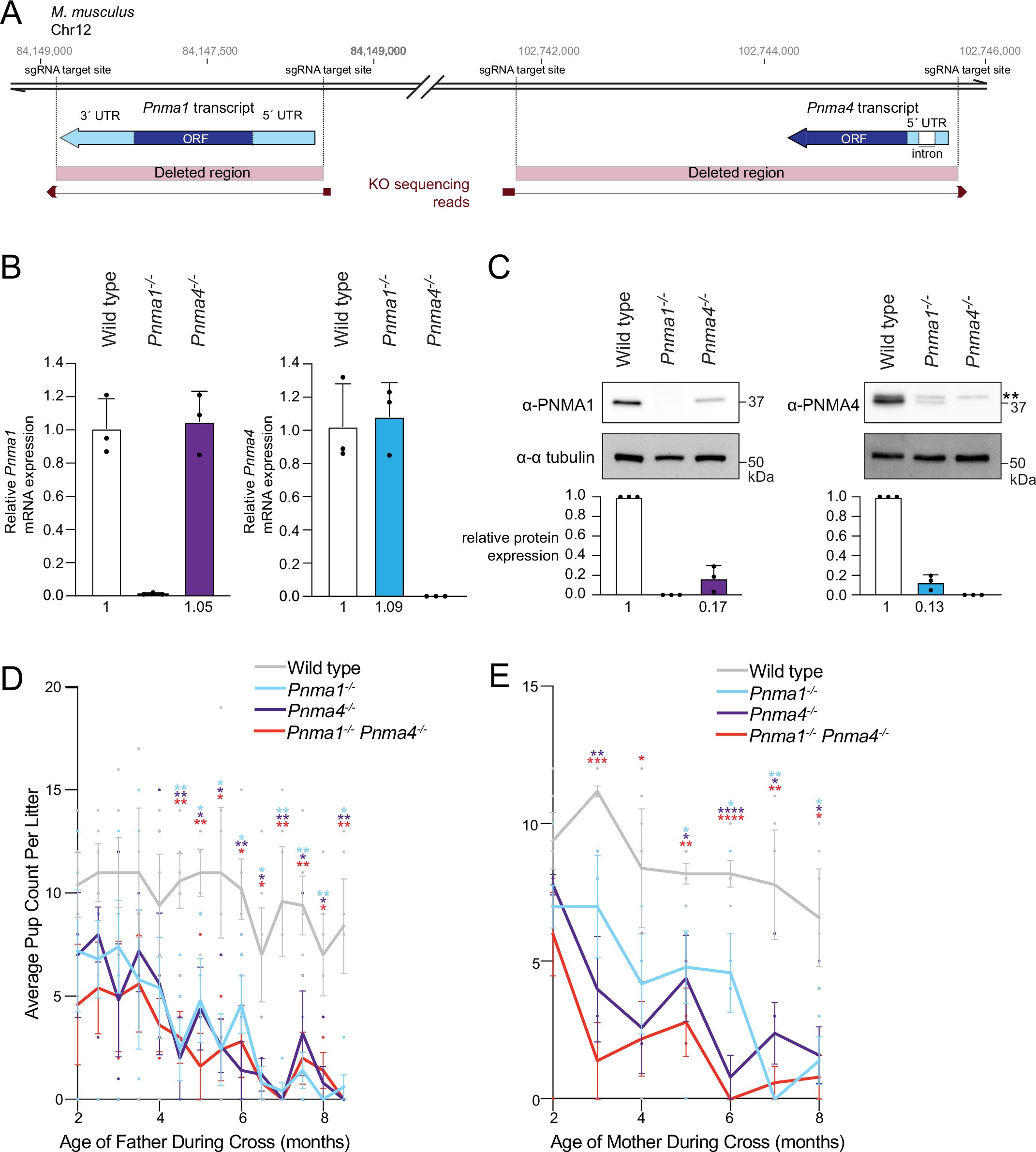
(a) Pnma1 and Pnma4 deletions were generated by CRISPR/Cas9 genome editing (sgRNA target sites shown in dashed lines). Successful deletion was assessed by PCR/sequencing. Shown are chromosomal coordinates, annotated transcripts (CDS in navy, UTRs in cyan, and introns in white), deleted regions, and sequencing reads (below, maroon) confirming deletion of Pnma1 and Pnma4. (b, c) Analysis of mRNA and protein produced in the Pnma1−/− and Pnma4−/− mutants. A testis was dissected from 3-month wild type (C57BL/6 J), Pnma1−/−, and Pnma4−/− mice. Lysate was prepared and split for mRNA and protein analysis. (b) Analysis of Pnma1 and Pnma4 mRNA levels by qPCR (n = 3 replicates). (c) Analysis of PNMA1, PNMA4, and α-tubulin (loading) protein levels by immunoblot. Shown below is a quantification of the ratio of PNMA1 and PNMA4 in knockouts vs. wild type (set to 1) from n = 3 biological replicates. ** denotes presence of an unfortunate cross-reacting band present in all lanes of the α-PNMA4 immunoblot. Error bars indicate SEM. (d) Male wild type mice (gray), Pnma1−/− (cyan), or Pnma4−/− (purple) were crossed biweekly to CF-1 female fertility tester mice (N = 5 pairs for each genotype-timepoint combination). (e) Female wild type mice (gray), Pnma1−/− (cyan), or Pnma4−/− (purple) were crossed to B6D21/J male fertility tester mice (N = 5 pairs for each genotype-timepoint combination). Pup numbers for each cross were recorded. This is the same experiment used to generate the data in Figs. 2a and 3a, but here average pup count per litter is plotted. Statistical significance was determined by student’s t-test (n.s. p > 0.05, * p ≤ 0.05, ** p ≤ 0.01, *** p ≤ 0.001). Error bars indicate SEM. Exact p-values available in source data.