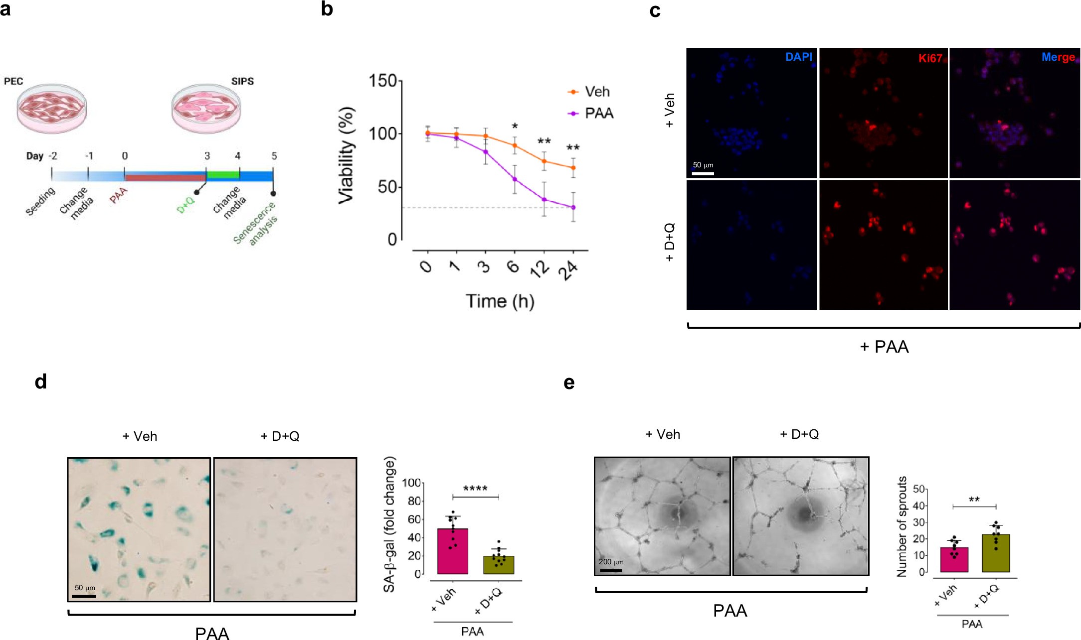
Extended Data Fig. 2: D + Q reduces senescence in PAA-exposed ECs.

a, Schematic diagram of the experimental setting: PECs were treated with PAA (10 μM, for 72 h) in the presence or absence of Dasatinib+Quercetin (D + Q: 500 nM + 20 μM, for 24 h), followed by assessment of senescence phenotype and tube formation. b, Cell counts demonstrate that D + Q significantly reduces the viability percentage (%) of PAA-exposed PECs over Veh-treated PECs. The cells at passages 3 to 5 were characterized as PEC (n = 6). c,d, D + Q ameliorates PAA-induced senescence phenotype in HAECs: (c) Ki67 immunostaining shows that D + Q markedly increases the number of Ki67+ PECs (n = 6); (d) Representative images of SA-β-gal staining demonstrates that D + Q significantly decreases the number of SA-β-gal+ cells (%) (n = 6). e, Confocal images represent the 2D matrigel tube formation of PAA-exposed PECs treated with D + Q or vehicle. Right, quantitative plot shows a significantly higher number of tubes formed by D + Q-treated PECs compared to vehicle counterparts (n = 8). Scale bar, 50 and 200 μm. Experiments were triplicated independently. Statistical analysis was performed with a one-way ANOVA followed by Tukey’s post hoc test (b) and a two-tailed unpaired Student’s t-test (c, d). Images created with BioRender.com (a). (*P < 0.05, **P < 0.01, ****P < 0.0001).