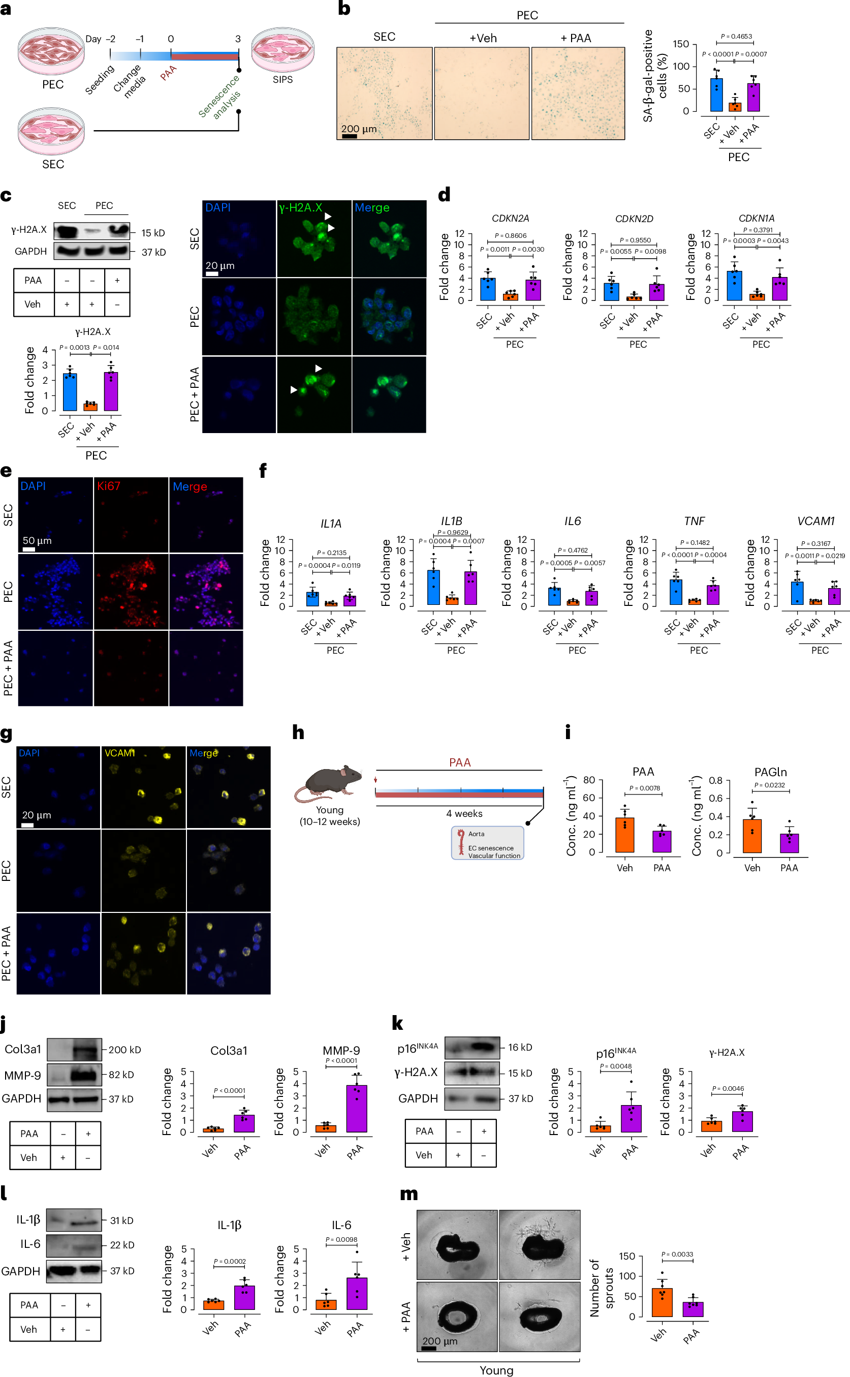
Fig. 3: PAA induces endothelial cell senescence.

a, Schematic diagram of the experimental setting: PECs at p4–5 were treated with PAA (10 μM) for 72 h and then subjected to senescence hallmarks profiling. b, SA-β-gal staining shows senescence-associated lysosomal alterations in PECs treated with PAA versus vehicle versus replicative SECs. Quantitative plots are shown for SA-β-gal-positive cells (%) (n = 6) (right). c, Immunoblots (top) and γ-H2A.X immunostaining (bottom) represent DDR (n = 6). d, qPCR shows transcriptional changes of CDK inhibitors CDKN2A, CDKN2D and CDKN1A (n = 6). e, Immunostaining reveals the expression of proliferation marker Ki67 (n = 6). f, qPCR demonstrates transcriptional alterations of SASP genes IL1A, IL1B, IL6, TNF and VCAM1 (n = 6). g, VCAM1 immunostaining shows its expression in ECs (n = 6). Data from in vitro cellular experiments represent triplicate biologically independent experiments. h, Schematic diagram of the experimental setting: 10–12-week-old C57BL/6J male mice were treated with PAA (50 mg kg−1) via daily intraperitoneal (i.p.) injections for 4 weeks. Aortas were collected for characterization of EC senescence and angiogenic capacity. i, Plasma levels of PAA (left) and PAGln (right) were quantified by LC–MS/MS in mice (n = 6). j–l, Immunoblots represent the expression of tissue remodeling markers Col3a1 and MMP-9 (j) and senescence hallmarks including p16INK4a and γ-H2A.X (k) and IL-1β and IL-6 (l) in mouse aortas (n = 6). m, Confocal micrographs of aortic rings illustrate angiogenic incompetence in PAA- versus Veh-treated young mice. Quantitative plot represents the number of aortic endothelial sprouts (n = 8) (right). Data were determined in eight micrographs and represent triplicated biologically independent experiments. Scale bar, 20, 50 and 200 μm. Error bars represent s.d. (b–d,f,i–m). P values were calculated using one-way ANOVA followed by Tukey’s post hoc test (b–d,f) and a two-tailed unpaired Student’s t-test (j–m). Images created with BioRender.com (a,h).