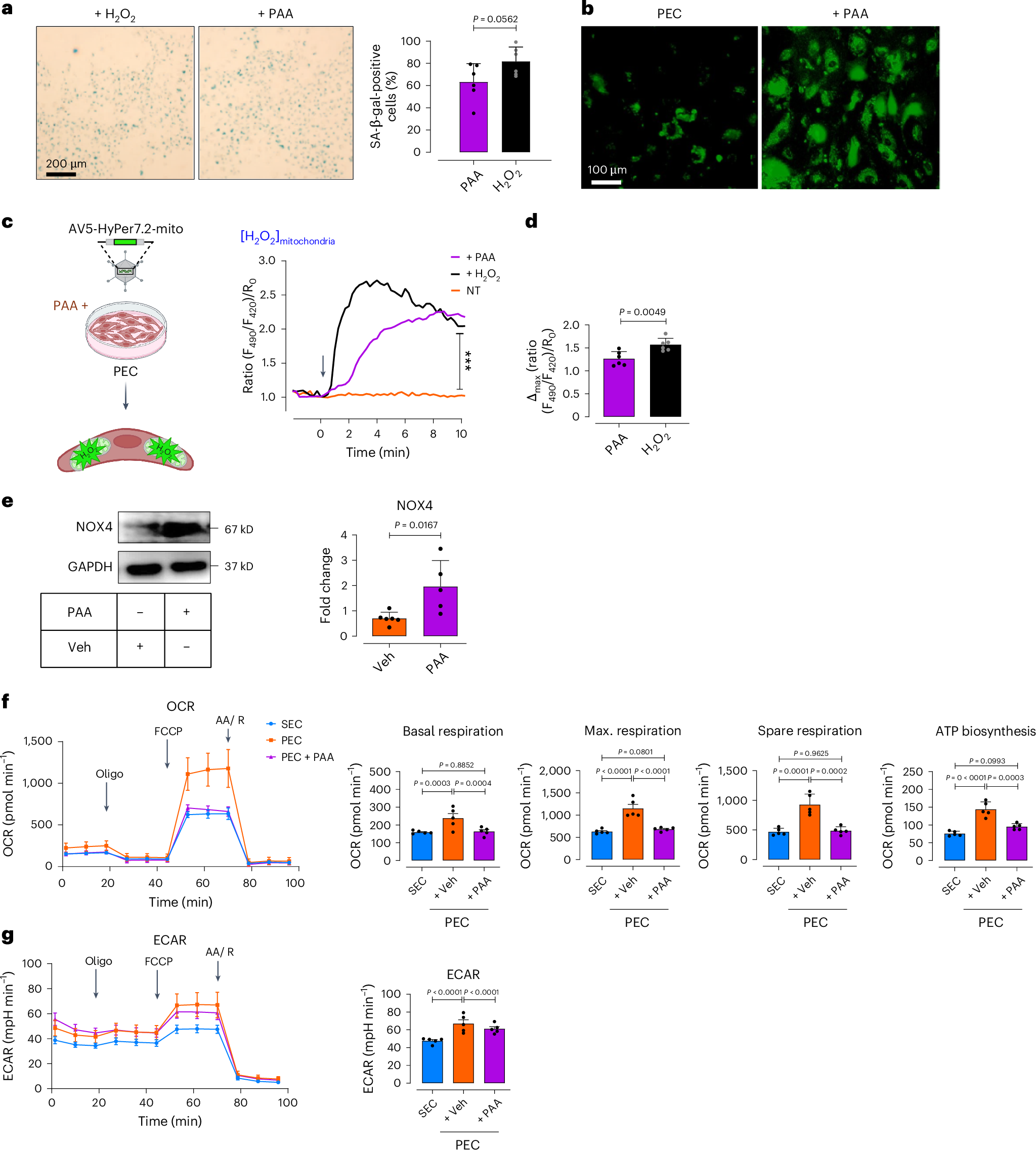
Fig. 4: PAA regulates premature EC senescence by H2O2-mediated mitochondrial impairment.

a, SA-β-gal staining shows senescence-associated lysosomal alterations in Veh-treated PECs compared to PECs incubated with exogenous H2O2 (50 μM). Quantitative plots for SA-β-gal-positive cells (%) are shown (n = 6). b, CellRox Green staining reveals the generation of intracellular ROS, including H2O2, (as green fluorescence) in the presence or absence of PAA. c, Schematic diagram of the experimental setting: PECs were transduced with adenovirus 5 (AV5)-HyPer7.2 targeted to the cell mitochondria for further ratiometric fluorescence imaging to detect mitochondrial H2O2 generation in the presence of PAA. Right, the curves demonstrate significantly higher H2O2 responses in the mitochondria of HyPer7.2- transfected PECs following treatment with either PAA (n = 25) or exogenous H2O2 (n = 27) compared to vehicle (n = 24). d, Bar chart shows maximal mitochondrial H2O2 responses to PAA or exogenous H2O2 (n = 6). e, Immunoblot analysis demonstrates the expression of NOX4 in PECs (n = 5–6). f, Mitochondrial respiratory rates in PECs treated with either PAA or vehicle and in replicative SECs were measured using Seahorse flux analyzer by Cell Mito Stress kit (n = 5). Bar charts reveal oxygen consumption rate (OCR) represented by maximal, basal, and spare reserve, and ATP biosynthesis in PAA-exposed PECs compared to PECs incubated with vehicle. g, Glycolysis was measured by ECARs in vehicle- or PAA-treated PECs and replicative SECs under basal conditions (n = 5). Bar chart depicts ECAR in Veh-treated PECs compared to PAA-exposed PECs or replicative SECs (right). Data from in vitro cellular experiments represent triplicate biologically independent experiments. Scale bars, 100 and 200 μm. Error bars represent s.d. (a,d–g) or s.e.m. (c,f,g). P values were calculated using a two-tailed unpaired Student’s t-test (a,e), two-tailed Mann–Whitney U-test (d) and one-way ANOVA followed by Tukey’s post hoc test (c,f,g). Images created with BioRender.com (c). ***P < 0.001.