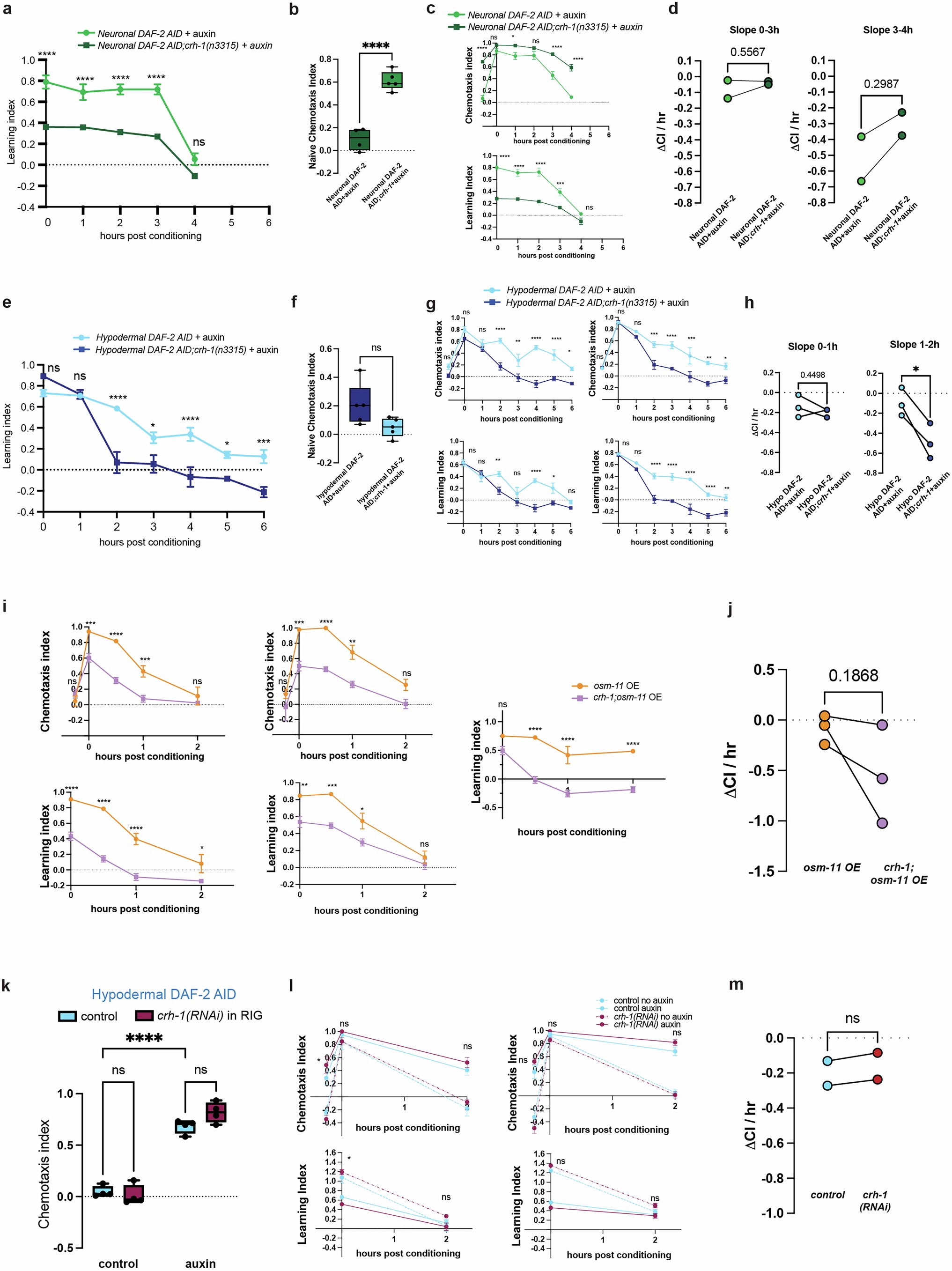
Extended Data Fig. 8: CREB is required hypodermal DAF-2(-) memory.
From: Body-to-brain insulin and Notch signaling regulates memory through neuronal CREB activity

(a) Learning index and (b) naïve chemotaxis index for neuronal DAF-2 AID worms ± auxin. (c) Additional biological replicates are shown for neuronal DAF-2 AID worms ± auxin. (d) Memory was evaluated by calculating the rate of change in CI between the learning and indicated time points across replicates. (e) Learning index and (f) naïve chemotaxis index for hypodermal DAF-2 AID worms ± auxin. (g) Additional biological replicates are shown for hypodermal DAF-2 AID worms ± auxin. (h) Memory was evaluated by calculating the rate of change in CI between the learning and indicated time points across replicates. (i) Chemotaxis Index plots (top) and Learning Index (bottom) plots for osm-11-OE or osm-11 OE;crh-1 worms. (j) Memory was evaluated by calculating the rate of change in CI between the learning and 0.5 h time points across replicates. (k) Disruption of crh-1 specifically in RIG (twk-3p::crh-1(RNAi)) does not impair memory in hypodermal DAF-2(–) worms. Two-way ANOVA, Tukey’s test. (l) CI and LI plots, and additional biological replicates are shown for the experiment shown in (k). (m) Memory was evaluated by calculating the rate of change in CI between the learning and 2 h time points across replicates. (a, c, e, g, i, I) Two-way ANOVA, Bonferroni post-hoc tests. Mean ± SEM. n ≥ 4. (b, d, f, h, j, m) Two-tailed unpaired t-test. Box plots: center line = median, box range is 25th - 75th percentile; whiskers denote minimum–maximum values. ns = not significant, *p ≤ 0.05, **p ≤ 0.01, ***p ≤ 0.001, ****p ≤ 0.0001. All biological replicates are shown. Source data available in supplement.