Extended Data Fig. 4: Responses of HSCs to TNF-α and IL-1β and transcriptional alterations of aged HSCs after transplantation in young recipients.
From: Aberrant engagement of P-selectin drives hematopoietic stem cell aging in mice

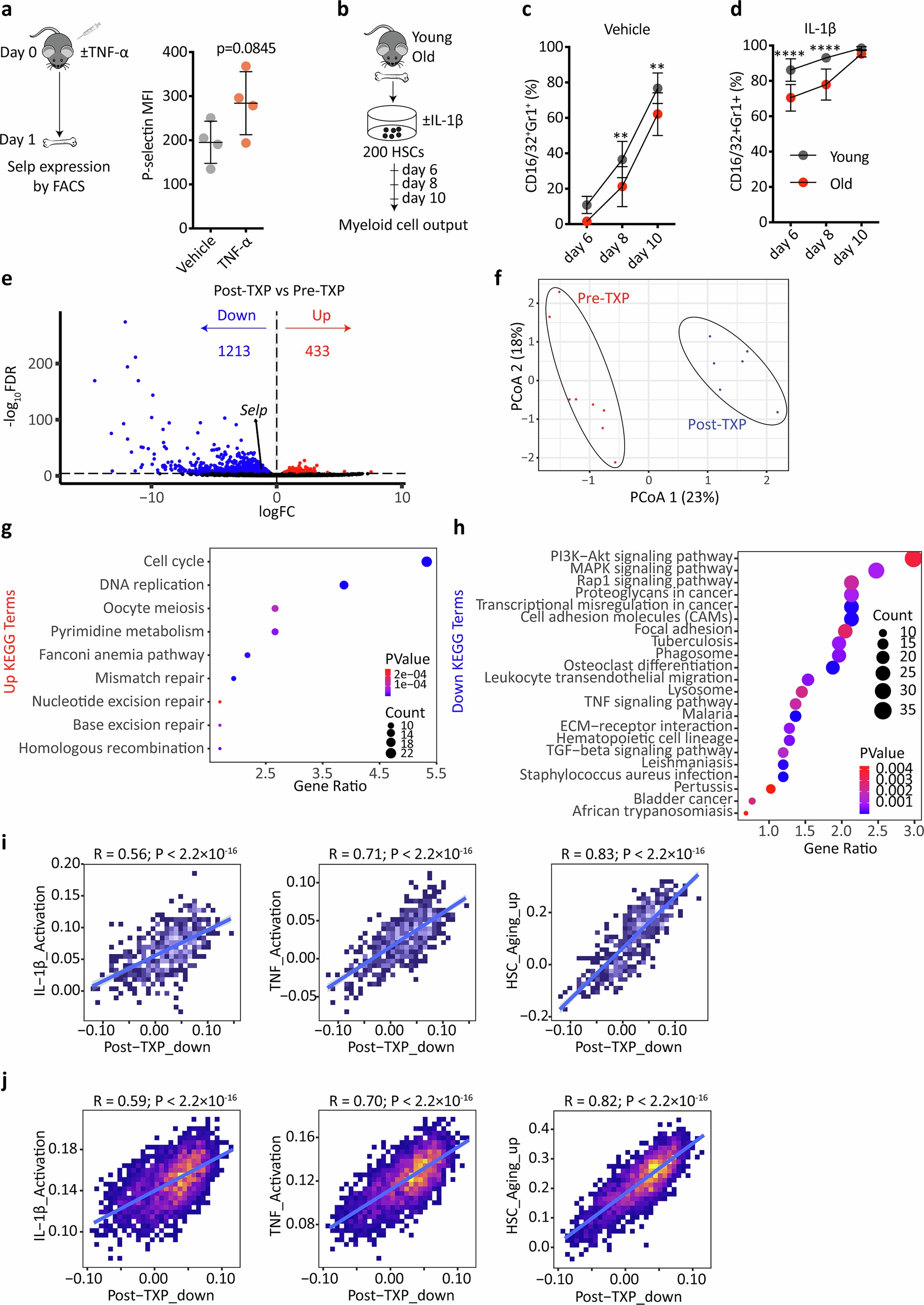
(a) Left panel showing the experiment design. Right panel showing P-selectin MFI on HSCs from mice after single treatment with TNF-α at day 1. Two-tailed t-test. Data are presented as mean values +/− SD. (b) The experiment design of in vitro differentiation assay with or without IL-1β treatment. (c-d) Differentiation of young and old LT-HSCs in conditions without (c, n = 12) or with (d, n = 8) IL-1β. Data are from 2 or 3 independent replicates. Vehicle: P = 0.1252 (day6), **P = 0.0041 (day8), **P = 0.0062 (day 10); IL-1β: ****P < 0.0001 (day 6 and day 8), P = 0.4257 (day 10), two-way ANOVA followed by Sidak test. Data are presented as mean values +/− SD. (e) DEGs in aged donor and donor-derived HSCs. Volcano plot shows the distribution of the false discovery rate (FDR) (-log10FDR) and the fold changes (logFC). Up-regulated and down-regulated genes are indicated in red and blue, respectively (FDR < 0.001). Selp is indicated in the plot. (f) Principal Coordinates Analysis (PCoA) of both pre-and post-transplant LT-HSC samples. (g-h) Dotplots showing the KEGG pathways enriched in both up-regulated (g) and down-regulated (h) genes upon transplantation. The color of the dots represents the p value (Fisher exact test) highest (red) to lowest (blue). The size of the dots represents the number of enriched DEGs. The x-axis represents the percentage of the number of enriched DEGs in the total genes of that category. (i-j) Correlation analyses of Post-TXP restoration genes with IL-1β activating genes, TNF activating genes and HSC aging signature27 using single-cell expression data from GSE59114 ref. 41 (i, P < 2.2 × 10−16 for all correlations) and GSE232022 ref. 13 (j, P < 2.2 × 10−16 for all correlations). Values on x and y axis are the enrichment scores of the gene sets in single cell. Correlation analyses using Pearson coefficient R and linear regression t-test. Gene sets can be found in Supplementary Table 1, 2.