Extended Data Fig. 1: Phenotypic and functional changes of hematopoietic parameters with age.
From: Aberrant engagement of P-selectin drives hematopoietic stem cell aging in mice

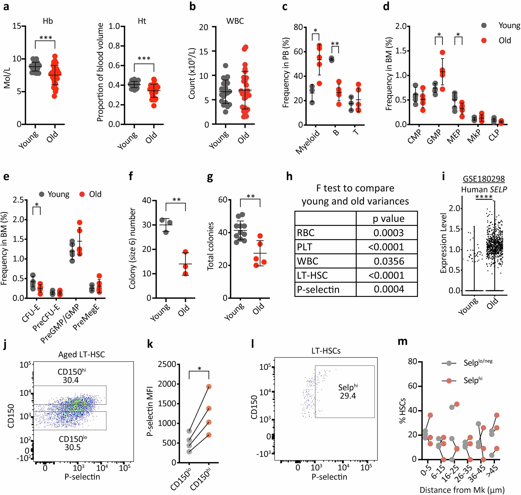
(a) Hemoglobin (Hb) concentration and hematocrit (Ht) in young (n = 20) and old (n = 28) mice. ***P = 0.0007 (Hb), ***P = 0.0003 (Ht), two-tailed t-test. Data are presented as mean values +/− SD. (b) WBC count in young (n = 20) and old (n = 28) mice. Data are presented as mean values +/− SD. (c) Frequencies of Myeloid (CD11b+Gr-1+), B (B220+) and T (CD3+) cells in young (n = 3) and old (n = 5) PB. *P = 0.028, **P = 0.0016, unpaired t-test with Holm-Sidak correction. Data are presented as mean values +/− SD. (d-e) Frequencies of HSPCs in young and old BM. CMP, GMP, MEP, MkP (Lin-Sca-1-Kit+CD41 + CD150+), megakaryocyte progenitor (young = 7, old = 5); CLP (Lin-Sca-1lowKitlowCD135 + CD127+), common lymphoid progenitor (young = 5, old = 5); CFU-E (Lin-Sca-1-Kit+CD41-CD150-CD105+), colony-forming units-erythroid; PreCFU-E (Lin-Sca-1-Kit+CD41-CD150 + CD105+), pre-colony-forming units-erythroid; preGMP/GMP (Lin-Sca-1-Kit+CD41-CD150-CD105-), pre-common myeloid progenitor/common myeloid progenitor; preMegE (Lin-Sca-1-Kit+CD41-CD150 + CD105-), pre-megakaryocyte/erythroid progenitor (young = 7, old = 5). *P = 0.011 (GMP), *P = 0.043 (MEP), *P = 0.033 (CFU-E), two-tailed t-test. Data are presented as mean values +/− SD. (f) The number of colonies (size 6, cell number >30000) generated by 60 young and old LT-HSCs in liquid culture at day 14, respectively. Data are from 3 independent replicates. **P = 0.0064, two-tailed t-test. Data are presented as mean values +/− SD. (g) The number of colonies generated by 100 young and old LT-HSCs in semi-solid culture at day 14, respectively. Data are from 3 independent replicates. **P = 0.0012, two-tailed t-test. Data are presented as mean values +/− SD. (h) F tests for the variances between young and old parameters. (i) SELP expression in young and old human HSCs (CD34 + CRHBP + HOPX+) from scRNA-seq data GSE18029829, ****P < 0.0001, two-tailed t-test. (j) FACS plot of aged LT-HSCs indicating the expression of P-selectin (x) and CD150 (y). CD150lo and CD150hi LT-HSCs were defined as the lower 30% and the higher 30% CD150-expressing LT-HSCs, respectively. (k) P-selectin MFI in CD150lo and CD150hi LT-HSCs. *P = 0.016, Paired t-test. (l) Representative FACS plot shows the frequency of Selphi HSCs of the BM used for imaging. (m) Distance of HSCs to Mks (n = 79 Selplo/neg HSCs; 51 Selphi HSCs). Data is from 3 mice.