Extended Data Fig. 2: PB lineage output and BM engraftment of Selp-overexpressing HSCs.
From: Aberrant engagement of P-selectin drives hematopoietic stem cell aging in mice

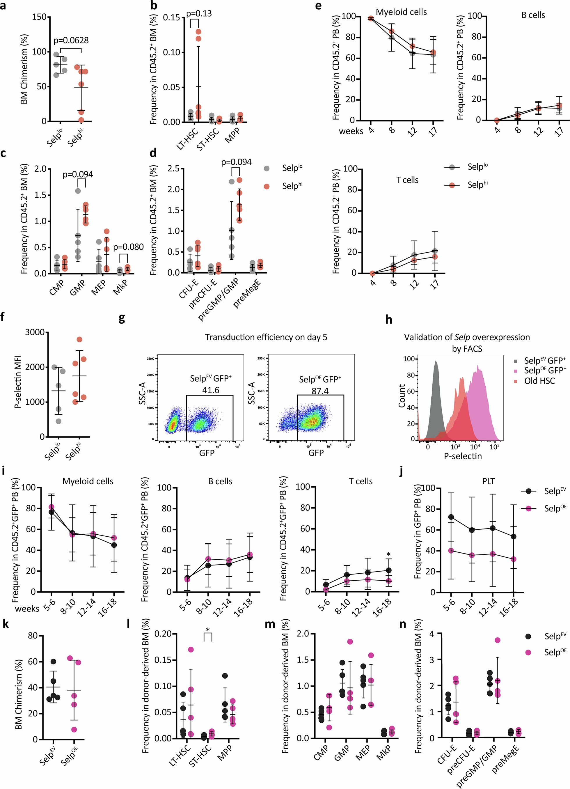
(a-d) Frequencies of donor-derived overall BM cells (a) and HSPCs (b) in secondary recipients BM (Selplo = 5, Selphi = 6). Data are from 2 independent replicates. Two-tailed t-test. Data are presented as mean values +/− SD. (e) Frequencies of Selplo (n = 5) and Selphi (n = 6) HSCs generated Myeloid, B and T cells in PB of secondary recipients at indicated weeks post-transplantation. Data are from 2 independent replicates. Two-way ANOVA followed by Sidak test. Data are presented as mean values +/− SD. (f) P-selectin MFI on donor-derived HSCs in secondary recipients. Selplo (n = 5) and Selphi (n = 6). Two-tailed t-test. Data are presented as mean values +/− SD. (g) FACS plots show the transduction efficiency 5 days after transduction. Transduced cells are GFP+. (h) Validation of Selp overexpression in transduced cells (GFP+) 5 days after transduction by FACS. The FACS plot shows P-selectin MFI on young SelpEV, SelpOE and old HSCs. (i) Frequencies of SelpEV (n = 5) and SelpOE (n = 5) HSCs generated Mye, B and T cells in PB of secondary recipients at indicated weeks post-transplantation. Data are from 2 independent replicates. *P = 0.032, two-way ANOVA followed by Sidak test. Data are presented as mean values +/− SD. (j) Frequencies of SelpEV and SelpOE LT-HSCs generated platelets in PB of secondary recipients at indicated weeks post-transplantation (n = 10). Data are from 3 independent replicates. Two-way ANOVA followed by Sidak test. Data are presented as mean values +/− SD. (k-n) Frequencies of donor-derived overall BM cells (j) and HSPCs (k-m) in secondary recipients BM (SelpEV = 5, SelpOE = 5). Data are from 2 independent replicates. *P = 0.0496, two-tailed t-test. Data are presented as mean values +/− SD.