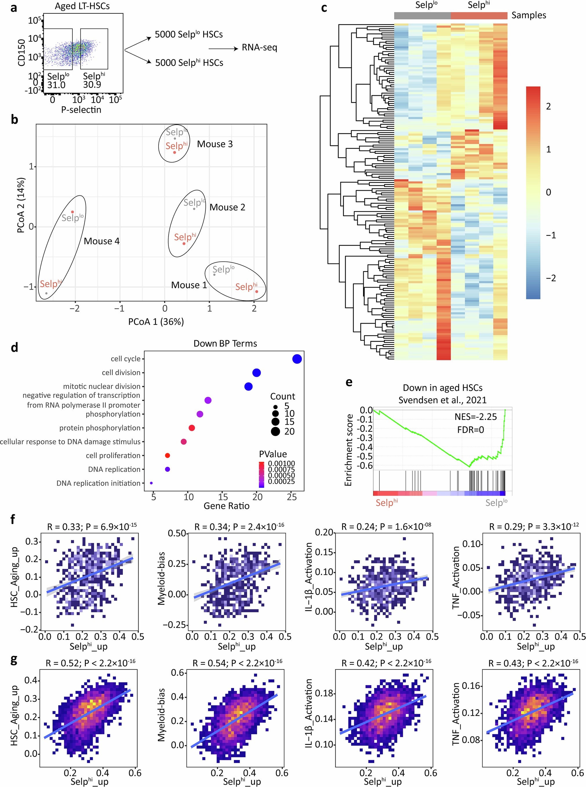
Extended Data Fig. 3: Transcriptional analyses of Selphi HSC gene signature.
From: Aberrant engagement of P-selectin drives hematopoietic stem cell aging in mice

(a) Sorting strategy of Selplo and Selphi HSCs and RNA-seq design of Selplo and Selphi HSCs. (b) Principal Coordinates Analysis (PCoA) of aged Selplo and Selphi LT-HSCs. Samples from the same mouse were indicated by circles. (c) Heatmap showing the 162 DEGs in Selphi LT- HSCs. (d) Dotplot showing the biological processes (BP) enriched in down-regulated genes. The color of the dots represents the p value (Fisher exact test) highest (red) to lowest (blue). The size of the dots represents the number of enriched DEGs. The x-axis represents the ratio of the number of enriched DEGs in the total genes of that category. (e) GSEA of down-regulated genes in HSC aging signature27 in the expression files of Selphi vs Selplo LT-HSCs. Normalized enrichment score (NES) and FDR are provided. (f-g) Correlation analyses of up-regulated genes in Selphi HSCs with HSC aging signature27 (f, P = 6.9 × 10−15; g, P < 2.2 × 10−16), HSC myeloid bias signature29 (f, P = 2.4 × 10−16; g, P < 2.2 × 10−16), IL-1β activating genes (f, P = 1.6 × 10−08; g, P < 2.2 × 10−16) and TNF activating genes (f, P = 3.3 × 10−12; g, P < 2.2 × 10−16), using single-cell expression data from GSE59114 ref. 41 (f) and GSE232022 ref. 13 (g), respectively. Values on x and y axis are the enrichment scores of the gene sets in single cell. Correlation using Pearson coefficient R and linear regression t-test. Gene sets can be found in Supplementary Table 1.