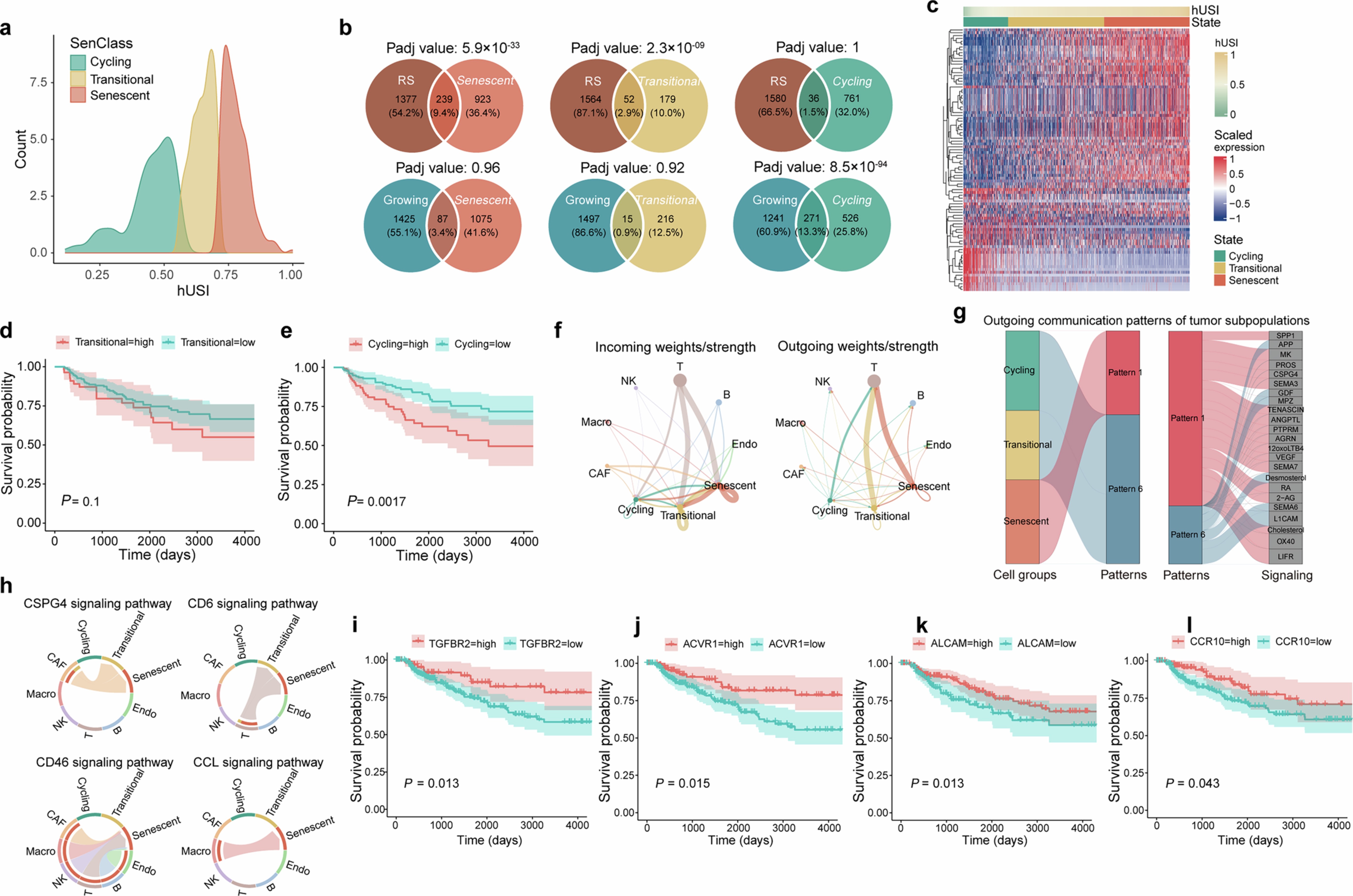
Extended Data Fig. 6: hUSI identifies prognosis-related senescent tumor cells in melanoma.

a. The distribution of hUSI across different senescent subpopulations. b. Venn diagram showing the validation of subpopulation of different senescence degrees (Cycling, Transitional and Senescent) by overlapping their specifically highly expressed genes with genes up-regulated in replicative senescent (RS) or growing samples. P-values were calculated by hypergeometric distribution test. c. Heatmap showing the activity values of 89 ICAnet modules across cells, sorted by hUSI value. d. Survival curves of melanoma patients with low or high proportion of Transitional subpopulation in TCGA-SCKM cohort. e. Survival curves of melanoma patients with low or high proportion of Cycling subpopulation in TCGA-SCKM cohort. f. Incoming (left panel) and outgoing (right panel) network in each tumor subpopulation and other cell types, with point size indicating interaction strength and arrow thickness representing weight size. g. River plot showing the outgoing pattern 1 and 6 in three tumor subpopulations (left panel) and the corresponding genes involved in these two patterns were labeled out (right panel). h. Chord plots showing the interaction between Senescent subpopulation and other cell types in tumor microenvironment by CSPG4, CD6, CD46 and CCL signaling pathways, respectively. i-l. Survival curves of melanoma patients with low or high expression of TGFBR2 (i), ACVR1 (j), ALCAM (k), and CCR10 (l) in TCGA-SCKM cohort.