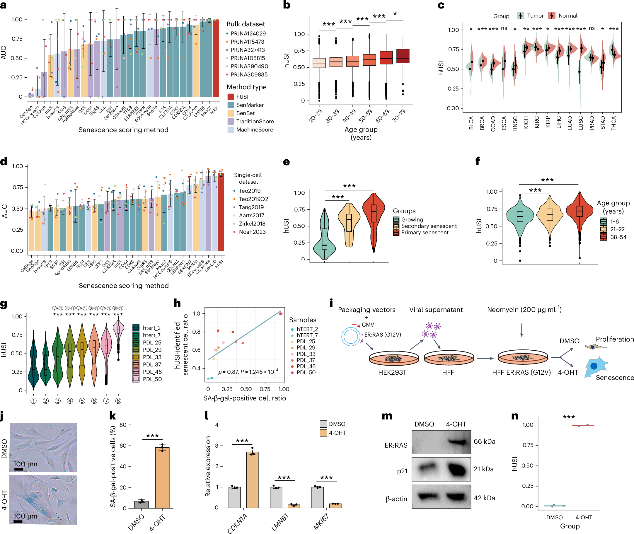
Fig. 2: hUSI enables robustly evaluating senescence for diverse samples.

a, Mean AUC values across six microarray datasets, with sample sizes detailed in Supplementary Table 3, presented as mean ± s.d. b, hUSI values in GTEx samples grouped by age (n = 17,382 samples; two-tailed Wilcoxon test). c, hUSI comparison between tumor and matched normal tissues (n = 1,291 samples; two-tailed t-test). d, Similar to a, benchmarking results of all methods in six scRNA-seq datasets (the number of cells is provided in Supplementary Table 3). e, hUSI levels of IMR90 cells were compared across three groups, including growing (untreated), primary senescent (4-OHT-induced) and secondary senescent (SASP-mediated) (n = 480 cells; two-tailed Wilcoxon test). f, hUSI levels of pancreas cells from donors aged 1–6, 21–22 and 38–54 years (n = 2,544 cells; two-tailed Wilcoxon test). g, hUSI levels in cells at different immortalization stages (hTERT_2 and hTERT_7) and passage stages (PDL_25 to PDL_50) were compared to the hTERT_2 stage (n = 12,019 cells; two-tailed Wilcoxon test). h, Spearman correlation between the proportion of hUSI-identified senescent cells and SA-β-gal-positive cells. i, Workflow for generating HFF ER:RAS cells. j, SA-β-gal staining in HFF cells after oncogene activation. k, The percentage of SA-β-gal-positive cells (n = 3 biological replicates; two-tailed t-test). Data are presented as mean ± s.e.m. l, Expression levels of CDKN1A, LMNB1 and MKI67 detected by qRT–PCR upon oncogene activation (n = 3 biological replicates; two-tailed t-test). Data are presented as mean ± s.e.m. m, Western blot analysis of ER:RAS and p21 protein in OIS HFF cells, with β-actin serving as the loading control. n, Boxplot showing hUSI levels in proliferation (treated with DMSO) versus senescence (treated with 4-OHT) groups (n = 3 biological replicates; two-tailed t-test.). The box in the boxplot (b and e–g) represents the interquartile range (IQR), with its lower and upper edges indicating the 25th and 75th percentiles, respectively. The medium value (50th percentile) is shown within the box, and the whiskers extend to the minimum and maximum values within 1.5 times the IQR of the quartiles. For all statistical tests: *P < 0.05, **P < 0.01 and ***P < 1 × 10−3. The exact P values are reported in Source Data for Fig. 2.