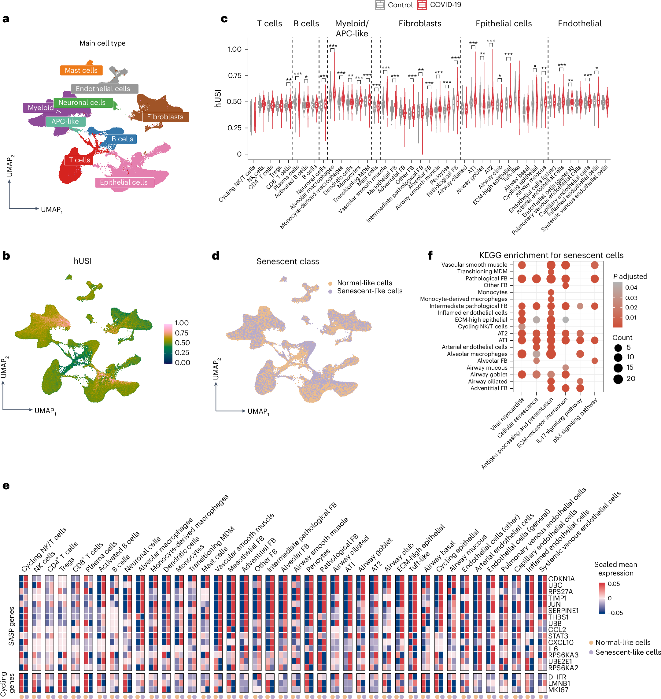
Fig. 4: hUSI enables the evaluation of senescence burden in COVID-19.

a, UMAP plot showing the distribution of nine annotated cell types in the snRNA-seq dataset derived from COVID-19 lung tissues (GSE171524). b, The distribution of hUSI value for each cell in the COVID-19 dataset projected onto the UMAP. c, Violin plot showing the comparison of hUSI levels between control and COVID-19 samples across 41 fine cell types (two-tailed t-test; *P < 0.05, **P < 0.01 and ***P < 1 × 10−3; the exact P values and cell numbers of each cell type are reported in Source Data for Fig. 4). The box in the boxplot represents the IQR, with its lower and upper edges indicating the 25th and 75th percentiles, respectively. The medium value (50th percentile) is shown within the box, and the whiskers extend to the minimum and maximum values within 1.5 times the IQR of the quartiles. d, UMAP plot showing the distribution of hUSI-identified Senescent-like cells and Normal-like cells. e, Heatmap showing the scaled mean expression of senescence-related and cycling-related genes in Normal-like and Senescent-like groups across each fine cell type. f, KEGG enrichment results of significant (the hypergeometric test with Benjamini–Hochberg correction) highly expressed genes in Senescent-like cells across fine cell types. Only gene sets with the highest representation across cell types are shown. The x axis represents gene set names, and the y axis represents cell types.