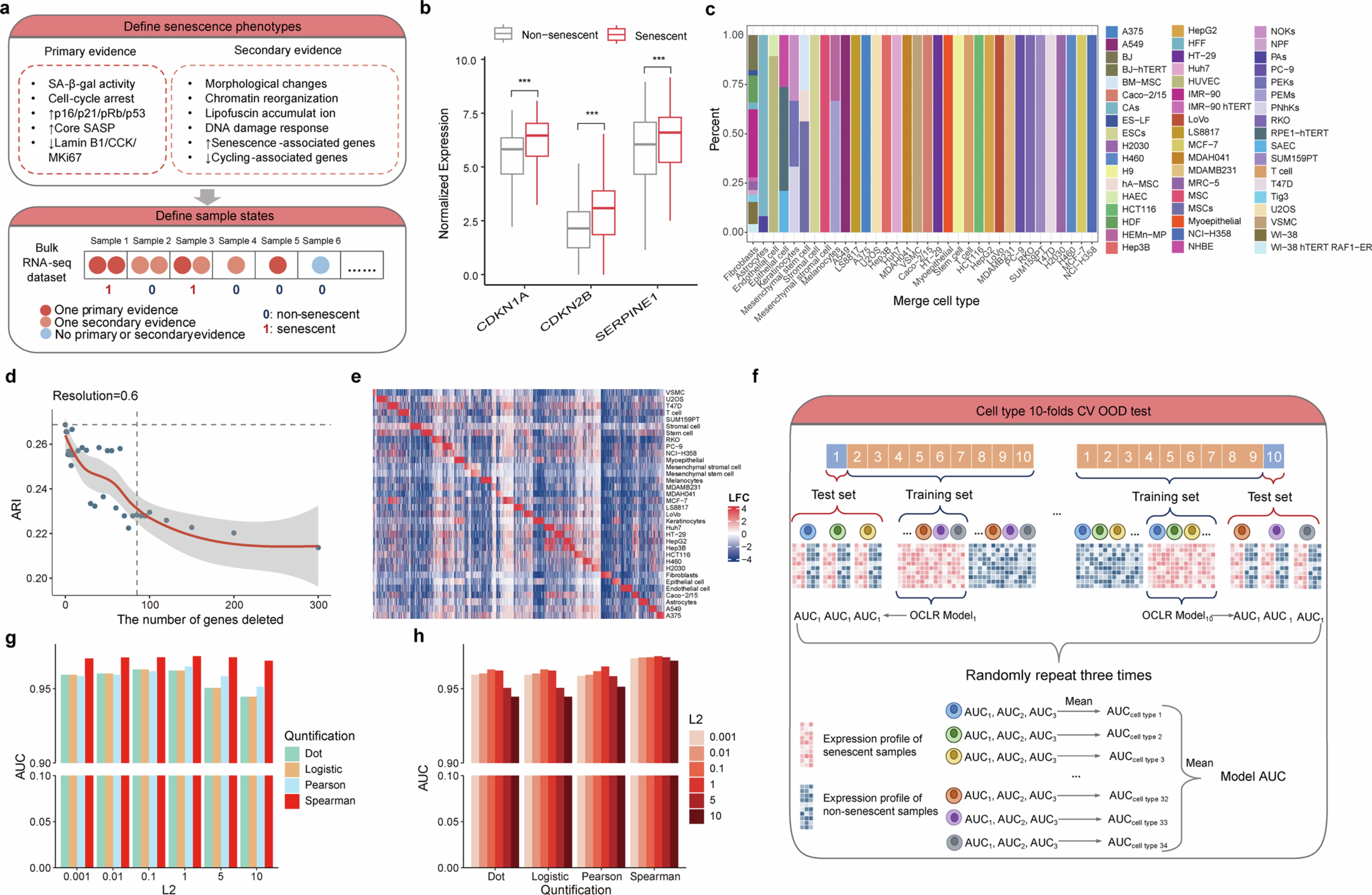
Extended Data Fig. 1: Details of the dataset used for model training and parameter testing.

a. Criteria for selecting senescent samples in the training set. b. Boxplot showing that senescent samples included in the training set have significantly higher expression of CDKN1A, CDKN2B, and SERPINE1 compared to non-senescent samples (n = 770 samples; 385 senescent samples and 385 non-senescent samples; two-tailed Wilcoxon test; *** denotes p < 1e-3; The exact p values are reported in Source Data for Extended Data Fig. 1). c. Histogram showing the proportion of cell lines within each cell type, explicitly excluding merging of cancer cell lines due to their high heterogeneity. d. ARI values plotted against numbers of removed cell-type-specific genes at a clustering resolution of 0.6, with the elbow point at 85 highlighted by a dashed line. e. Log2 fold change of the top 85 cell-type-specific genes across various cell types. f. Conceptual diagram illustrating the 10-folds cross-validation OOD (10-folds CV OOD) test methodology (Supplementary Information Note 3). g, h. AUC values for models using different L2 values and quantification methods in the OOD test.