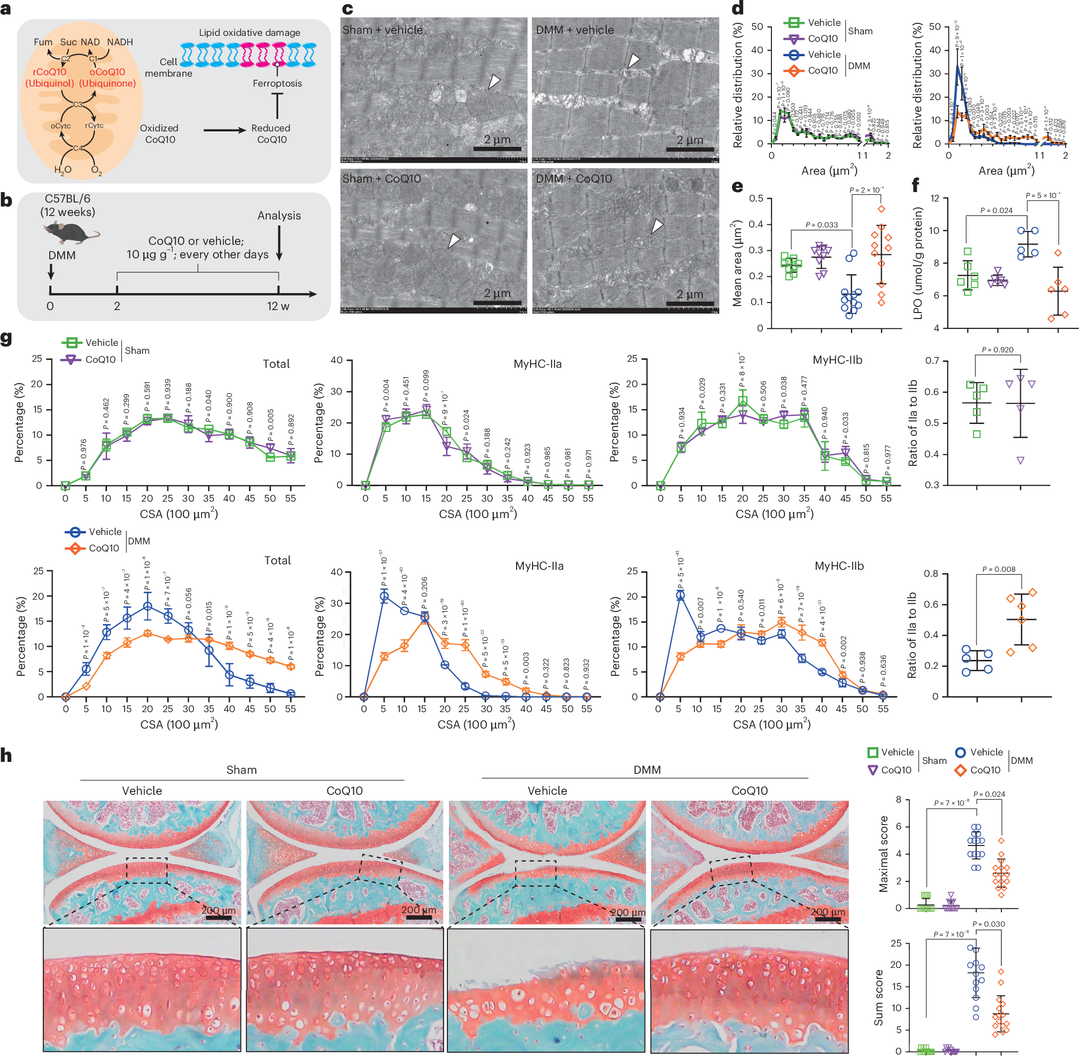
Fig. 8: Systemic supplementation of CoQ10 can enhance quadriceps quality in OA joints of mice and mitigate cartilage damage.

a, Illustration of mitochondrial metabolic transformation pathway of CoQ10 and its role in the suppression of ferroptosis. b, Scheme of CoQ10 intervention in DMM-induced OA mice. c–e, Representative TEM images (c), mitochondrial area distribution (d) and mean mitochondrial area (e) of quadriceps from mice with or without CoQ10 intervention (n = 6 sham, n = 12 DMM+vehicle, n = 11 DMM+CoQ10). f,g, The quantification of LPO (n = 6 sham, n = 5 DMM+vehicle, n = 6 DMM+CoQ10) (f) and the distribution and mean CSA analysis of the total, MyHC-IIa and MyHC-IIb myofibers (n = 5 sham, n = 5 DMM+vehicle, n = 6 DMM+CoQ10) (g) in quadriceps of mice with or without CoQ10 intervention. h, Representative Safranine O/Fast Green staining images along OARSI scores of joint cartilage in mice with or without CoQ10 supplementation (n = 11 sham, n = 14 DMM+vehicle, n = 15 DMM+CoQ10). Student’s t-test (g (ratio of IIa to IIb)). Data are presented as mean ± s.e.m. unless otherwise noted; all statistical tests were two-sided unless otherwise noted; and n represents biological replicates unless otherwise noted. One-way ANOVA with Bonferroni test (f). Two-way ANOVA with Bonferroni test (d,g (distribution of CSA)). Kruskal–Wallis test (e,h). Median (25% IQR, 75% IQR; e,h).