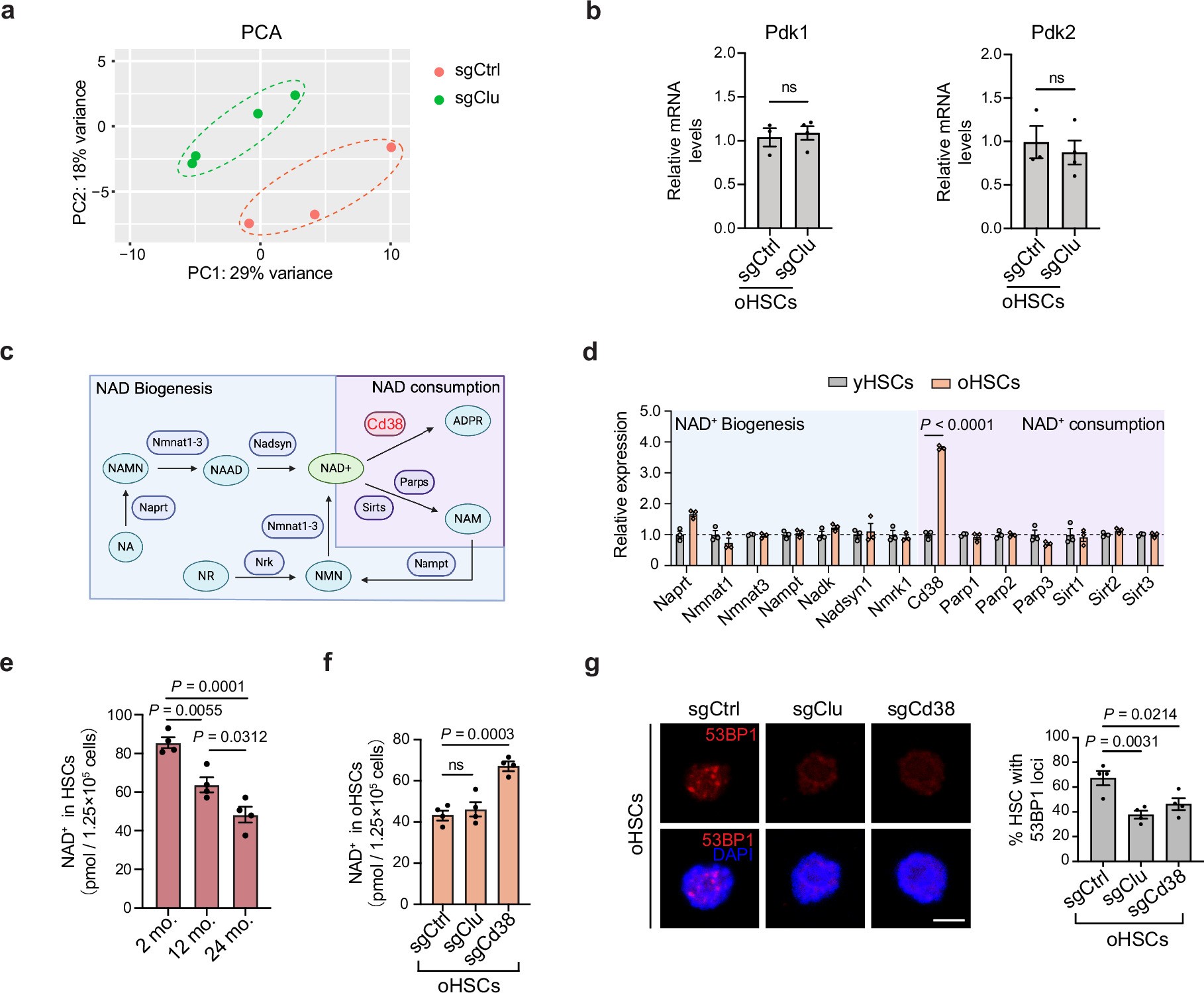
Extended Data Fig. 4: Clu and Cd38 knockout regulate mitochondria function in aged HSCs.
From: Clusterin drives myeloid bias in aged hematopoietic stem cells by regulating mitochondrial function

(a) Principal component analysis (PCA) (left) of the RNA-seq of control and Clu KO oHSCs isolated from the recipient mice after 4 months of transplantation (sgCtrl: n = 3; sgClu: n = 4). (b) Relative mRNA levels of Pdk1, Pdk2 in control and Clu KO oHSCs determined by RT-qPCR (sgCtrl: n = 3; sgClu: n = 4). (c) Diagram showing the enzymes involved in NAD+ biogenesis and consumption. (d) RT-qPCR data showing the mRNA levels of the enzymes involved in NAD+ biogenesis and consumption in yHSCs and oHSCs (n = 3 per group). (e) NAD+ levels in HSCs from 2, 12, 24 months-old mice (n = 4 per group). (f) NAD+ levels in control, Clu or Cd38 KO oHSCs (n = 4 pergroup). (g) Nuclear 53BP1 immunofluorescence images (left) and quantification of the percentage of oHSCs with 53BP1 loci (right) (n = 4 per group). Scale bar, 5 μm. Unpaired two-tailed Student’s t-test (b, d). One-way ANOVA with Tukey’s multiple comparison test (e). One-way ANOVA with Dunnett’s multiple comparison test (f, g). Error bars represent mean ± SEM (b, d, e–g). Ns: no significant difference.