Fig. 3: Clu regulates mitochondria function in aged HSCs.
From: Clusterin drives myeloid bias in aged hematopoietic stem cells by regulating mitochondrial function

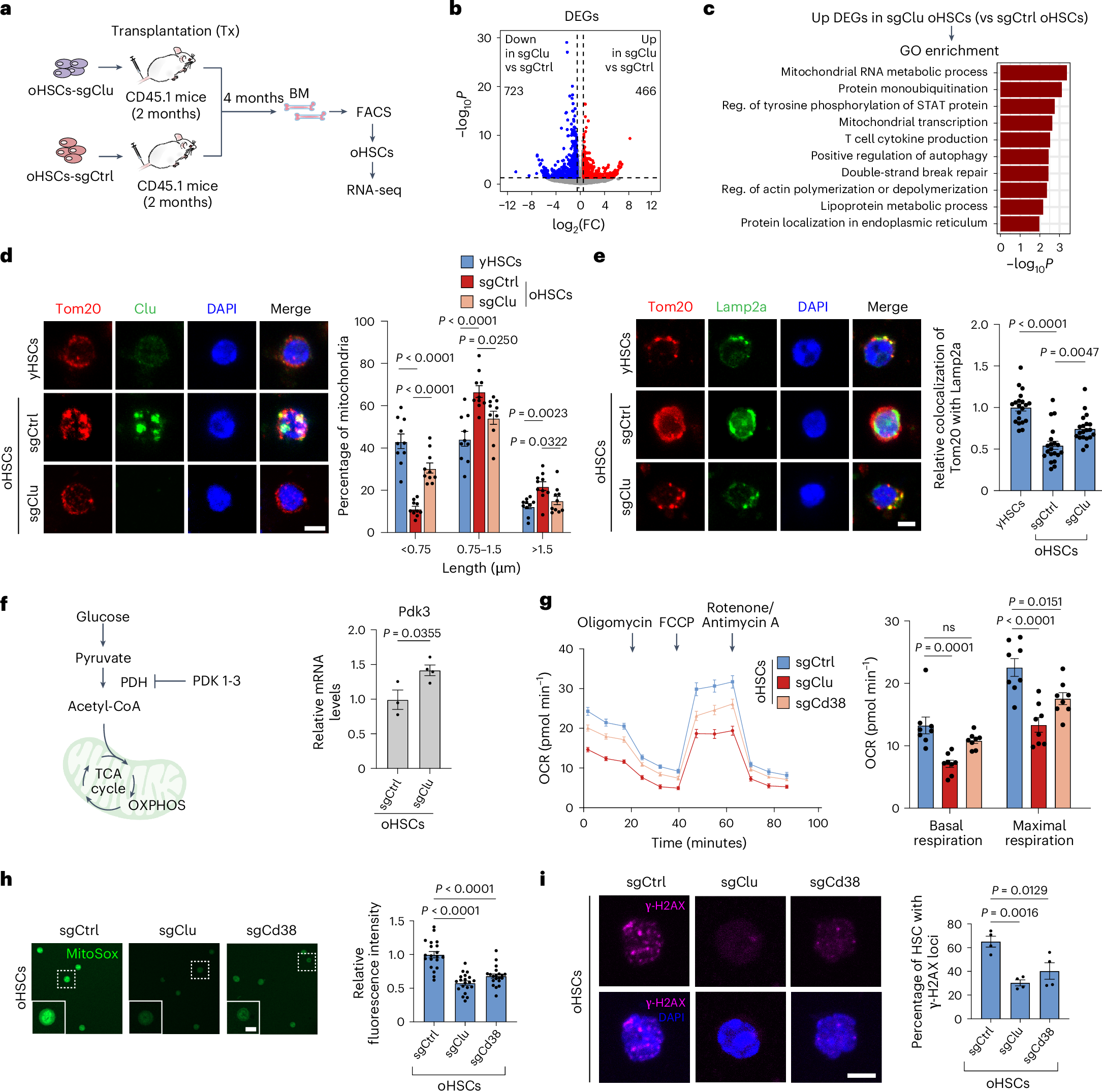
a, Experimental scheme for analyzing Clu KO effects on oHSCs’s transcriptome 4 months after transplantation. b, Volcano plot showing DEGs after Clu KO in oHSCs. Two-sided Wald test P value. c, GO enrichment analysis of the terms associated with upregulated genes in Clu KO oHSCs. Reg., regulation. d, Clu and Tom20 immunofluorescence images (left) and quantification of mitochondrial length in HSCs (n = 10 imaging fields containing 20 cells per group) (right). Scale bar, 5 μm. e, Lamp2a and Tom20 immunofluorescence images (left) and quantification of co-localization in HSCs (n = 20) (right). Scale bar, 5 μm. f, Scheme of the glucose to TCA cycle and the relative mRNA levels of Pdk3 in response to Clu KO in oHSCs determined by RT-qPCR (sgCtrl: n = 3; sgClu: n = 4). g, Oxygen consumption rates (OCR) in oHSCs of Clu KO, Cd38 KO, and Ctrl were measured under basal conditions, followed by subsequent addition of the oligomycin, FCCP, and rotenone/antimycin A, as indicated (left). Basal respiration and maximal respiration levels were calculated (right) (n = 8 per group). h, Labeling (left) and quantification (right) of ROS levels with MitoSox (n = 20 per group). Scale bar, 5 μm. i, Nuclear γ-H2AX immunofluorescence images (left) and quantification of percentage of HSCs with γ-H2AX loci (right) (n = 4 per group). Scale bar, 5 μm. One-way ANOVA with Tukey’s multiple comparison test (d,e). Unpaired two-tailed Student’s t-test (f). One-way ANOVA with Dunnett’s multiple comparison test (g–i). Error bars represent mean ± s.e.m. (d–i).