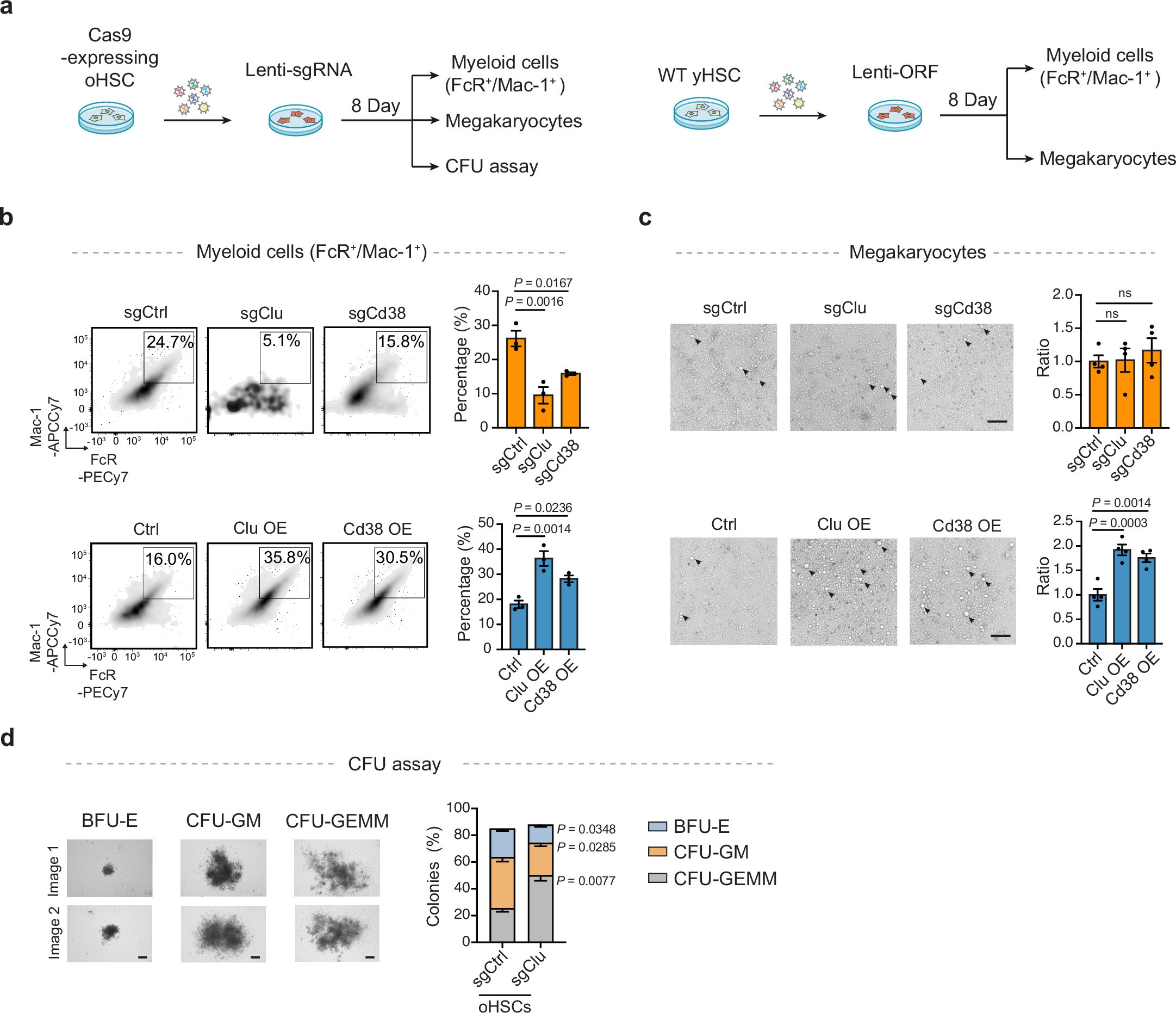
Extended Data Fig. 2: Manipulation of Clu or Cd38 levels in HSCs affect differentiation of HSCs in vitro.
From: Clusterin drives myeloid bias in aged hematopoietic stem cells by regulating mitochondrial function

(a) Workflow for in vitro verification of the role of Clu and Cd38 in regulating HSC differentiation. (b) Representative FACS plots (left) and quantification (right) of FcR+/Mac-1+ myeloid cells after in vitro differentiation culture (n = 3 per group). (c) Representative images (left) and quantification (right) of megakaryocyte ratio after in vitro differentiation culture (n = 4 per group). Scale bar, 100 μm. (d) Colony-forming unit (CFU) assay in control and Clu KO oHSCs. Left panels display colony morphologies of burst-forming unit-erythroid (BFU-E); colony-forming unit-granulocyte, macrophage (CFU-GM); and colony-forming unit-granulocyte, erythrocyte, macrophage, megakaryocyte (CFU-GEMM). Right panel shows the colony type distribution in percentage of the colonies (n = 4 per group). Scale bar, 200 μm. One-way ANOVA with Dunnett’s multiple comparison test (b, c). Unpaired two-tailed Student’s t-test (d). Error bars represent mean ± SEM (b–d). Ns: no significant difference.