Extended Data Fig. 7: caMEK1 and caMKK6 liver demonstrated heterogeneity at the single-cell level.
From: Characterizing primary and secondary senescence in vivo

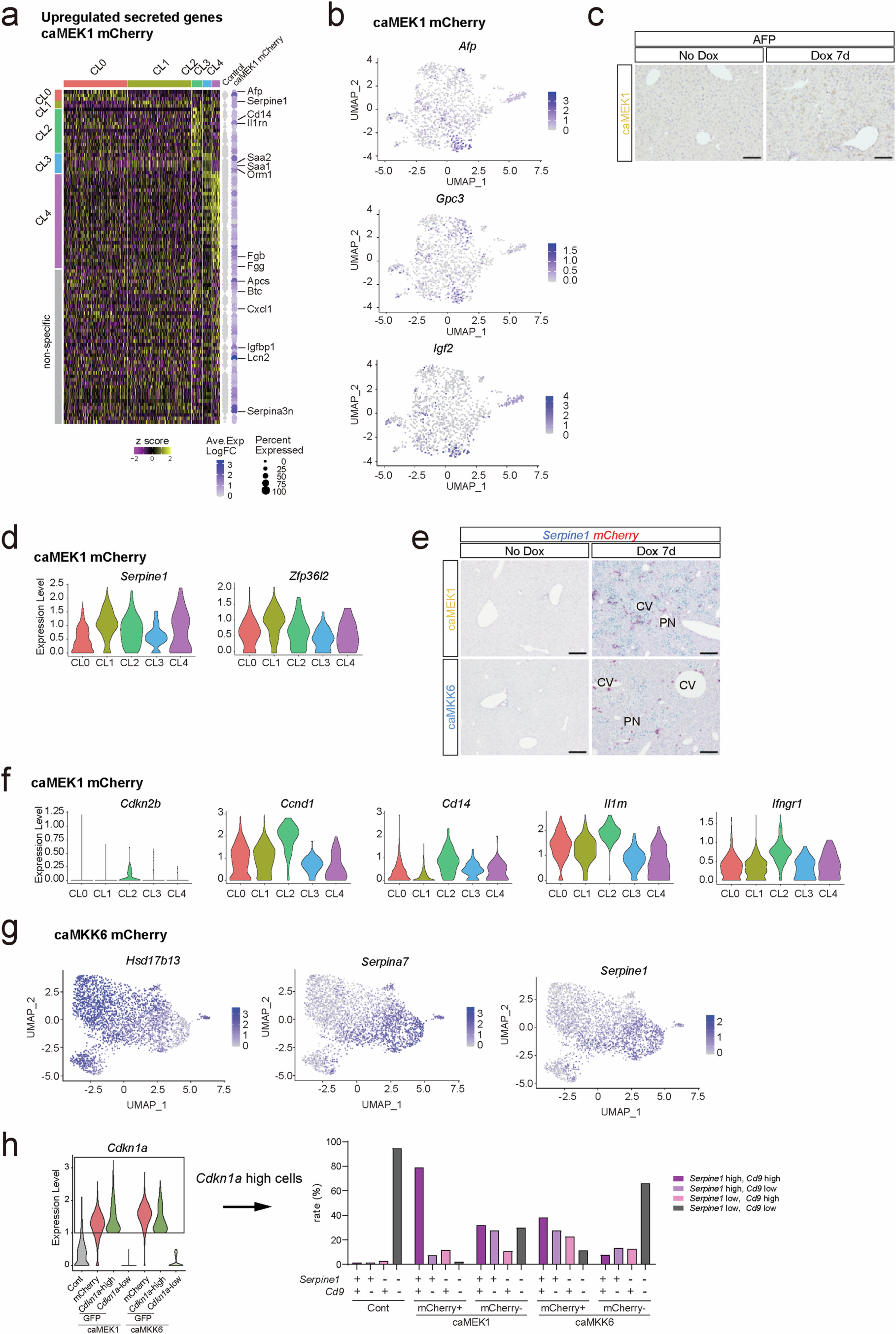
a, Heatmap showing the relative expression levels of secreted genes upregulated in caMEK1 mCherry compared with the control. The color range shows the z score. Dot plots showing relative expression in caMEK1 mCherry compared with the control. Dot size denotes the percentage of cells expressing the gene, and color denotes the logFC of average expression across all cells of that type. b, Expression levels of hepatic stem cell marker genes in caMEK1 mCherry visualized by UMAP. c, Immunostaining for AFP in caMEK1 chimeric mouse livers after 7 days of Dox treatment. Scale bars, 100 μm. n = 3 mice per group were examined. d, Violin plot of Serpine1 and Zfp36l2 in caMEK1 mCherry. e, RNA in situ analysis of Serpine1 and mCherry gene expression in caMEK1 and caMKK6 chimeric mice. Scale bars, 200 μm. n = 3 mice per group were examined. CV, central vein; PN, portal node. f, Violin plot of cell cycle-related genes (Cdkn2b and Ccnd1) and inflammatory response-associated genes (Cd14, Il1rn and Ifngr1) in caMEK1 mCherry. g, Expression levels of representative subcluster-specific genes (subcluster 0 (PP), Hsd17b13; subcluster 2 (PC), Serpina7 and Serpine1) in caMKK6 mCherry visualized by UMAP. h, The proportion of Serpine1 and/or Cd9 high expressing cells in Cdkn1a-high cells in in scRNA-seq. Cdkn1a-high, Expression Level > 1; Serpine1-high, Expression Level > 0; Cd9-high, Expression Level >0.5.