Extended Data Fig. 9: IL1 mediates secondary senescence.
From: Characterizing primary and secondary senescence in vivo

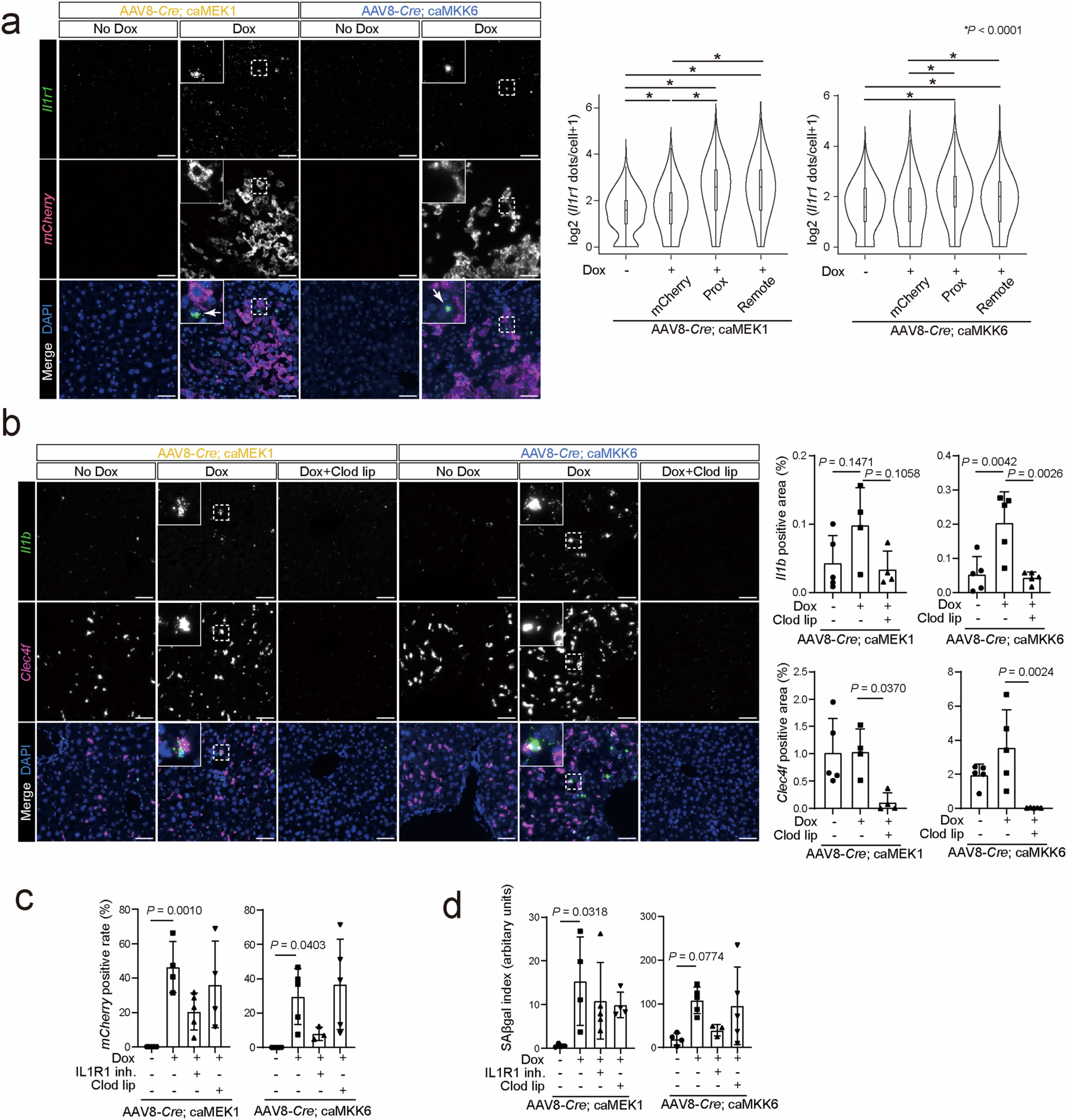
a, Left: RNA in situ analysis of Ilr1 and mCherry gene expression in AAV8-Cre; caMEK1 and AAV8-Cre; caMKK6 after 7 days of Dox treatment. Insets are magnified pictures of the dashed areas. Arrows indicate mCherry-negative Il1r1-high hepatocytes. Scale bars, 50 μm. Right: Quantification of Ilr1 in No Dox, Dox mCherry-positive, mCherry-negative proximate (Prox) and mCherry-negative remote cells (AAV8-Cre; caMEK1 No Dox, n = 5; Dox, n = 4; AAV8-Cre; caMKK6 No Dox, n = 5; Dox, n = 5). The center, box and whiskers represent the median, upper and lower quartiles and 1.5× interquartile range (IQR), respectively. Kruskal‒Wallis with Dunn’s multiple comparisons test, two sided. *P < 0.0001. b, Left: RNA in situ analysis of Il1b and Clec4f gene expression in AAV8-Cre; caMEK1 and AAV8-Cre; caMKK6 after 7 days of Dox treatment without/with clodronate liposomes. Insets are magnified pictures of the dashed areas. Scale bars, 50 μm. Right: Quantification of Il1b- and Clec4f-positive areas. AAV8-Cre; caMEK1 No Dox, n = 5; Dox, n = 4; Dox + clodronate liposome, n = 4; AAV8-Cre; caMKK6 No Dox, n = 5; Dox, n = 5; Dox + clodronate liposome, n = 5. Data are presented as the means ± s.d. of biologically independent samples. Ordinary one-way ANOVA with Sidak’s multiple comparison test, two sided. c, Quantification of mCherry-positive cells. Approximately 30-40% mCherry-positive hepatocytes were observed after Dox treatment. AAV8-Cre; caMEK1 No Dox, n = 5; Dox, n = 4; Dox + IL1R1 inhibitor, n = 5; Dox + clodronate liposome, n = 4; AAV8-Cre; caMKK6 No Dox, n = 5; Dox, n = 5; Dox + IL1R1 inhibitor, n = 3; Dox + clodronate liposome, n = 5. Data are presented as the means ± s.d. of biologically independent samples. Ordinary one-way ANOVA with Sidak’s multiple comparison test, two sided. d, Quantification of the SA-β-gal index in AAV8-Cre; caMEK1 and AAV8-Cre; caMKK6 after 7 days of Dox treatment without/with IL1R1 inhibitor and clodronate liposomes. AAV8-Cre; caMEK1 No Dox, n = 4; Dox, n = 4; Dox + IL1R1 inhibitor, n = 5; Dox + clodronate liposome, n = 4; AAV8-Cre; caMKK6 No Dox, n = 4; Dox, n = 5; Dox + IL1R1 inhibitor, n = 3; Dox + clodronate liposome, n = 5. Data are presented as the means ± s.d. of biologically independent samples. Ordinary one-way ANOVA with Sidak’s multiple comparison test, two sided.