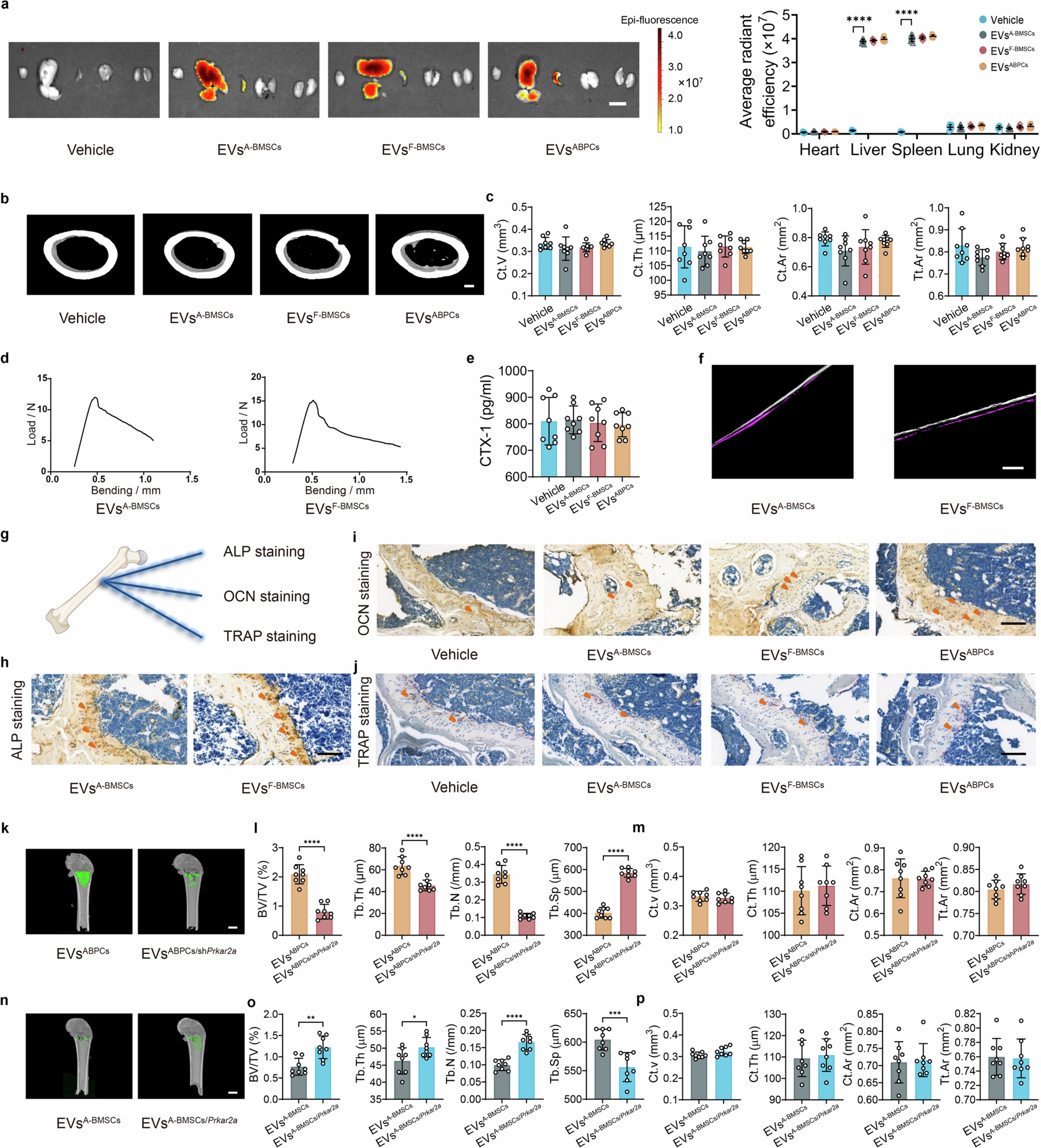
Extended Data Fig. 5: EVsABPCs mitigate age-related bone loss in aged mice.

a, Ex vivo fluorescence images and average radiant efficiency of organs at 48 h after tail vein injection of DiR-labeled EVs. From left to right: heart, liver, spleen, lung, kidney (n = 8). Scale bar, 1,000 μm. b, Representative micro-CT images of femoral cortical bone. Scale bar, 150 μm. c, Quantitative analysis of cortical bone parameters, including Ct.V, Ct.Th, Ct.Ar, and Tt.Ar from different groups (n = 8). d, Representative images of the mechanical strength of femurs from mice treated with EVsA-BMSCs or EVsF-BMSCs. e, The concentration of serum CTX-1 (n = 8). f, Representative images of newly formed trabecular bone, labeled with calcein AM (magenta) and alizarin red (white) in mice treated with EVsF-BMSCs and EVsA-BMSCs. Scale bar, 50 μm. g, A schematic diagram of immunohistochemical staining (ALP, OCN and TRAP staining) in femurs. h–j. Representative images of ALP (h), OCN (i), and TRAP (j) staining in femurs from mice treated with EVs, with the ALP-, OCN-, or TRAP-positive cells presented by orange arrow. Scale bar, 100 μm. k–m, Representative micro-CT reconstruction images (k) and quantitative analysis of the trabecular (l) and cortical bone (m) from mice treated with EVsABPCs or EVsABPCs/shPrkar2a (n = 8). Scale bar, 1,500 μm. n–p, Representative micro-CT reconstruction images (n) and quantitative analysis of the trabecular (o) and cortical bone (p) in mice treated with EVsA-BMSCs or EVsA-BMSCs/Prkar2a (n = 8). Scale bar, 1,500 μm. Statistical significance was determined by one-way ANOVA with Bonferroni’s multiple comparisons test (a, c, and e), two-tailed Student’s t-test (l, m, o, and p in addition to the third plot), or nonparametric Mann–Whitney test (the third plot of p). Data are presented as mean ± s.d. *P < 0.05, **P < 0.01, ***P < 0.001, and ****P < 0.0001.