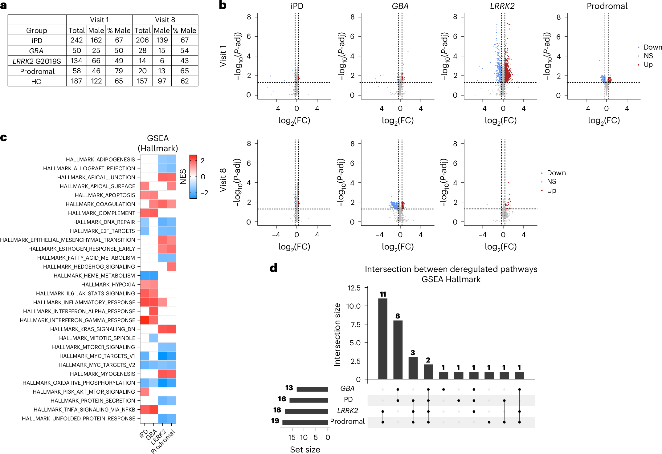
Fig. 1: Common deregulated pathways among iPD, GBA, LRRK2 and prodromal cases from blood transcriptomic data at visit 1.

a, Demographic table summarizing the number and sex of patients in the four PD subgroups and individuals in the HC group at both time points. b, Volcano plots of DEGs in patients versus controls in the PPMI cohort. Genes with P-adj < 0.05 and log2(FC) > 0.322 are shown in red; genes with log2(FC) < −0.322 are shown in blue. The criteria log2(FC) > |0.322| and P-adj < 0.05, as calculated with the Wald test using DESeq2, were consistently applied throughout the study. Down, downregulated; Up, upregulated; NS, not significant. c, GSEA showing pathway alterations against the Hallmark collection in iPD, GBA and LRRK2 G2019S carriers, and prodromal cases at visit 1. Upregulated and downregulated processes are marked in red and blue, respectively. White boxes indicate that the process is not altered. Upregulated processes were largely related to inflammatory processes, whereas downregulated processes predominantly concerned macromolecular synthesis linked to transcription and translation. Significance was set at P-adj < 0.05. d, UpSet plot of enriched GSEA Hallmark pathway intersections among datasets, revealing that two pathways (HALLMARK_OXIDATIVE_PHOSPHORYLATION and HALLMARK_MYC_TARGETS V2) were shared among the studied groups at visit 1. In the heatmaps, upregulated and downregulated pathways are represented in red and blue, respectively; P-adj < 0.05. In GSEA, enrichment significance was assessed using a one-sided, permutation-based test on the NES, as implemented in the fgseaMultilevel function, which uses an adaptive multilevel Monte Carlo algorithm and includes multiple comparison corrections to estimate low P values efficiently.