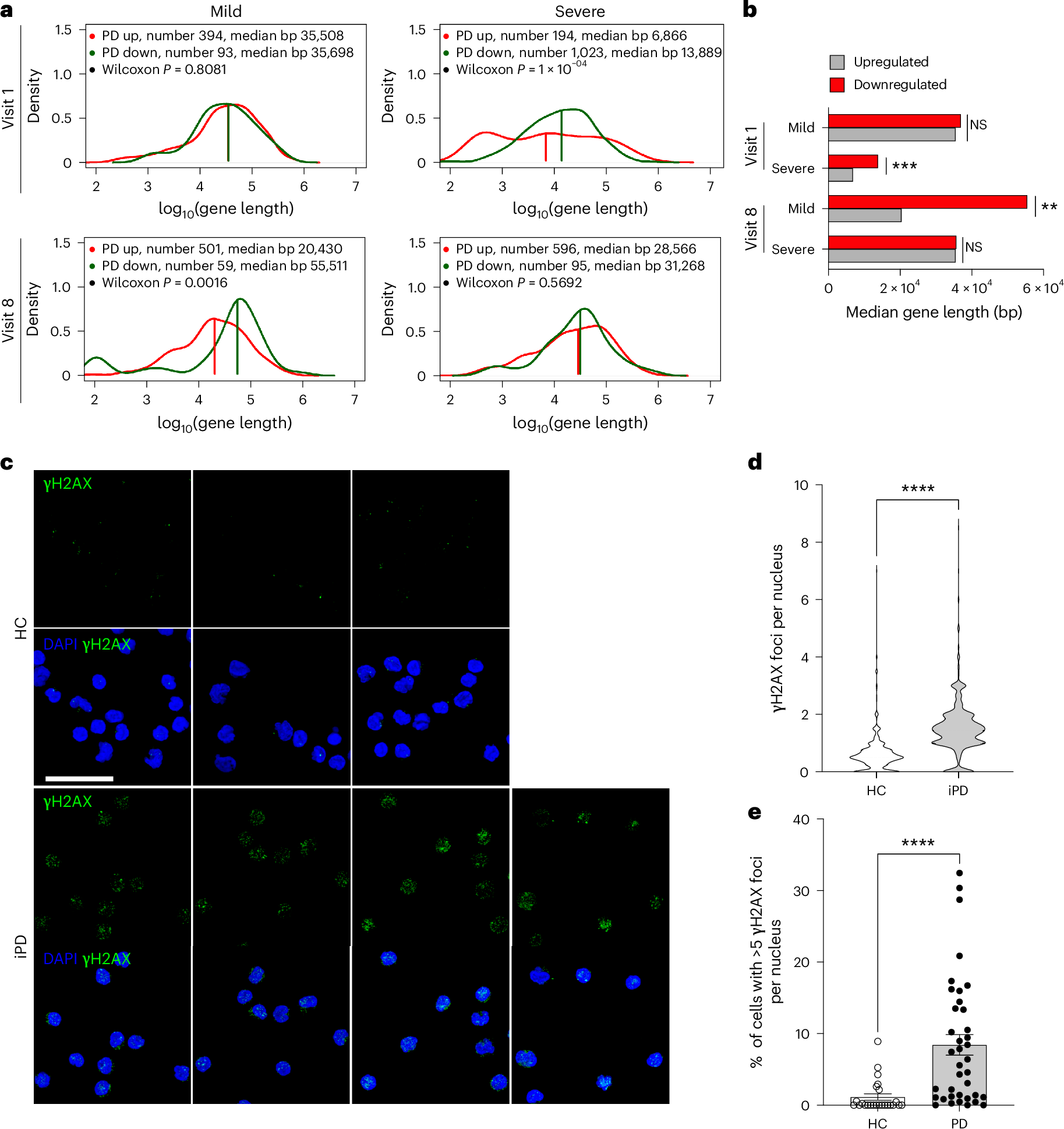
Fig. 6: Surrogate measures of DNA damage in the PD blood transcriptome and PBMCs.

a, Biased reduction in the expression of longer genes in patients with different disease progression states. Frequency plots of the lengths of upregulated and downregulated genes (red and green traces, respectively) are shown for patients with iPD who exhibited mild or severe progression at visits 1 and 8. Gene length is presented on a log10 scale. Mild group, visit 1, P = 0.8081; severe group, visit 1, P = 0.0001; mild group, visit 8, P = 0.0016; severe group, visit 8, P = 0.5692; two-sided Wilcoxon P). b, Bar graph summarizing the results shown in the frequency plots (two-sided Wilcoxon **P < 0.0016; ***P = 0.0001; NS, not significant). c, Representative immunohistochemistry images of γH2AX foci in PBMCs (patients with PD, n = 47; HC, n = 24). Scale bar, 50 μm. d, Violin plot showing the distribution of the number of foci per nucleus in PBMCs, indicating a higher signal in PD cells (PD, n = 772 cells; HC, n = 627 cells) (two-sided Mann–Whitney test, ****P < 0.0001). e, Graph showing an increased number of cells with more than five γH2AX foci per nucleus in PD PBMCs compared to the total counted cells (PD, n = 38; HC, n = 24). Data are represented as mean ± s.e.m. Each dot represents one individual (two-sided Mann–Whitney test, ****P < 0.0001).