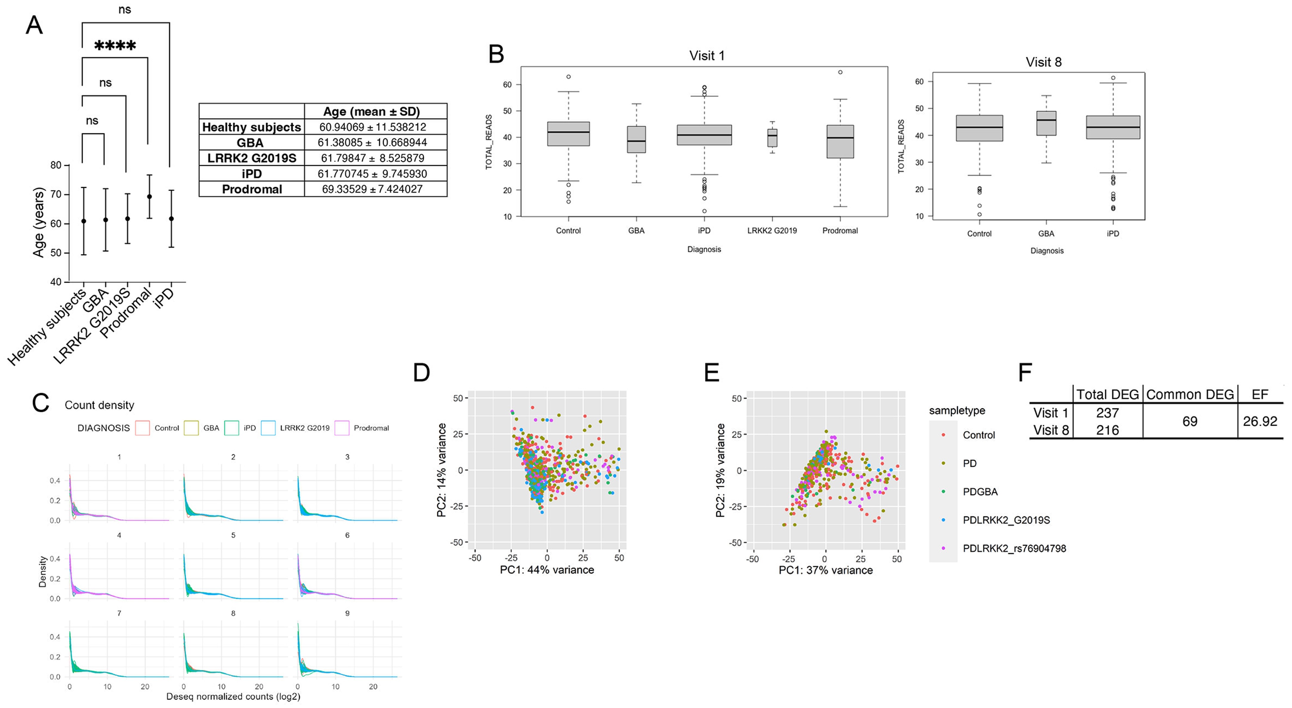
Extended Data Fig. 1: Cohorts and quality control.

(a) Demographic tables summarizing number and sex of patients in the four PD subgroups and healthy controls at both timepoints (Plots show mean ± SD). Aging of PD patients’ groups is comparable with that of healthy subjects, as indicated in the graph (left) and in the table (right). Prodromal patients, however, are significantly older than healthy subjects (**** P < 0.0001, Kruskal Wallis H-test). (b) Total read counts of healthy controls, GBA, iPD, LRRK2; and prodromals are comparable (Kruskal-Wallis chi-squared = 4.8184, df = 4, p-value = 0.3064 for Visit 1; Kruskal-Wallis chi-squared = 10.442, df = 4, p-value = 0.0336 for Visit 8). (c) Density plot of the DESeq normalized gene counts for all the samples used. (d, e) Principal component analysis plots. (f) Table illustrating the enrichment factor of common deregulated genes at visit 1 and visit 8.