Fig. 1: NCOA7 variants identified in individuals with POI are associated with increased cellular senescence.
From: Stress granule clearance mediated by V-ATPase-interacting protein NCOA7 mitigates ovarian aging

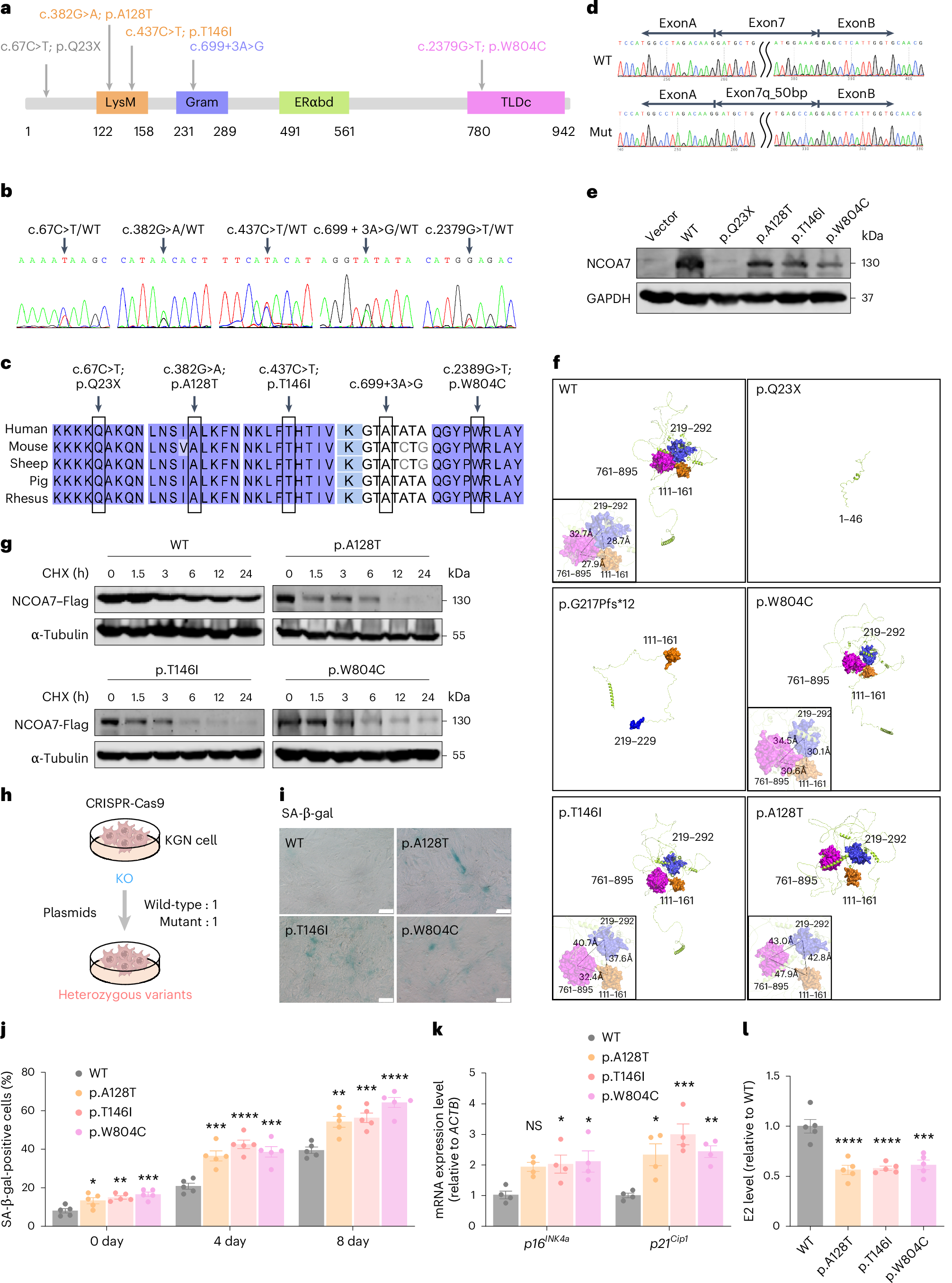
a, A schematic diagram showing the domain architecture of the NCOA7 protein and the position of variations identified in individuals with POI. b, Sanger sequencing showing the five NCOA7 heterozygous variants. c, Alignment of NCOA7 protein sequences across multiple mammals, highlighting the conserved amino acids at NCOA7 variants in the frame. d, Sequence analysis of the c.699+3A>G variant by minigene assay. Mut, mutation. e, Western blot of NCOA7 protein levels in wild-type (WT) and NCOA7 mutant (Mut) KGN cells. f, Predicted three-dimensional structures of the WT and mutant NCOA7 proteins. An enlarged view of the structural changes of the trimer-like region is shown in the lower left corner, with intervals between each subunit: WT (32.7 Å, 28.7 Å, 27.9 Å), p.A128T (43.0 Å, 47.9 Å, 42.8 Å), p.T146I (32.4 Å, 37.6 Å, 40.7 Å) and p.W804C (34.5 Å, 30.6 Å, 30.1 Å). g, CHX of WT and mutant NCOA7 proteins detected via an anti-Flag antibody in HEK293T cells. h, A schematic diagram showing the strategy for mocking human heterozygous mutations. i, SA-β-gal staining in WT and NCOA7 mutant KGN cells. Scale bar, 50 μm. j, The percentage of SA-β-gal-positive cells was quantified in WT and NCOA7 mutant KGN cells (n = 5 biological replicates for each group). P values (from left to right): *P = 0.0207, **P = 0.0029, ***P = 0.0004, ***P = 0.0006, ****P < 0.0001, ***P = 0.0002, **P = 0.0016, ***P = 0.0005, ****P < 0.0001. k, The expression levels of senescence markers p16INK4a and p21Cip1 were determined in WT and NCOA7 mutant KGN cells 48 h post-plasmid transfection using RT‒qPCR (n = 4 biological replicates for each group). Not significant (NS), P = 0.0555, *P = 0.0344, *P = 0.0218, *P = 0.0112, ***P = 0.0005, **P = 0.0068. l, E2 production was detected in the supernatants of WT and NCOA7 mutant KGN cells after a 48-h post-transfection period followed by additional 24-h incubation in a testosterone-containing medium (n = 5 biological replicates for each group). ****P < 0.0001, ****P < 0.0001, ***P = 0.0001. Data in j–l are expressed as mean ± s.e.m. and compared by one-way analysis of variance (ANOVA) with Dunnett’s post hoc test.