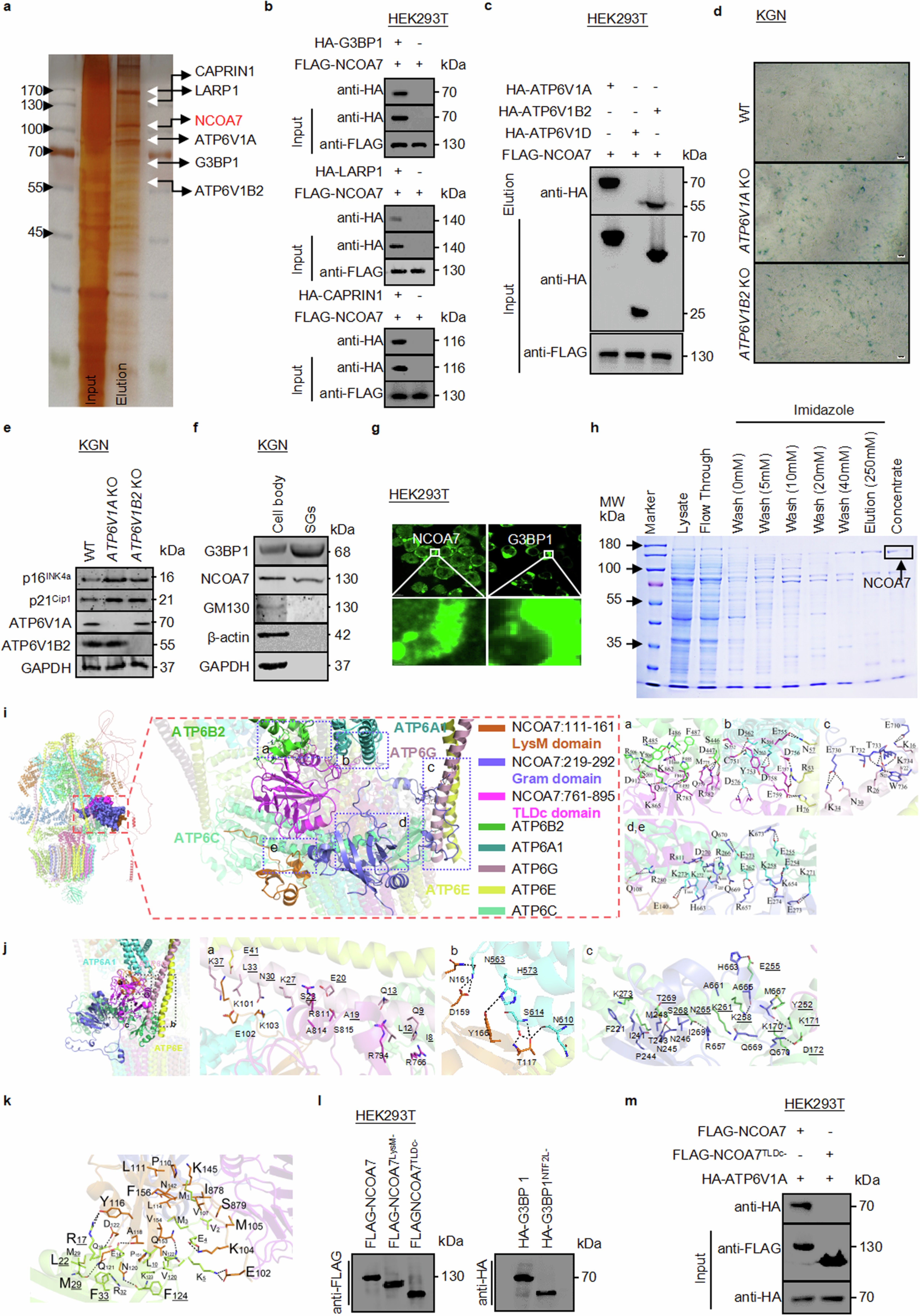
Extended Data Fig. 5: NCOA7 interacts with SG components.
From: Stress granule clearance mediated by V-ATPase-interacting protein NCOA7 mitigates ovarian aging

(a) A FLAG-pulldown assay to identify NCOA7-binding proteins in KGN cells. Specific bands were identified via MS. (b-c) Co-IP validation of the binding of G3BP1, LARP1, CAPRIN1 (b) and ATP6V1 subunits (ATP6V1A, ATP6V1B2 and ATP6V1D) (c) to NCOA7 in HEK293T cells. (d-e) SA-β-gal staining (d) and western blot of senescence markers (p16INK4a and p21Cip1) (e) in WT, ATP6V1A- and ATP6V1B2-KO KGN cells. Scale bar: 20 μm. (f) Western blot of G3BP1 and NCOA7 within the isolated SG fractions. GM130 as a negative control. (g) Immunofluorescence images of HEK293T cells overexpressing NCOA7 or G3BP1 plasmids. Scale bar: 20 μm or 2 μm. (h) SDS‒PAGE analysis of samples collected during the purification process to confirm the validity of the purification. (i-j) Docking model showing the binding positions, interaction mode analysis and amino acid analysis at the binding surface of five subunits (ATP6A1, ATP6B2, ATP6C, ATP6E, and ATP6G) of V-ATPase and WT NCOA7 (i) or mutant NCOA7 (p.A128T) (j). (k) Amino acid analysis of the binding surface of G3BP1 and NCOA7. (l) Western blot of FLAG-NCOA7 (full-length or truncated versions) or HA-G3BPI (full-length or truncated version) overexpressed in HEK293T cells. The shown immunoblot was detected via an anti-Flag antibody or anti-HA antibody. (m) Co-IP validation of the interaction domains of NCOA7 and ATP6V1A.