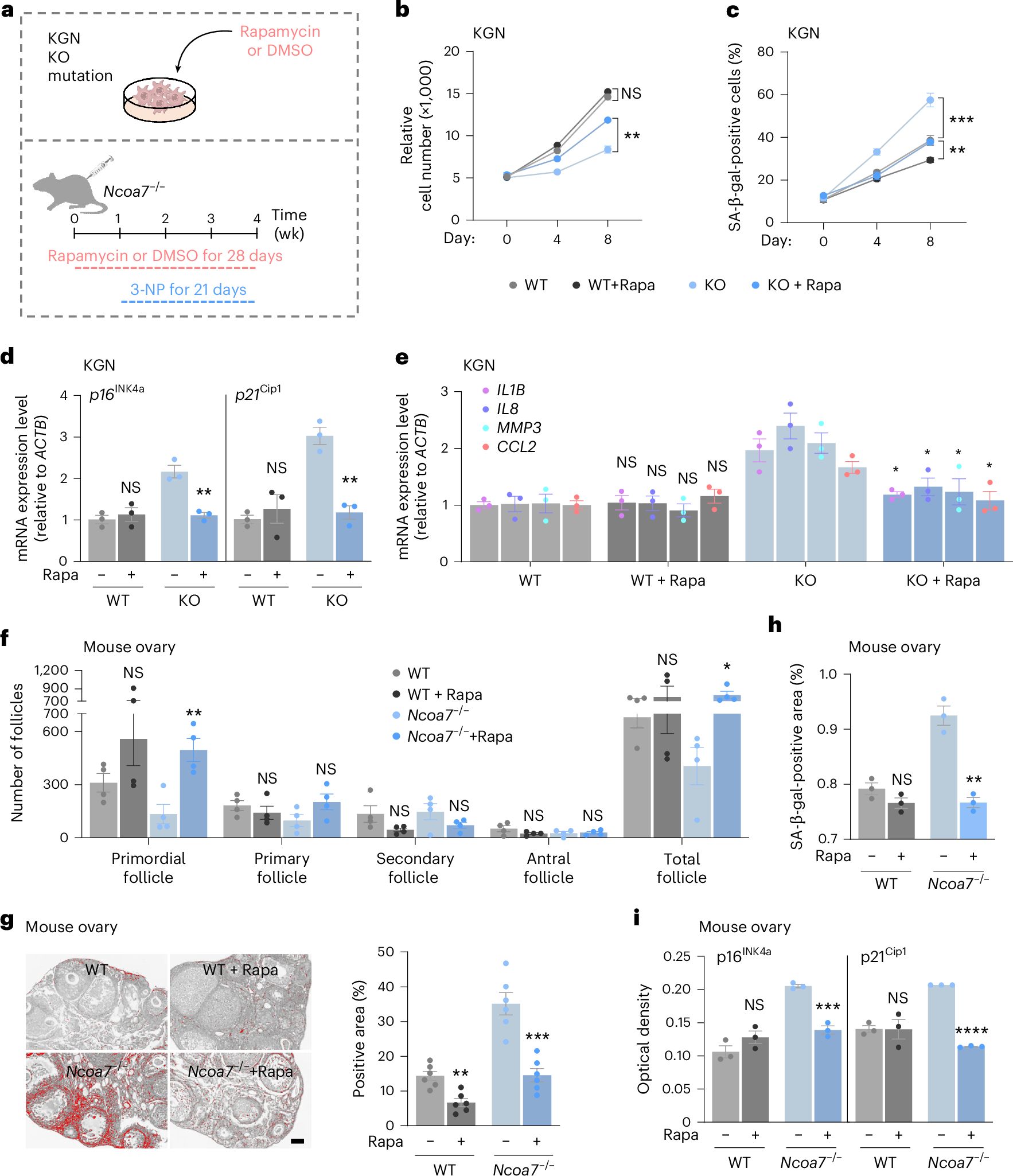
Fig. 6: Increasing autophagy alleviates NCOA7 deficiency-related GC senescence and ovarian aging.
From: Stress granule clearance mediated by V-ATPase-interacting protein NCOA7 mitigates ovarian aging

a, Schematic diagram of in vitro (NCOA7-KO or mutant KGN cells) and in vivo (Ncoa7−/− mice) experimental designs. b,c, Quantification of cell proliferation (b) (n = 3 biological replicates per group) and SA-β-gal-positive cells (c) (n = 5 biological replicates per group) in WT and NCOA7-KO KGN cells treated with DMSO or rapamycin (Rapa). NS, P = 0.1641; **P = 0.0011 (b). ***P = 0.0004, **P = 0.0067 (c). d,e, Quantification of senescence marker genes (d) (n = 3 biological replicates per group) and SASP genes (e) (n = 3 biological replicates per group) in WT and NCOA7-KO KGN cells treated with DMSO or rapamycin. NS, P = 0.5614; **P = 0.0031;, NS, P = 0.5241; **P = 0.0022 (d). NS, P = 0.7822; NS, P = 0.9464; NS, P = 0.5710; NS, P = 0.3430; *P = 0.0198; *P = 0.0176; *P = 0.0412; *P = 0.0375 (e). f, Ovarian follicle counts in 3-NP-treated WT and Ncoa7−/− mice with DMSO or rapamycin pre-treatments (n = 4 biological replicates per group). NS, P = 0.1730; **P = 0.0054; NS, P = 0.4121; NS, P = 0.1052; NS, P = 0.1076; NS, P = 0.1709; NS, P = 0.1653; NS, P = 0.8376; NS, P = 0.6586; *P = 0.0176. g, PSR staining and quantification of the PSR-positive area in 3-NP-treated WT and Ncoa7−/− mice with DMSO or rapamycin pre-treatments (n = 6 biological replicates per group). Scale bar, 100 μm. **P = 0.0013, ***P = 0.0003. h, Quantification of the SA-β-gal-positive area in ovaries from 3-NP-treated WT and Ncoa7−/− mice with DMSO or rapamycin pre-treatments (n = 3 biological replicates per group). NS, P = 0.1352; **P = 0.0013. i, Quantification of optical density (OD) of immunohistochemical staining for senescence markers (p16INK4a and p21Cip1) in ovaries from 3-NP-treated WT and Ncoa7−/− mice with DMSO or rapamycin pretreatments (n = 3 biological replicates per group). NS, P = 0.1750; ***P = 0.0006; NS, P = 0.9798, ****P < 0.0001. Data in b–i are expressed as mean ± s.e.m. and compared by two-tailed Student’s t-test.