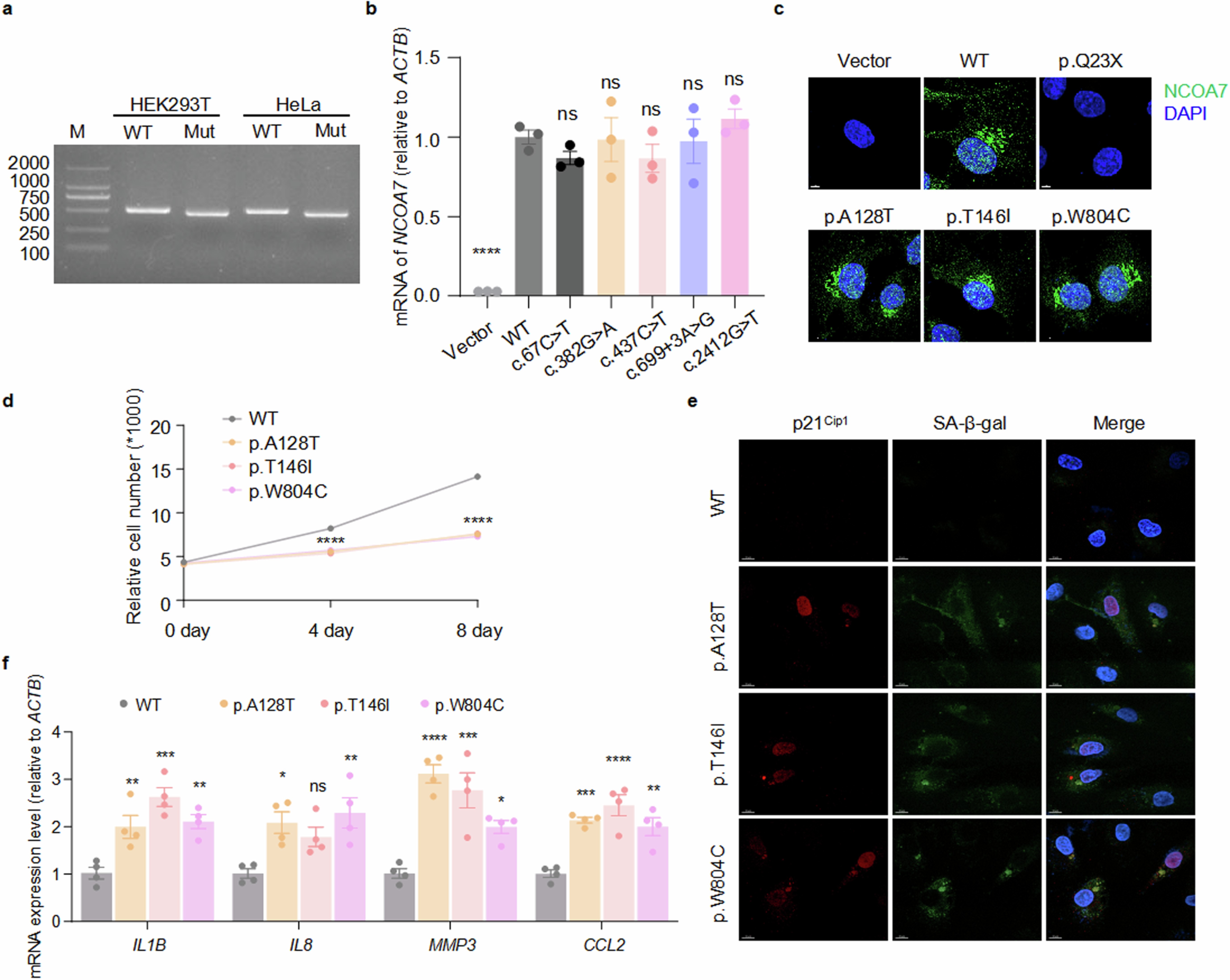
Extended Data Fig. 1: NCOA7 mutants associated with GC senescence.
From: Stress granule clearance mediated by V-ATPase-interacting protein NCOA7 mitigates ovarian aging

(a) Agarose gel electrophoresis of the WT and c.699+3 A > G mutant NCOA7 transcript. WT, wild-type; Mut, mutation. (b) RT‒qPCR results showing the mRNA levels of NCOA7 in KGN cells overexpressing the WT and different mutant NCOA7 vectors (n = 3 biological replicates per group). ****P < 0.0001, ns P > 0.9999, ns P = 0.9996, ns P = 0.6501, ns P = 0.9999, ns P = 0.9996. (c) Immunofluorescence images showing the localization of NCOA7 in KGN cells overexpressing the WT and different mutant NCOA7 vectors. Scale bar: 5 μm. (d) Quantification of cell proliferation in NCOA7-KO KGN cells overexpressing the WT or mutant vectors (n = 5 biological replicates per group). ****P < 0.0001, ****P < 0.0001. (e) Immunofluorescence images of p21Cip1 and SA-β-gal in NCOA7-KO KGN cells overexpressing the WT or mutant vectors. Scale bar: 10 μm. (f) RT‒qPCR analysis of expression levels of SASP genes (IL1B, IL8, MMP3, CCL2) in NCOA7-KO KGN cells overexpressing the WT or mutant vectors (n = 4 biological replicates per group). **P = 0.0071, ***P = 0.0001, **P = 0.0033, *P = 0.0152, ns P = 0.0801, **P = 0.0048, ****P < 0.0001, ***P = 0.0004, *P = 0.0245, ***P = 0.0006, ****P < 0.0001, **P = 0.0018. Data in b, d and f are expressed as means ± s.e.m and compared by one-way ANOVA with Dunnett’s post hoc test.